Презентация, доклад по математике на тему Простейшие задачи в координатах 9 класс

Дано:Найдите координаты векторов:

Слайд 1Простейшие задачи в координатах
Учитель математики МБОУ «Баяндаевская СОШ» Багдуева Дина Логиновна

Простейшие задачи в координатахУчитель математики МБОУ «Баяндаевская СОШ» Багдуева Дина Логиновна

Слайд 2







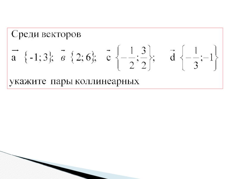
Дано:
Найдите координаты векторов:


Дано:Найдите координаты векторов:

Слайд 8Историческая справка.
1618 год. Прохожих мало. Молодой солдат в форме армии Морица

Оранского со скучным видом ходит по мостовой. Цель - найти развлечение. Около одной из деревянных труб с наклеенными объявлениями - толпа. Солдат прислушивается - на его лице досада - говорят на чисто голландском языке. Ясно, что предмет разговора – лист бумаги, приклеенный к тумбе. « Что здесь написано?»- по-французски говорит он. Его не понимают. Один из тех, к кому обращается солдат, смотрит на француза с интересом и говорит, что переведет, но с условием, что солдат принесет ему решение всех задач. Голландец представился - преподаватель физики, медицины и математики - Бекман, а на плакате конкурс на решение задач. Решивший получит титул лучшего математика города. На следующее утро солдат постучал в дверь Бекмана. Еще ни не случалось, чтобы кто-нибудь сразу решил все задачи, над которыми ломали головы общепризнанные авторитеты. Этот француз, родом из Турени, воспитывался в иезуитской коллегии ЛА ФМШ, там же изучал математику. Заложил основы аналитической геометрии, дал понятие переменной величины и функции. Его именем названа алгебраическая кривая третьего порядка, а также прямоугольная система координат на плоскости и в пространстве.

Историческая справка. 	1618 год. Прохожих мало. Молодой солдат в форме армии Морица Оранского со скучным видом ходит

Что такое shareslide.ru?

Это сайт презентаций, где можно хранить и обмениваться своими презентациями, докладами, проектами, шаблонами в формате PowerPoint с другими пользователями. Мы помогаем школьникам, студентам, учителям, преподавателям хранить и обмениваться учебными материалами.


Для правообладателей

Яндекс.Метрика

Обратная связь

Email: Нажмите что бы посмотреть