Презентация, доклад по математике на тему Основные свойства логарифмов

Содержание

Галактики Солнечной системы

Слайд 1Рассмотрите изображения на слайдах.

Рассмотрите изображения на слайдах.

Слайд 2Галактики Солнечной системы

Галактики Солнечной системы

Слайд 3Паутина паука

Паутина паука

Слайд 4Тело циклона

Тело циклона

Слайд 5Семечки в подсолнухе

Семечки в подсолнухе

Слайд 6Рога животных

Рога животных

Слайд 7Раковина морских животных

Раковина морских животных

Слайд 8 Связаны ли эти изображения с изучаемым вами материалом. Если связаны, то

как?


Связаны ли эти изображения с изучаемым вами материалом. Если связаны, то как?

Слайд 9 Дайте определение логарифма
a ≠ 1;
b >0.
 

Дайте определение логарифмаa ≠ 1; b >0. 

Слайд 10Вычислите:
 
9
9979)
1010)

Вычислите: 99979)1010)

Слайд 11 При каких значениях х существует логарифм





Х > 3
X< 10
X

< 0

X


R

Не существует ни при
каком х

При каких значениях х существует логарифм Х > 3X< 10X < 0X RНе существует ни при

Слайд 12
Как вы думаете, что мы должны знать, чтобы выполнять действия с

логарифмами ?
Как вы думаете, что мы должны знать, чтобы выполнять действия с логарифмами ?

Слайд 13
Тема урока:
«Свойства логарифмов».

Тема урока:«Свойства логарифмов».

Слайд 14
Сегодня на уроке мы с вами познакомимся с основными свойствами логарифмов,

которые значительно упрощают нахождение значений выражений, содержащих логарифмы, а в дальнейшем с их помощью мы будем решать логарифмические уравнения и неравенства.

Сегодня на уроке мы с вами познакомимся с основными свойствами логарифмов, которые значительно упрощают нахождение значений выражений,

Слайд 151. Логарифм произведения положительных чисел равен сумме логарифмов множителей.
(b
alogab
c)
aloga(bc)

=

b =

c =

alogac

alogab

alogac

= alogab + logac

log a(bc) = log ab + logac

1. Логарифм произведения положительных чисел равен сумме логарифмов множителей. (b alogabc) aloga(bc) =b =c = alogac alogab

Слайд 161. Логарифм произведения положительных чисел равен сумме логарифмов множителей. loga (bc) =

loga b + loga c

Пример :






3

1. Логарифм произведения положительных чисел равен сумме логарифмов множителей. loga (bc) = loga b + loga cПример

Слайд 172. Логарифм частного двух положительных чисел равен разности логарифмов делимого и

делителя.

loga

b

c

= logab - logac

2. Логарифм частного двух положительных чисел равен разности логарифмов делимого и делителя.  logabc= logab - logac

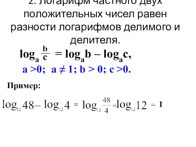
Слайд 182. Логарифм частного двух положительных чисел равен разности логарифмов делимого и

делителя.

loga

b

c

= logab – logac,

a >0; a ≠ 1; b > 0; c >0.

Пример:




1

2. Логарифм частного двух положительных чисел равен разности логарифмов делимого и делителя. logabc= logab – logac,a >0;

Слайд 193. Логарифм степени с положительным основанием равен показателю степени, умноженному на

логарифм основания

log abr = r logab





1,5

Пример

3. Логарифм степени с положительным основанием равен показателю степени, умноженному на логарифм основанияlog abr = r logab1,5Пример

Слайд 203. Логарифм степени какого либо положительного числа равен логарифму этого числа,

умноженному на показатель степени
 logaxn= nlogax
4. При возведении основания в некоторую (не нулевую) степень логарифм делится на этот показатель степени:




3. Логарифм степени какого либо положительного числа равен логарифму этого числа, умноженному на показатель степени  logaxn= nlogax

Слайд 21РЕФЛЕКСИЯ
Выбирая нужные варианты ответов, ответьте на вопрос «Каким для вас был

урок?» (оценочный лист) 1) занимательным 2) познавательным 3) интересным 4) скучным 5) дружелюбным
6) непонятным.
РЕФЛЕКСИЯВыбирая нужные варианты ответов, ответьте на вопрос «Каким для вас был урок?» (оценочный лист) 1) занимательным 2)

Слайд 22ДОМАШНЕЕ ЗАДАНИЕ
Cтр. 233 §2 – выучить свойства
логарифмов
Выполните упражнения
25(2); №26(2); №27(2);

№28(2)
ДОМАШНЕЕ ЗАДАНИЕCтр. 233 §2 – выучить свойствалогарифмов Выполните упражнения25(2); №26(2); №27(2); №28(2)

Что такое shareslide.ru?

Это сайт презентаций, где можно хранить и обмениваться своими презентациями, докладами, проектами, шаблонами в формате PowerPoint с другими пользователями. Мы помогаем школьникам, студентам, учителям, преподавателям хранить и обмениваться учебными материалами.


Для правообладателей

Яндекс.Метрика

Обратная связь

Email: Нажмите что бы посмотреть