Презентация, доклад по математике на тему Модуль алгебра

Содержание

Теория к заданию №1

Слайд 1Модуль алгебра
2
1
4
7
8
5
6
Автор:Фомина Н.М.
3

Модуль алгебра21478 56Автор:Фомина Н.М.3

Слайд 2Теория к заданию №1

Теория к заданию №1

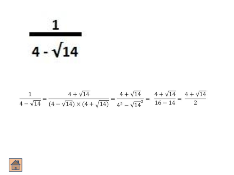
Слайд 3Удобней сразу переходить к дробям простого вида.
Надежней производить вычисления последовательно в

числителе и знаменателе.

Ответ: 0,8

Найдите значение выражения:

Удобней сразу переходить к дробям простого вида.Надежней производить вычисления последовательно в числителе и знаменателе.Ответ: 0,8Найдите значение выражения:

Слайд 4не всегда стоит стараться решить задачу «в лоб»,
даже в ОГЭ

Найдите

значение выражения:
не всегда стоит стараться решить задачу «в лоб», даже в ОГЭ Найдите значение выражения:

Слайд 5Найдите значение выражения:
Ответ: 12

Найдите значение выражения:Ответ: 12

Слайд 6Теория к задапию №2
Числовые неравенства, координатная прямая
Для того, чтобы переводить

дроби из обыкновенного вида в десятичный, необходимо выполнить деление столбиком.

Для успешного вычисления примерного значения корня достаточно иметь представления о вычисляемых подкоренных выражениях, а для этого необходимо хорошо знать таблицу квадратов натуральных чисел!
Теория к задапию №2 Числовые неравенства, координатная прямаяДля того, чтобы переводить дроби из обыкновенного вида в десятичный,

Слайд 7Какое из следующих чисел заключено между числами 8 / 3 и

11 / 4 ?

1. 2,7
2. 2,8
3. 2,9
4. 3

Ответ: 1

Какое из следующих чисел заключено между числами 8 / 3 и 11 / 4 ?1. 2,72. 2,83.

Слайд 8Какое из данных чисел принадлежит промежутку [ 6 ; 7 ]

?

1. √6
2. √7
3. √38
4. √50

Ответ: 3

Какое из данных чисел принадлежит промежутку [ 6 ; 7 ] ?1. √62. √73. √384. √50Ответ: 3

Слайд 9На координатной прямо отмечены числа a и b:
Какое из приведенных утверждений

для этих чисел неверно:

1. ab²<0
2. a — b > 0
3. a + b < 0
4. ab < 0

Ответ: 1

На координатной прямо отмечены числа a и b:Какое из приведенных утверждений для этих чисел неверно:1. ab² 03.

Слайд 12Какое из данных ниже выражений при любых значениях n
равно произведению

121 • 11n ?
1. 121n
2. 11n+2
3. 112n
4. 11n+3

Ответ: 2

Какое из данных ниже выражений при любых значениях n равно произведению 121 • 11n ?1. 121n2. 11n+23. 112n4. 11n+3Ответ:

Слайд 13Значение какого из данных ниже выражений является наибольшим?

1. 3√5
2. √11
3. 2√10
4.

6,5

Ответ: 1

Значение какого из данных ниже выражений является наибольшим?1. 3√52. √113. 2√104. 6,5Ответ: 1

Слайд 14Ответ: 3.
Какое из данных чисел является рациональным?

1. √810
2. √8,1
3. √0,81
4. все

эти числа иррациональны
Ответ: 3.Какое из данных чисел является рациональным?1. √8102. √8,13. √0,814. все эти числа иррациональны

Слайд 16Теория к заданию №4.
Уравнения, неравенства и их системы

Алгоритм действий

при решении линейного уравнения:

Алгоритм решения, правила и порядок действий при решении квадратного уравнения:

Теория к заданию №4. Уравнения, неравенства и их системы  Алгоритм действий при решении линейного уравнения:Алгоритм решения,

Слайд 17
Найдите корень уравнения: 10 ( x - 9

) = 7

Ответ: 9,7

Найдите корень уравнения:    10 ( x - 9 ) = 7Ответ: 9,7

Слайд 18
Ответ: 1,2
Решите уравнение: 3 x² + 12 x =

0
Ответ: 1,2Решите уравнение:   3 x² + 12 x = 0

Слайд 19
Решите уравнение: 8 x² — 10x + 2 = 0.

если два или более корней, укажите наименьший.

Ответ: 0,25

Решите уравнение:  8 x² — 10x + 2 = 0. если два или более корней,

Слайд 20
Ответ: 1,2

Ответ: 1,2

Слайд 21
Теория к заданию №5 Функция

Теория к заданию №5 Функция

Слайд 22

Линейная функция

Слайд 23
Квадратичная функция:

Квадратичная функция:

Слайд 25
Ответ: 3
На рисунках изображены графики функций вида y =

ax² + bx + c
Установите соответствие между знаками коэффициентов a и c и графиками функций.
Коэффициенты:
А) a > 0, c > 0

Б) a < 0, c > 0

В) a > 0, c < 0
Ответ: 3На рисунках изображены графики функций вида   y = ax² + bx + cУстановите

Слайд 26
Ответ: 231
Установите соответствие между функциями и их графиками.
Функции:
A) y = -3/x

Б) y = 3/x В) y = 1/(3x)
Ответ: 231Установите соответствие между функциями и их графиками.Функции:A) y = -3/x

Слайд 27
Ответ: 231
Установите соответствие между функциями и их графиками.

Функции: A) y =

3x Б) y = -3x В) y = (1/3)x
Ответ: 231Установите соответствие между функциями и их графиками.Функции: A) y = 3x    Б)

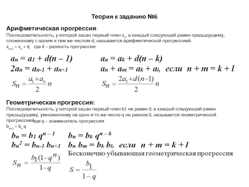
Слайд 28Теория к заданию №6
Арифметическая прогрессия:
Последовательность, у которой задан первый член a1,

а каждый следующий равен предыдущему, сложенному с одним и тем же числом d, называется арифметической прогрессией.
an+1 = an + d, где d – разность прогрессии

Геометрическая прогрессия:
Последовательность, у которой задан первый член b1 не равен 0, а каждый следующий равен предыдущему, умноженному на одно и то же число q не равное 0, называется геометрической прогрессией.
bn+1 = bn q

где q – знаменатель прогрессии

Теория к заданию №6Арифметическая прогрессия:Последовательность, у которой задан первый член a1, а каждый следующий равен предыдущему, сложенному

Слайд 29Дана арифметическая прогрессия a(n) в которой a3 = 6,9

a16 = 26,4
Найдите разность прогрессии.

Решение:

a3 — a16 = 26,4 — 6,9 = 19,5

Находим разницу между значениями a3 и a16:

Находим количество членов: 16 — 3 = 13

Находим разность прогрессии: 19,5 / 13 = 1,5

Ответ: 1,5

Дана арифметическая прогрессия a(n) в которой  a3 = 6,9  a16 = 26,4Найдите разность прогрессии.Решение:a3 —

Слайд 30
Ответ: -7
Выписано несколько последовательных членов геометрической прогрессии:

-1, x, -49, -343, ….

Найдите x.
Ответ: -7Выписано несколько последовательных членов геометрической прогрессии:-1, x, -49, -343, …. Найдите x.

Слайд 31Ответ: -390
Выписаны первые несколько членов арифметической прогрессии: 10, 6, 2, …
Найдите

101 член.
Ответ: -390Выписаны первые несколько членов арифметической прогрессии: 10, 6, 2, …Найдите 101 член.

Слайд 32
Теория к заданию №7

Теория к заданию №7

Слайд 33

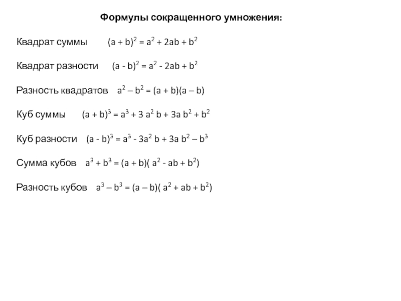
Формулы сокращенного умножения:

Квадрат суммы (a + b)2 = a2 + 2ab + b2

Квадрат разности (a - b)2 = a2 - 2ab + b2

Разность квадратов a2 – b2 = (a + b)(a – b)

Куб суммы (a + b)3 = a3 + 3 a2 b + 3a b2 + b2

Куб разности (a - b)3 = a3 - 3a2 b + 3a b2 – b3

Сумма кубов a3 + b3 = (a + b)( a2 - ab + b2)

Разность кубов a3 – b3 = (a – b)( a2 + ab + b2)

Слайд 34Найдите значение выражения: (x + 5)2 - x (x- 10) при x

= - 1/20

Решение: x2 + 2 • 5 • x + 25 – x2 + 10x = 20 x + 25

Ответ: 24

Найдите значение выражения: (x + 5)2 - x (x- 10) при x = - 1/20Решение:  x2 +

Слайд 35Найдите значение выражения:
при a = 13, b = 6,8
Ответ: 6,5

Найдите значение выражения:при a = 13, b = 6,8Ответ: 6,5

Слайд 36Ответ: -0,4
Найдите значение выражения:



при x = √45 , y = 0,5

Ответ: -0,4Найдите значение выражения:при x = √45 , y = 0,5

Слайд 37Неравенством называется выражение вида: a < b (a ≤ b), a >

b (a ≥ b)

Теория к заданию №8

Метод интервалов.

Неравенством называется выражение вида: a < b (a ≤ b), a > b (a ≥ b)Теория к

Слайд 38
2 x - 3 ( x - 7) ≤ 3
Ответ: [18;

+∞)
2 x - 3 ( x - 7) ≤ 3Ответ: [18; +∞)

Слайд 39
7 x – x2 < 0
( -∞ ; 0 ) и

( 7 ; +∞)
7 x – x2 < 0( -∞ ; 0 ) и ( 7 ; +∞)

Слайд 40
Укажите множество системы неравенств:

x - 4 ≥ 0

x - 0,3 ≥ 1
Укажите множество системы неравенств:   x - 4 ≥ 0   x - 0,3

Что такое shareslide.ru?

Это сайт презентаций, где можно хранить и обмениваться своими презентациями, докладами, проектами, шаблонами в формате PowerPoint с другими пользователями. Мы помогаем школьникам, студентам, учителям, преподавателям хранить и обмениваться учебными материалами.


Для правообладателей

Яндекс.Метрика

Обратная связь

Email: Нажмите что бы посмотреть