Презентация, доклад по математике на тему Квадратные уравнения

Содержание

Цель урока: обучение решению квадратных уравнений, развитие логического мышления, воспитание внимания и умения слушать и отвечать на вопросы.Задачи урока: знать формулу корней квадратного уравнения и уметь применять ее при решении уравнений, внимательно читать вопрос при

Слайд 1

Презентация к уроку математики
«Квадратные уравнения»
учитель математики
МОУ «Родниковская

ООШ»
п.Родник Красноармейский район
Челябинской области
Обухова Наталья Александровна
Презентация к уроку математики «Квадратные уравнения»учитель математики МОУ «Родниковская ООШ» п.Родник Красноармейский районЧелябинской области Обухова Наталья

Слайд 2

Цель урока: обучение решению квадратных уравнений, развитие логического мышления,

воспитание внимания и умения слушать и отвечать на вопросы.

Задачи урока: знать формулу корней квадратного уравнения и уметь применять ее при решении уравнений, внимательно читать вопрос при записи ответа.

Цель урока: обучение решению квадратных уравнений, развитие логического мышления, воспитание внимания и умения слушать и отвечать

Слайд 3

Квадратные уравнения

Квадратные  уравнения

Слайд 4

   Квадратное уравнение – это уравнение вида          

                                    



где коэффициенты   a, b и c   —   любые действительные числа,  причем   а ≠ 0 .  

aх + bx + c = 0


2

   Квадратное уравнение – это уравнение вида                     

Слайд 5

Элементы квадратного уравнения имеют собственные названия:
  называют первым или старшим коэффициентом,

 
называют вторым, средним или коэффициентом при х,
 
называют свободным членом.

aх + bx + c = 0

2

a

b

c

Элементы квадратного уравнения имеют собственные названия:    называют первым или старшим коэффициентом,     называют вторым, средним или коэффициентом при х,  

Слайд 6

Приведённым называют квадратное уравнение, в котором старший коэффициент равен единице.


х + 2x + 3 = 0

2

2

х + x + 0,4 = 0

2

х + 3,5 x + 6 = 0

Приведённым называют квадратное уравнение, в котором старший коэффициент равен единице. х  + 2x + 3 = 022х

Слайд 7

Полным называют такое квадратное уравнение, все коэффициенты которого отличны от

нуля.




Неполным называется такое квадратное уравнение, в котором хотя бы один из коэффициентов, кроме старшего, равен нулю.

х + 2x + 3 = 0

2

х + 2x = 0

2

Полным называют такое квадратное уравнение, все коэффициенты которого отличны от нуля.Неполным называется такое квадратное уравнение, в котором хотя

Слайд 8

Корнями квадратного уравнения называют такие значения переменной, при которых квадратное уравнение

обращается в верное числовое равенство.  



Решить квадратное уравнение – значит найти все его корни или установить, что корней нет.    
Корнями квадратного уравнения называют такие значения переменной, при которых квадратное уравнение обращается в верное числовое равенство.    Решить

Слайд 9



Исторические сведения о квадратных уравнениях
Древний Вавилон
Уже во

втором тысячелетии до нашей эры вавилоняне знали, как решать квадратные уравнения. Решение их в Древнем Вавилоне было тесно связано с практическими задачами, в основном такими, как измерение площади земельных участков, земельные работы, связанные с военными нуждами; наличие этих познаний также обусловлено развитием математики и астрономии вообще. Были известны способы решения как полных, так и неполных квадратных уравнений.
Исторические сведения о квадратных уравнениях Древний ВавилонУже во втором тысячелетии до нашей эры вавилоняне знали, как

Слайд 10

Индия
Задачи, решаемые с помощью квадратных уравнений, встречаются в трактате

по астрономии «Ариабхаттиам», написанным индийским астрономом и математиком Ариабхатой в 499 году нашей эры. Один из первых известных выводов формулы корней квадратного уравнения принадлежит индийскому учёному Брахмагупте (около 598 г.); Брахмагупта изложил универсальное правило решения квадратного уравнения, приведённого к каноническому виду. Сформулированное учёным правило по своему существу совпадает с современным.
ИндияЗадачи, решаемые с помощью квадратных уравнений, встречаются в трактате по астрономии «Ариабхаттиам», написанным индийским астрономом и

Слайд 11

Решение неполных квадратных уравнений

Решение неполных квадратных уравнений

Слайд 12

Пример решения неполных квадратных уравнений


Пример решения неполных квадратных уравнений

Слайд 13

Пример решения неполных квадратных уравнений


Пример решения неполных квадратных уравнений

Слайд 14

Пример решения неполных квадратных уравнений


Пример решения неполных квадратных уравнений

Слайд 15

Решите квадратные уравнения

Решите квадратные уравнения

Слайд 16

Решение полных квадратных уравнений
Для нахождения корней полного квадратного уравнения 

 
следует пользоваться алгоритмом:
Вычисляем значение дискриминанта квадратного уравнения по формуле:


Если D > 0, то уравнение имеет 2 корня, которые находим по формуле:

Решение полных квадратных уравненийДля нахождения корней полного квадратного уравнения   

Слайд 17

3. Если D = 0, то квадратное уравнение имеет

один корень, который находим по формуле:





4. Если D < 0, то квадратное уравнение не имеет корней.
3. Если D = 0, то квадратное уравнение имеет один корень, который находим по формуле:4. Если

Слайд 18
Пример полных квадратных уравнений
Решим квадратное уравнение
1. Вычисляем значение дискриминанта квадратного уравнения по

формуле:
Пример полных квадратных уравненийРешим квадратное уравнение1. Вычисляем значение дискриминанта квадратного уравнения по формуле:

Слайд 19

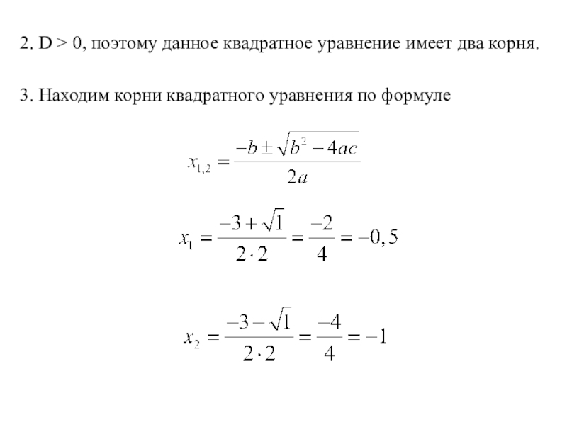
2. D > 0, поэтому данное квадратное уравнение имеет

два корня.

3. Находим корни квадратного уравнения по формуле

2. D > 0, поэтому данное квадратное уравнение имеет два корня.3. Находим корни квадратного уравнения по

Слайд 20

Используемые источники
Статья «Квадратные уравнения» https://ru.wikipedia.org/wiki/%D0%9A%D0%B2%D0%B0%D0%B4%D1%80%D0%B0%D1%82%D0%BD%D0%BE%D0%B5_%D1%83%D1%80%D0%B0%D0%B2%D0%BD%D0%B5%D0%BD%D0%B8%D0%B5
Статья «Квадратные уравнения» https://www.google.ru/url?sa=t&rct=j&q=&esrc=s&source=web&cd=2&ved=0ahUKEwiMgeu12JfKAhUn7XIKHbbjDn8QFggeMAE&url=http%3A%2F%2Fschool-assistant.ru%2F%3Fpredmet%3Dalgebra%26theme%3Dkvadratnie_uravnenija&usg=AFQjCNEa2yGamfq_l3896WKWLI4dZHrIHg
Анимации «Рисующий

мальчик» http://liubavyshka.ru/photo/144-0-22333
Шаблон для презентаций «Лист тетради в клеточку» https://encrypted-tbn3.gstatic.com/images?q=tbn:ANd9GcSiZ9bcTQFeaDwZW1XcJPlB2sTJJgFMtbGkKRiaMe24eX8J3b3h
Шаблон для презентаций «Школьная доска» http://www.playcast.ru/uploads/2014/05/23/8695919.png
Используемые источникиСтатья «Квадратные уравнения» https://ru.wikipedia.org/wiki/%D0%9A%D0%B2%D0%B0%D0%B4%D1%80%D0%B0%D1%82%D0%BD%D0%BE%D0%B5_%D1%83%D1%80%D0%B0%D0%B2%D0%BD%D0%B5%D0%BD%D0%B8%D0%B5Статья «Квадратные уравнения» https://www.google.ru/url?sa=t&rct=j&q=&esrc=s&source=web&cd=2&ved=0ahUKEwiMgeu12JfKAhUn7XIKHbbjDn8QFggeMAE&url=http%3A%2F%2Fschool-assistant.ru%2F%3Fpredmet%3Dalgebra%26theme%3Dkvadratnie_uravnenija&usg=AFQjCNEa2yGamfq_l3896WKWLI4dZHrIHgАнимации «Рисующий мальчик» http://liubavyshka.ru/photo/144-0-22333Шаблон для презентаций «Лист тетради в

Слайд 21
6. Изображение «Учитель у доски» https://encrypted-tbn2.gstatic.com/images?q=tbn:ANd9GcSoR83mLNFhRiQEdsKBRTja4nW3qbv1firpOMw5bSKznBUgeeUxyw
7. Изображение «Древние ученые» https://encrypted-tbn2.gstatic.com/images?q=tbn:ANd9GcSKDXF4XFvt5QkuxfFl9KDP7q2MOWctTk8CHTL6jqw0FBb1NScPfg
8.

Изображение «Школьные принадлежности»
https://www.google.ru/url?sa=i&rct=j&q=&esrc=s&source=images&cd=&cad=rja&uact=8&ved=&url=http%3A%2F%2F12kurgan.ucoz.ru%2Fload%2Fmatematika%2Frabota_3_po_matematike_7_klass%2F5-1-0-118&psig=AFQjCNGEwn0pa_Euen0EijisaHVVOIsf_Q&ust=1452614695878864
9. Изображение « Мальчик с цифрами»
https://www.google.ru/url?sa=i&rct=j&q=&esrc=s&source=images&cd=&cad=rja&uact=8&ved=0ahUKEwiRofTGl6LKAhWKhhoKHR3PAx4QjRwIBw&url=http%3A%2F%2Fwww.as2x2.com%2Fnode%2F106&psig=AFQjCNGEwn0pa_Euen0EijisaHVVOIsf_Q&ust=1452614695878864
10. Изображение «Дети с цифрами» https://encrypted-tbn0.gstatic.com/images?q=tbn:ANd9GcQWHHXVIClg-8jcMCdIZr_0tTKRFD_ZZgrmxkYdHtj6uF-91QgCrA

6. Изображение «Учитель у доски» https://encrypted-tbn2.gstatic.com/images?q=tbn:ANd9GcSoR83mLNFhRiQEdsKBRTja4nW3qbv1firpOMw5bSKznBUgeeUxyw7. Изображение «Древние ученые» https://encrypted-tbn2.gstatic.com/images?q=tbn:ANd9GcSKDXF4XFvt5QkuxfFl9KDP7q2MOWctTk8CHTL6jqw0FBb1NScPfg8. Изображение «Школьные принадлежности»https://www.google.ru/url?sa=i&rct=j&q=&esrc=s&source=images&cd=&cad=rja&uact=8&ved=&url=http%3A%2F%2F12kurgan.ucoz.ru%2Fload%2Fmatematika%2Frabota_3_po_matematike_7_klass%2F5-1-0-118&psig=AFQjCNGEwn0pa_Euen0EijisaHVVOIsf_Q&ust=14526146958788649. Изображение « Мальчик

Слайд 22
11. Анимации для презентаций http://liubavyshka.ru/
12. Анимация «Девочка за партой» http://liubavyshka.ru/photo/144-0-25168
13.

Изображение «Мальчик читает» https://www.google.ru/search?q=%D0%BC%D0%B0%D1%82%D0%B5%D0%BC%D0%B0%D1%82%D0%B8%D0%BA%D0%B0&newwindow=1&tbm=isch&tbo=u&source=univ&sa=X&ved=0ahUKEwj-laSgkaLKAhVCGg4KHduGDpAQsAQIJw&biw=1280&bih=655#imgrc=-T3XsKrLFlSTEM%3A

11. Анимации для презентаций http://liubavyshka.ru/12. Анимация «Девочка за партой» http://liubavyshka.ru/photo/144-0-2516813. Изображение «Мальчик читает» https://www.google.ru/search?q=%D0%BC%D0%B0%D1%82%D0%B5%D0%BC%D0%B0%D1%82%D0%B8%D0%BA%D0%B0&newwindow=1&tbm=isch&tbo=u&source=univ&sa=X&ved=0ahUKEwj-laSgkaLKAhVCGg4KHduGDpAQsAQIJw&biw=1280&bih=655#imgrc=-T3XsKrLFlSTEM%3A

Что такое shareslide.ru?

Это сайт презентаций, где можно хранить и обмениваться своими презентациями, докладами, проектами, шаблонами в формате PowerPoint с другими пользователями. Мы помогаем школьникам, студентам, учителям, преподавателям хранить и обмениваться учебными материалами.


Для правообладателей

Яндекс.Метрика

Обратная связь

Email: Нажмите что бы посмотреть