Презентация, доклад по математике на тему Комплексные числа

Содержание

Решение квадратных уравненийА · Х²+ В ·Х+ С =0При D

Слайд 1

Множество комплексных чисел.

Множество комплексных чисел.

Слайд 3Решение квадратных уравнений

А · Х²+ В ·Х+ С =0
При D

корней нет


Решение квадратных уравненийА · Х²+ В ·Х+ С =0При D

Слайд 4
Комплексные числа

Комплексные числа

Слайд 5

Комплексным числом называется выражение вида а + bi, в котором а

и b – действительные числа, а i – некоторый символ такой, что



Действительное число a называется действительной частью z=a+bi, а число b-мнимой частью

Комплексное число z=a+bi изображают точкой плоскости с координатами (a;b)
Точка М(a;b), соответствующая комплексному числу z=a+bi, называется аффиксом данного числа z.
Комплексным числом называется выражение вида а + bi, в котором а и b – действительные числа, а

Слайд 6
Два комплексных числа (a; b) и (c; d) называются равными, если

а = с и b = d.

Комплексное число a-bi называется
комплексно сопряженным с числом a+bi
и обозначается через
= a-bi

Комплексные числа вида a+bi и –a-bi называются противоположными.


Два комплексных числа (a; b) и (c; d) называются равными, если а = с и b =

Слайд 7Арифметические операции над комплексными числами
Суммой комплексных чисел z = (a; b)

и
w = (c; d) называется комплексное число
(a+c; b+d).
Разностью комплексных чисел z = (a; b) и w = (c; d) называют такое числоu, которое в сумме с числом w даёт число z
z = w + u.


Арифметические операции над комплексными числами	Суммой комплексных чисел z = (a; b) и w = (c; d) называется

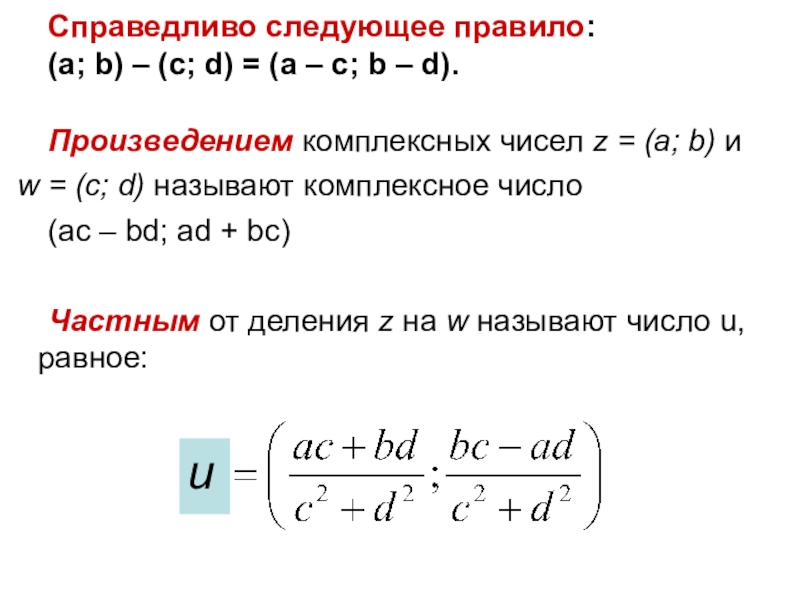
Слайд 8Справедливо следующее правило: (a; b) – (c; d) = (a –

c; b – d).

Произведением комплексных чисел z = (a; b) и
w = (c; d) называют комплексное число
(ac – bd; ad + bc)

Частным от деления z на w называют число u, равное:



u

Справедливо следующее правило:  (a; b) – (c; d) = (a – c; b – d). 	Произведением

Слайд 9Нахождение степеней числа i
Если показатель степени i делится на

4, то значение степени равно 1, если при делении показателя на 4 в остатке получается 1, то значение степени равно i, если при делении показателя на 4 остаток равен 2, то значение степени равно -1, если в остатке при делении показателя на 4 будет 3, то значение степени равно –i.
Нахождение степеней числа i  Если показатель степени i делится на 4, то значение степени равно 1,

Слайд 10 Вычислить: 1) i 66 , 2) i143 , 3) i216

,4)i137
Решение:
1) i66

66:4=16(2). Остаток равен 2, значит i66=-1

2)i143
143 :4=35(3).В остатке 3, значит i 143=-i

3)i216
216:4=54(0).в остатке 0, значит i216=1

4)i137

137:4=34(1).В остатке 1, значит i137=i





,

Вычислить: 1) i 66 , 2) i143 , 3) i216 ,4)i137 Решение: 1) i6666:4=16(2). Остаток равен

Слайд 11Пример 1

Вычислить:

Пример 1 Вычислить:

Слайд 12Геометрический смысл комплексного числа
Каждой точке М плоскости с координатами (a,b) соответствует

один и только один вектор
с началом в точке z = 0 и концом в точке z=a+bi

y

x


M(a;b)

0

b

a

Геометрический смысл комплексного числаКаждой точке М плоскости с координатами (a,b) соответствует один и только один векторс началом

Слайд 13

Если комплексное число Z= a+bi трактовать как точку M (a,b) плоскости

xOy, то модуль Z равен расстоянию точки M (a,b) от начала координат


Если на плоскости ввести полярные координаты (r,φ), где φ аргумент числа z (φ=argz) - угол между действительной осью ОХ и вектором ОМ, то а = r COS φ, b = r SIN φ
В силу этого комплексное число Z можно записать в форме z = r(COS φ+iSIN φ),
где r – модуль числа Z, φ – угол (в рад.), который составляет вектор OM с положительным направлением оси ox



Если комплексное число Z= a+bi трактовать как точку M (a,b) плоскости xOy, то модуль Z равен расстоянию

Слайд 14Тригонометрическая форма комплексного числа
Тригонометрической формой комплексного числа называют его запись в

виде:
z = r(cosφ + isinφ), где - модуль, а
φ – аргумент числа z, связанный с а и b формулами:

Угол φ из промежутка называется главным аргументом. Все остальные значения угла φ могут быть получены прибавлением к главному аргументу значений 2 n, где n – любое целое число.

Тригонометрическая форма комплексного числаТригонометрической формой комплексного числа называют его запись в виде: z = r(cosφ + isinφ),

Слайд 15 Пример2.
Записать в тригонометрической форме:



Сначала находим модуль числа:

Далее, согласно формулам (*),

имеем:

Учитывая, что угол




Итак,

Пример2. 	Записать в тригонометрической форме:           	Сначала находим

Слайд 16Действия над комплексными числами, заданными в тригонометрической форме
При умножении/делении комплексных чисел,

заданных в тригонометрической форме, их модули перемножаются /делятся, а аргументы складываются (вычитаются).

(1)

(2)

Действия над комплексными числами, заданными в тригонометрической форме	При умножении/делении комплексных чисел, заданных в тригонометрической форме, их модули

Слайд 17






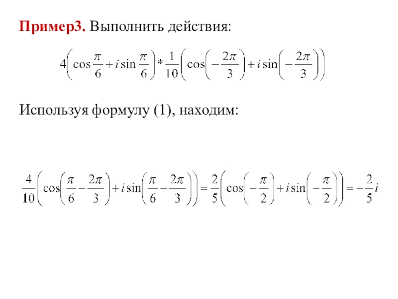
Пример3. Выполнить действия:




Используя формулу (1), находим:
Пример3. Выполнить действия:

Слайд 18При возведении комплексного числа
z = r (Cosφ + iSinφ) в

натуральную степень n
модуль данного числа возводится в эту степень,
а аргумент умножается на показатель степени:

формула Муавра

При возведении комплексного числа z = r (Cosφ + iSinφ) в натуральную степень nмодуль данного числа возводится

Слайд 19


Корень n-й степени из комплексного числа z = r (Cosφ +

iSinφ) имеет n различных значений, которые находятся по формуле :

Здесь к = 0, 1, 2, … n-1

Корень n-й степени из комплексного числа z = r (Cosφ + iSinφ) имеет n различных значений, которые

Слайд 20
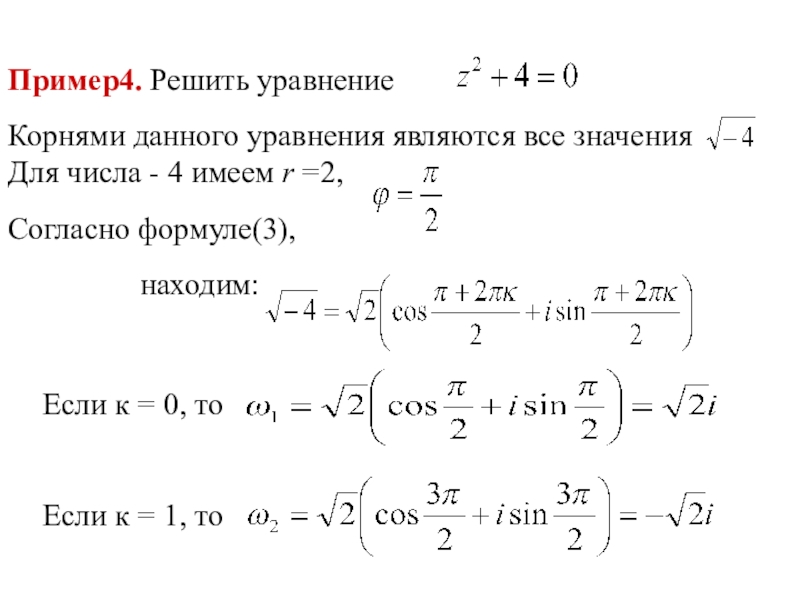
Пример4. Решить уравнение


Корнями данного уравнения являются все значения Для числа - 4 имеем r =2,
Согласно формуле(3),
находим:


Если к = 0, то

Если к = 1, то

Пример4. Решить уравнение            Корнями данного уравнения

Слайд 21Показательная форма комплексного числа. Формула Эйлера
Если

комплексному числу

, модуль которого равен 1, поставить в соответствие
показанное выражение

, то получим соотношение

то получим соотношение которое называется формулой Эйлера.
Любое комплексное число

можно записать в виде

. Эта форма записи комплексного числа называется показательной формой.


Показательная форма комплексного числа. Формула Эйлера    Если комплексному числу , модуль которого равен 1,

Слайд 22Пример: Записать число в показательной форме.



Решение: Здесь



тогда показательная форма числа имеет вид
.




Пример: Записать число в показательной форме. Решение: Здесь

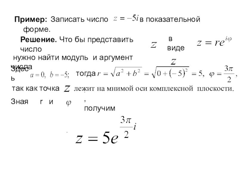
Слайд 23Пример: Записать число в показательной

форме.


Решение. Что бы представить число

в виде

нужно найти модуль и аргумент числа

.

Здесь

тогда

так как точка

лежит на мнимой оси комплексной плоскости.

Зная r и

, получим

.

Пример: Записать число       в показательной форме.Решение. Что бы представить число в

Слайд 24Действия над комплексными числами, заданными в показательной форме

Если комплексные числа записаны

в показательной форме, то умножение, деление, возведение в степень производится по правилам действий со степенями.

Так, для произведения и частного комплексных чисел

и

справедливы формулы

а для n-й степени комплексного числа используется

формула

Действия над комплексными числами, заданными в показательной формеЕсли комплексные числа записаны в показательной форме, то умножение, деление,

Слайд 25Для вычисления корня из комплексного числа


используется формула

где k принимает n

значений: 0,1,2,…,n-1.

Для вычисления корня из комплексного числа используется формулагде k принимает n значений: 0,1,2,…,n-1.

Слайд 26Понятие функции комплексного переменного и отличие от действительного анализа
Пусть D –

некоторая область на комплексной плоскости

Определение. Функцией комплексного аргумента с областью определения D называется соответствие,которое любому комплексному числу сопостовляет одно или несколько комплексных значений.
Таким образом, в отличие от действительного анализа, в комплексном анализе допускаются многозначные функции. Например,


f(z)=az+b (a, b – фиксированные комплексные числа)-однозначная функция;
- однозначная функция


Понятие функции комплексного переменного и отличие от действительного анализа Пусть D – некоторая область на комплексной плоскости

Слайд 27

- n-значная функция;
-бесконечнозначная функция.
Если функция однозначна,то она может быть задана в виде отображения В таком случае функция называется однолистной .В дальнейшем, если не указано особо,будем рассматривать однолистные функции.




- n-значная функция;

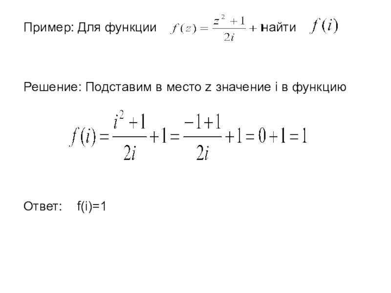
Слайд 28Пример: Для функции

найти


Решение: Подставим в место z значение i в функцию





Ответ: f(i)=1




Пример: Для функции

Слайд 29Компоненты функции
Пусть дана функция ,

Представим z в алгебраической форме Значение f(x)-комплексное число,т.е. ,которое также можем представить в алгебраической форме ,где и -действительные функции комплексного аргумента,но задание я эквивалентно заданию пары(x,y).Окончательно,любую функцию комплексного аргумента можно представить в виде
,где и -действительные функции двух действительных переменных.Функции u и v называются компонентами функции f(z),u- действительная компонента,v-мнимая компонента.Пишут :













Компоненты функцииПусть дана функция ,            Представим

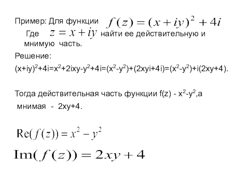
Слайд 30Пример: Для функции
Где

найти ее действительную и мнимую часть.
Решение:
(x+iy)2+4i=x2+2ixy-y2+4i=(x2-y2)+(2xyi+4i)=(x2-y2)+i(2xy+4).

Тогда действительная часть функции f(z) - x2-y2,а
мнимая - 2xy+4.







Пример: Для функции   Где

Слайд 31Понятие непрерывности определяется аналогично действительному случаю.
F(z)-непрерывна в точке

Так как это определение формально совпадает с обычным ,то все свойства непрерывной функции комплексного аргумента совпадают дословно со свойствами действительных функций.





Понятие непрерывности  определяется аналогично действительному случаю.F(z)-непрерывна в точке

Что такое shareslide.ru?

Это сайт презентаций, где можно хранить и обмениваться своими презентациями, докладами, проектами, шаблонами в формате PowerPoint с другими пользователями. Мы помогаем школьникам, студентам, учителям, преподавателям хранить и обмениваться учебными материалами.


Для правообладателей

Яндекс.Метрика

Обратная связь

Email: Нажмите что бы посмотреть