Презентация, доклад по математике на тему Иррациональные уравнения (10 класс)

Содержание

Решите устно.1) 4)

Слайд 1Муниципальное бюджетное общеобразовательное учреждение «Средняя общеобразовательная школа №12» города Чебоксары Чувашской

Республики
Муниципальное бюджетное общеобразовательное учреждение «Средняя общеобразовательная школа №12»  города Чебоксары Чувашской Республики

Слайд 2Решите устно.
1)

4)

2) 5)

3) 6)

7) ?
Решите устно.1)

Слайд 3
Иррациональные уравнения

Иррациональные уравнения

Слайд 4Иррациональным уравнением называется уравнение, содержащее неизвестное под знаком корня.
К простейшим иррациональным

уравнениям относятся уравнения вида:




Иррациональным уравнением называется уравнение, содержащее неизвестное под знаком корня.К простейшим иррациональным уравнениям относятся уравнения вида:

Слайд 5Способы решения иррациональных уравнений
Главный способ освободится от корня и получить рациональное

уравнение - возведение обеих частей уравнения в одну и ту же степень, которую имеет корень, содержащий неизвестное, и последующее "освобождение" от корня по формуле

Если обе части иррационального уравнения возвести в одну и ту же нечетную степень и освободиться от корня, то получится уравнение, равносильное исходному
При возведении уравнения в четную степень получится уравнение, являющееся следствием исходного.


Способы решения иррациональных уравненийГлавный способ освободится от корня и получить рациональное уравнение - возведение обеих частей уравнения

Слайд 6Решите уравнение.




Решите уравнение.

Слайд 7Решите уравнение.




Ответ: х=2, х=3

Решите уравнение.Ответ: х=2, х=3

Слайд 8Пример 1 . Решите уравнение

Пример 1 . Решите уравнение

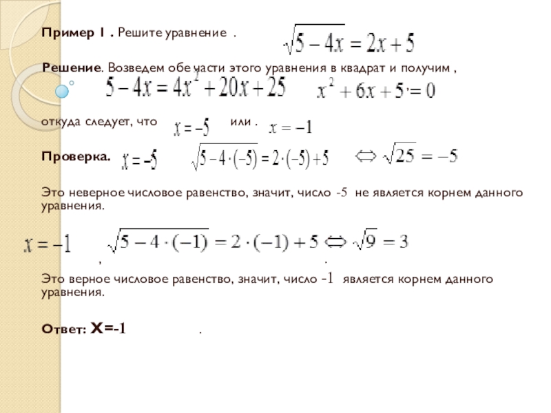
Слайд 9Пример 1 . Решите уравнение .

Решение. Возведем обе части этого уравнения

в квадрат и получим ,
,

откуда следует, что или .

Проверка. : .

Это неверное числовое равенство, значит, число -5 не является корнем данного уравнения.


, .
Это верное числовое равенство, значит, число -1 является корнем данного уравнения.

Ответ: Х=-1 .

Пример 1 . Решите уравнение .Решение. Возведем обе части этого уравнения в квадрат и получим ,

Слайд 10Классная работа
№154 2) с комментарием у доски
№152 1), №153 1)

Классная работа№154 2) с комментарием у доски№152 1),  №153 1)

Слайд 11Способ возведения обеих частей уравнения в одну и ту же степень
Вывод: 
При

решении иррациональных уравнений методом возведения обеих частей уравнения в одну и туже степень необходимо вести словесную запись, что делает решение понятным и доступным. Однако обязательная проверка иногда бывает громоздкой и занимает много времени. Этот метод можно использовать для несложных иррациональных уравнений, содержащих 1-2 радикала.
Способ возведения обеих частей уравнения в одну и ту же степеньВывод: При решении иррациональных уравнений методом возведения обеих

Слайд 12Метод равносильных преобразований

Метод равносильных преобразований

Слайд 13Пример . Решить уравнение

Пример . Решить уравнение

Слайд 14Пример . Решить уравнение
Решение. Это уравнение равносильно системе


Решая первое уравнение

этой системы, равносильное уравнению
получим корни х=1, х=-2.
Второй корень х=-2 не удовлетворяет неравенству системы и, следовательно, является посторонним корнем исходного уравнения.

Ответ: х=1


Пример . Решить уравнение Решение. Это уравнение равносильно системеРешая первое уравнение этой системы, равносильное уравнению получим корни

Слайд 15Классная работа
№155 3) с комментарием
№155 1)

Классная работа№155 3) с комментарием№155 1)

Слайд 16Метод равносильных преобразований
Вывод: При решении иррациональных уравнений методом равносильных преобразований не

нужно опасаться потеря корней и приобретения посторонних корней. Не нужно проверять полученные решения с помощью подстановки в исходное уравнение.
Метод равносильных преобразованийВывод: При решении иррациональных уравнений методом равносильных преобразований не нужно опасаться потеря корней и приобретения

Слайд 17Самостоятельная работа
Вариант 1. Решите уравнение :
1) с помощью возведения в квадрат

2)

Методом равносильного преобразования
Допол. задание №152 3)
Вариант 2. Решите уравнение :
1) с помощью возведения в квадрат

2)Методом равносильного преобразования
Допол. задание №153 3)


Ответ: В1. 1) 2; 2) 6. В2. 1) 4; 2) -2


Самостоятельная работаВариант 1. Решите уравнение :1) с помощью возведения в квадрат2) Методом равносильного преобразования Допол. задание №152

Слайд 18Домашняя работа
№№ 152 -155

Домашняя работа№№ 152 -155

Слайд 19

Спасибо!

Спасибо за внимание !

Спасибо!Спасибо за внимание !

Что такое shareslide.ru?

Это сайт презентаций, где можно хранить и обмениваться своими презентациями, докладами, проектами, шаблонами в формате PowerPoint с другими пользователями. Мы помогаем школьникам, студентам, учителям, преподавателям хранить и обмениваться учебными материалами.


Для правообладателей

Яндекс.Метрика

Обратная связь

Email: Нажмите что бы посмотреть