Презентация, доклад по математике на тему Числовые последовательности (10 класс)

Содержание

Цели урока:рассмотреть определение числовой последовательности, виды последовательностей. Примеры записей последовательностей.рассмотреть понятие предела числовой последовательностиразвить навык вычисления пределов числовых последовательностей 123

Слайд 1Числовая последовательность. Способы задания последовательности. Предел числовой последовательности 10 класс
Методическая разработка учителя

математики СМТЛ г. Самара
Гурь-Арья Е.В.
Числовая последовательность. Способы задания последовательности. Предел числовой последовательности 10 классМетодическая разработка учителя математики СМТЛ г. Самара Гурь-Арья

Слайд 2Цели урока:
рассмотреть определение числовой последовательности, виды последовательностей. Примеры записей последовательностей.
рассмотреть понятие

предела числовой последовательности

развить навык вычисления пределов числовых последовательностей

1

2

3

Цели урока:рассмотреть определение числовой последовательности, виды последовательностей. Примеры записей последовательностей.рассмотреть понятие предела числовой последовательностиразвить навык вычисления пределов

Слайд 3Определение числовой последовательности
Функцию у=f(x), где х натуральное число называют функцией натурального

аргумента или числовой последовательностью и обозначают : y=f(n).
Определение числовой последовательностиФункцию у=f(x), где х натуральное число называют функцией натурального аргумента или числовой последовательностью и обозначают

Слайд 4 Типы числовых последовательностей.
1) Возрастающая последовательность – каждый ее член больше предыдущего


2) Неубывающая последовательность –

каждый следующий член не меньший от предыдущего

3) Убывающая последовательность – каждый новый член меньше предыдущего

4) Невозрастающая последовательность – каждый старший член не больше предыдущего

5) Ограниченная последовательность имеет место тогда, когда найдутся такие действительные числа m  и M , что для всех натуральных чисел  выполняется неравенство

6) Последовательность   называется неограниченной, если она постоянно или растет или убывает.
7) Последовательность, имеющая предел называется сходящейся. Противоположная к ней последовательность - соответственно расходящимися.

 Типы числовых последовательностей.1) Возрастающая последовательность – каждый ее член больше предыдущего 2) Неубывающая последовательность – каждый следующий член не меньший от

Слайд 5Свойства числовых последовательностей


Свойства числовых последовательностей

Слайд 6Примеры бесконечных числовых последовательностей
1, 2, 3, 4, 5, … - последовательность

натуральных чисел.
2, 4, 6, 8, 10,… - последовательность чётных чисел.
1, 3, 5, 7, 9,… - последовательность нечётных чисел.
1, 4, 9, 16, 25,… - последовательность квадратов натуральных чисел.
2, 3, 5, 7, 11… - последовательность простых чисел.

Примеры бесконечных числовых последовательностей1, 2, 3, 4, 5, … - последовательность натуральных чисел.2, 4, 6, 8, 10,…

Слайд 7Обозначают члены последовательности так
а1; а2; а3; а4; … аn
Способы

задания последовательностей


Аналитический. С помощью формулы n-ого члена – позволяет вычислить член последовательности с любым заданным номером

хn=3.n+2
x5=3.5+2=17;
Х45=3.45+2=137


Рекуррентный (от слова
recursio - возвращаться)
х1=1; хn+1=(n+1)xn
n=1; 2; 3; …
можно записать с многоточием
1; 2; 6; 24; 120; 720; …

Обозначают члены последовательности так а1; а2; а3; а4; … аn Способы задания последовательностейАналитический. С помощью формулы n-ого

Слайд 8Словесный способ.

Словесный способ.

Слайд 9Последовательность чисел Фибоначчи – 1, 1, 2, 3, 5, 8, 13,

... в которой каждое последующее число, начиная с третьего, является суммой двух предыдущих: 2 = 1 + 1; 3 = 2 + 1;…

можно задать рекуррентно:


Последовательность  чисел Фибоначчи –  1, 1, 2, 3, 5, 8, 13, ...   в

Слайд 10Последовательность чисел Фибоначчи
Филлотаксис (листорасположение) — правило, по которому располагаются,

например, семечки в соцветии подсолнуха.
Семечки упорядочены
в два ряда спиралей,
один из которых идет
по часовой стрелке,
другой против неё.

Последовательность  чисел ФибоначчиФиллотаксис  (листорасположение)  — правило, по которому располагаются, например, семечки в соцветии подсолнуха.

Слайд 11 Арифметическая прогрессия
Числовую последовательность, каждый член которой, начиная со

второго, равен сумме предыдущего члена и одного и того же числа d, называют арифметической прогрессией, а число d – разностью арифметической прогрессии.
Пример: 1, 3, 5, 7, 9, 11, …
возрастающая арифметическая прогрессия,
у которой d = 2.

Арифметическая прогрессия  Числовую последовательность, каждый член которой, начиная со второго, равен сумме предыдущего члена и

Слайд 12 Геометрическая прогрессия
Числовую последовательность, все члены которой отличны от нуля

и каждый член которой, начиная со второго, получается из предыдущего члена умножением на одно и то же число q, называют геометрической прогрессией, а число
q – знаменателем геометрической прогрессии.
Пример: 54 , 18, 6, 2, … -убывающая
геометрическая прогрессия,
у которой q = 1/3.
Геометрическая прогрессия   Числовую последовательность, все члены которой отличны от нуля и каждый член которой,

Слайд 13 Развитие учения о прогрессиях

Прогрессия (от латинского progressio) -«движение вперёд»

Наблюдая луну от

новолуния до полнолуния, вавилоняне пришли к такому выводу: в первые пять дней после новолуния рост освещения лунного диска совершается по закону геометрической прогрессии со знаменателем 2.

Развитие учения о прогрессиях Прогрессия (от латинского progressio) -«движение вперёд»Наблюдая луну от новолуния до полнолуния, вавилоняне

Слайд 14Найдите закономерности и покажите их с помощью стрелки:

1; 4; 7; 10;

13; …


В порядке возрастания
положительные нечетные
числа


10; 19; 37; 73; 145; …



В порядке убывания
правильные дроби
с числителем, равным 1



6; 8; 16; 18; 36; …


В порядке возрастания
положительные числа,
кратные 5

½; 1/3; ¼; 1/5; 1/6;


Увеличение
на 3



Чередовать увеличение
на 2 и увеличение в 2 раза



1; 3; 5; 7; 9; …


5; 10; 15; 20; 25; …


Увеличение в 2 раза
и уменьшение на 1


П
Р
О
В
Е
Р
Ь

С
Е
Б
Я

Найдите закономерности  и покажите их с помощью стрелки:1; 4; 7; 10; 13; …В порядке возрастания положительные

Слайд 15 Задача: найти формулу общего члена последовательности: 6; 20; 56; 144; 352;…
Решение.

Запишем каждый член последовательности
в следующем виде:

Формула общего члена:

Задача: найти формулу общего члена последовательности: 6; 20; 56; 144; 352;… Решение. Запишем каждый член

Слайд 16 Последовательности заданы формулами:
an=(-1)nn2
an=n4
an=n+4
an=-n-2
an=2n-5
an=3n-1
2. Укажите, какими числами являются члены этих последовательностей
Положительные

и Положительные Отрицательные отрицательные



Выполните следующие задания:
Впишите пропущенные члены последовательности:

1; ___; 81; ___; 625; … 5; ___; ___; ___; 9; … ___; ___; 3; 11; ___;

-1; 4; ___; ___; -25; … ___; -4 ; ___; ___; -7; …

2; 8; ___; ___; ___; …

16 256 6 7 8 -3 -1 27

-9 16 -3 -5 -6

26 80 242





ПРОВЕРЬ

СЕБЯ

Последовательности заданы формулами:an=(-1)nn2an=n4an=n+4an=-n-2an=2n-5an=3n-12. Укажите, какими числами являются члены этих последовательностейПоложительные и

Слайд 17Итак, ответьте на вопросы:
Дайте определение числовой последовательности.
Какие способы задания числовой последовательности

вы знаете?
Дайте определение ограниченной сверху и снизу числовой последовательности.
Какую последовательность называют возрастающей и убывающей?
Что такое окрестность точки, радиус окрестности?
Итак, ответьте на вопросы:Дайте определение числовой последовательности.Какие способы задания числовой последовательности вы знаете?Дайте определение ограниченной сверху и

Слайд 18Укажите окрестность точки а радиуса r в виде интервала, если:
а) а

= 0
r = 0,1

b) a = -3
r = 0,5

в) а = 2
r = 1

г) а = 0,2
r = 0,3

(-0,1, 0,1)

(-3,5, -2,5)

(1, 3)

(-0,1, 0,5)

Укажите окрестность точки а радиуса r в виде интервала, если:а) а = 0   r =

Слайд 19Окрестностью какой точки и какого радиуса является интервал
а) (1, 3)
б) (-0,2,

0,2)

г) (-7, -5)

в) (2,1, 2,3)

а = 2
r = 1

а = 0
r = 0,2

а = 2,2
r = 0,1

а = -6
r = 1

Окрестностью какой точки и какого радиуса является интервала) (1, 3)б) (-0,2, 0,2)г) (-7, -5)в) (2,1, 2,3)

Слайд 20Рассмотрим две последовательности:

Рассмотрим две последовательности:

Слайд 21Определение.
Число b называют пределом

последовательности (уn), если в любой заранее выбранной окрестности точки b содержатся все члены последовательности, начиная с некоторого номера.

Пишут и читают:


или

Определение.       Число b называют пределом последовательности (уn), если в любой заранее

Слайд 22Чему равен предел данной последовательности?

Вывод:
Вывод:


Чему равен предел данной последовательности?Вывод:Вывод:

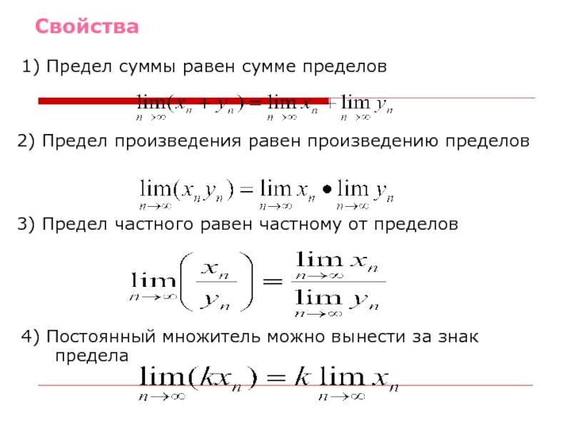
Слайд 23Свойства
1) Предел суммы равен сумме пределов


2) Предел произведения равен произведению пределов

4) Постоянный множитель можно вынести за знак предела

3) Предел частного равен частному от пределов

Свойства1) Предел суммы равен сумме пределов         2) Предел произведения

Слайд 24
Спасибо за внимание!

Спасибо за внимание!

Что такое shareslide.ru?

Это сайт презентаций, где можно хранить и обмениваться своими презентациями, докладами, проектами, шаблонами в формате PowerPoint с другими пользователями. Мы помогаем школьникам, студентам, учителям, преподавателям хранить и обмениваться учебными материалами.


Для правообладателей

Яндекс.Метрика

Обратная связь

Email: Нажмите что бы посмотреть