Презентация, доклад по математике Квадратные уравнения (8 класс)

Содержание

1-3-40245-3-5030-27-10,5187-1000-10

Слайд 1Квадратные уравнения

Квадратные уравнения

Слайд 2

1
-3
-40
2
4
5
-3
-5
0
3
0
-27
-1
0,5
18
7
-1
0
0
0
-10

1-3-40245-3-5030-27-10,5187-1000-10

Слайд 3Типы квадратных уравнений
Полное квадратное уравнение
Неполное квадратное уравнение

Типы квадратных уравненийПолное квадратное уравнение Неполное квадратное уравнение

Слайд 4Решение полных квадратных уравнений
-квадратное уравнение общего вида

Решение полных квадратных уравнений-квадратное уравнение общего вида

Слайд 5169
-5; 8
2
-4
0
1
-2,5
3
нет
0
49
2
-3; 0,5
0
1
-8
0
нет
2
121
-2; 9
Заполните таблицу

169-5;  82-401-2,53нет0492-3;  0,501-80нет2121-2;  9Заполните таблицу

Слайд 6Квадратное уравнение частного вида
Второй коэффициент b -четное число
1/3; 3
-0,2;

3

-2; -2/71

Квадратное уравнение частного видаВторой коэффициент b -четное число1/3;  3-0,2;  3-2;  -2/71

Слайд 7
Решение неполных квадратных уравнений


Решение неполных квадратных уравнений

Слайд 80; 6
-7; 7
Заполните таблицу
нет
0
-10; 10
-16; 0
0

0; 6-7;  7Заполните таблицу нет0-10;  10-16;  00

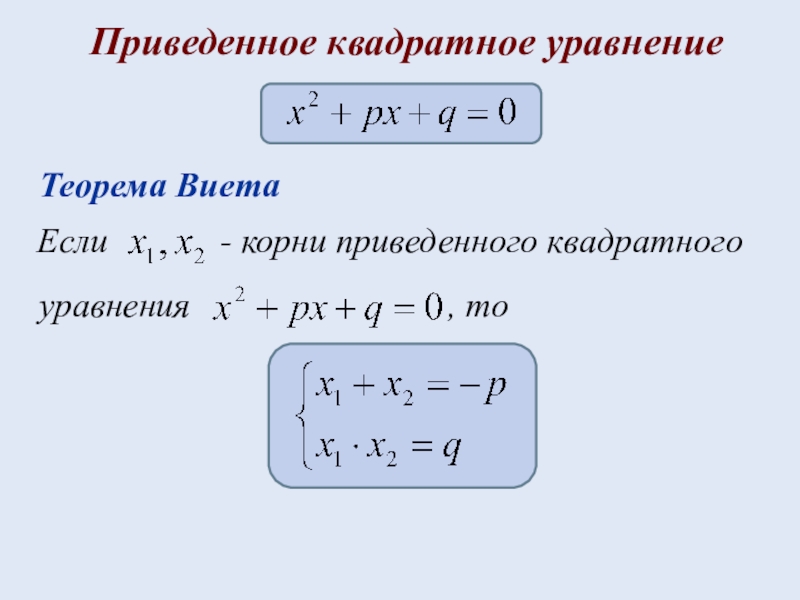
Слайд 9Приведенное квадратное уравнение
Теорема Виета

Приведенное квадратное уравнениеТеорема Виета

Слайд 10Заполните таблицу
1; 8
9
8
-5
6
-2; -3
-4
-21
-7; 3
2
-15
-3; 5
-2
-24
-6; 4
20
19
1; 19
-5
4
-4; -1

Заполните таблицу 1; 898-56-2; -3-4-21-7; 32-15-3; 5-2-24-6; 420191; 19-54-4; -1

Слайд 11Следствия из теоремы Виета
Следствие 1
Следствие 2

Следствия из теоремы ВиетаСледствие 1Следствие 2

Слайд 12Ответ: 2; 11
Пример 1
Ответ: -3; 8


Ответ: -7; -5

Ответ: -5; 1

Ответ: 2; 11   Пример 1Ответ: -3; 8   Ответ: -7; -5   Ответ:

Слайд 13Применение теоремы Виета
Сумма квадратов корней уравнения
Сумма кубов корней уравнения

Применение теоремы ВиетаСумма квадратов корней уравненияСумма кубов корней уравнения

Слайд 14Пример 1
Не решая уравнение, вычислите значение выражения
Решение

Пример 1Не решая уравнение, вычислите значение выражения Решение

Слайд 15Пример 2
Не решая уравнение, вычислите значение выражения
Решение

Пример 2Не решая уравнение, вычислите значение выражения Решение

Слайд 16Пример 3
Не решая уравнение, вычислите значение выражения
Решение

Пример 3Не решая уравнение, вычислите значение выражения Решение

Слайд 17Устные приемы решения квадратных уравнений

Устные приемы решения квадратных уравнений

Слайд 181; -5/2
1; 3/14
-1; 7/5
-1; 6
-1; -2086
1;

1/200
1;  -5/21;  3/14-1;  7/5-1;  6-1;  -20861;  1/200

Слайд 19Устные приемы решения квадратных уравнений
Ответ: -6; -1/6
Ответ: 15;

1/15
Устные приемы решения квадратных уравненийОтвет: -6; -1/6   Ответ: 15; 1/15

Что такое shareslide.ru?

Это сайт презентаций, где можно хранить и обмениваться своими презентациями, докладами, проектами, шаблонами в формате PowerPoint с другими пользователями. Мы помогаем школьникам, студентам, учителям, преподавателям хранить и обмениваться учебными материалами.


Для правообладателей

Яндекс.Метрика

Обратная связь

Email: Нажмите что бы посмотреть