Презентация, доклад по алгебре Свойства функций(9 класс)

Свойства функции

Слайд 1Свойства функции
9 Б класс 16.12.2015

Свойства функции9 Б класс   16.12.2015

Слайд 2Свойства функции

Свойства функции

Слайд 3Монотонность
Возрастающая
Функцию у = f(х) называют возрастающей на

множестве Х, если для любых двух точек х1 и х2 множества Х, таких, что х1 < х2, выполняется неравенство
f(х1) < f(х2).

Убывающая
Функцию у = f(х) называют убывающей на множестве Х, если для любых двух точек
х1 и х2 множества Х, таких, что х1 < х2, выполняется неравенство
f(х1) >f(х2).

x1

x2

f(x1)

f(x2)

х1

x2

f(x2)

f(x1)

Свойства функции

Монотонность ВозрастающаяФункцию у = f(х) называют    возрастающей на множестве Х, если для любых двух

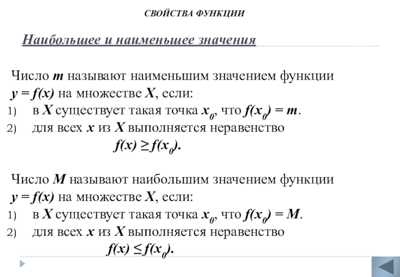
Слайд 4Наибольшее и наименьшее значения
Число m называют наименьшим значением функции
у =

f(х) на множестве Х, если:
в Х существует такая точка х0, что f(х0) = m.
для всех х из Х выполняется неравенство
f(х) ≥ f(х0).

Число M называют наибольшим значением функции
у = f(х) на множестве Х, если:
в Х существует такая точка х0, что f(х0) = M.
для всех х из Х выполняется неравенство
f(х) ≤ f(х0).

Свойства функции

Наибольшее и наименьшее значенияЧисло m называют наименьшим значением функции у = f(х) на множестве Х, если:

Слайд 5Непрерывность
Непрерывность функции на промежутке Х означает, что график функции на промежутке

Х сплошной, т.е. не имеет проколов и скачков.

Задание: Определите, на каком из рисунков изображен график непрерывной функции.

Свойства функции

1

2

подумай

правильно

НепрерывностьНепрерывность функции на промежутке Х означает, что график функции на промежутке Х сплошной, т.е. не имеет проколов

Слайд 6Свойства функции
ЧЕТНОСТЬ
Говорят, что множество Х симметрично относительно начала
координат, если множество

Х таково, что (- х)  Х при любом х  Х.

Четная функция

Нечетная функция

Функция y = f(x) называется четной, если область ее определения есть множество, симметричное относительно начала координат, и если f (-x) = f (x) при любом х  Х. Четная функция симметрична относительно оси ординат.

Функция y = f(x) называется четной, если область ее определения есть множество, симметричное относительно начала координат, и если f (-x) = f (x) при любом х  Х. Нечетная функция симметрична относительно начала координат.

Свойства функцииЧЕТНОСТЬГоворят, что множество Х симметрично относительно начала координат, если множество Х таково, что (- х) 

Слайд 7 Выпуклость
Функция выпукла вниз на промежутке Х, если,

соединив любые две точки ее графика отрезком прямой, мы обнаружим, что соответствующая часть графика лежит ниже проведенного отрезка.


Функция выпукла вверх на промежутке Х, если соединив любые две точки ее графика отрезком прямой, мы обнаружим, что соответствующая часть графика лежит выше проведенного отрезка.

Свойства функции

ВыпуклостьФункция выпукла вниз на промежутке Х, если, соединив любые две точки ее графика

Слайд 8Ограниченность
Функцию у = f(х) называют ограниченной снизу на множестве Х, если

все значения функции на множестве Х больше некоторого числа.

Функцию у = f(х) называют ограниченной сверху на множестве Х, если все значения функции на множестве Х меньше некоторого числа.

х

у

х

у

Свойства функции

ОграниченностьФункцию у = f(х) называют ограниченной снизу на множестве Х, если все значения функции на множестве Х

Слайд 9Алгоритм описания свойств функций
Область определения
Область значений
Четность
Монотонность
Непрерывность
Ограниченность
Наибольшее и наименьшее значения
Нули функции
Выпуклость
Свойства

функции
Алгоритм описания свойств функцийОбласть определенияОбласть значенийЧетность МонотонностьНепрерывностьОграниченностьНаибольшее и наименьшее значенияНули функцииВыпуклостьСвойства функции

Слайд 10Опишите свойства функций:
у= kx + m

– линейная функция
у = kx2 – квадратичная функция
у = k/x – обратная пропорциональность
у =
у = | х |
у = ах2 + bх + с – квадратичная функция

Свойства функции

Опишите свойства функций:у= kx + m       – линейная функцияу = kx2

Слайд 11Свойства функции y = kx + m (k ≠ 0)

D(f) = (-∞; +∞);
E(f) = (-∞; +∞);
ни четная, ни нечетная;
возрастает при k > 0,
убывает при k < 0;
непрерывная
не ограничена ни снизу, ни сверху;
нет ни наибольшего, ни наименьшего значений;
y = 0, при
о выпуклости говорить не имеет смысла.

Свойства функции

k > 0

k < 0

Свойства функции  y = kx + m (k ≠ 0) D(f) = (-∞; +∞);E(f) = (-∞;

Слайд 12Свойства функции у = kх2

при k > 0
D(f) = (-∞, +∞);
E(f) = [0, +∞);
четная;
убывает на луче (-∞, 0],
возрастает на луче [0, +∞);
непрерывна;
ограничена снизу, не ограничена сверху;
унаиб не существует, унаим = 0;
y = 0 при х = 0
выпукла вниз.

при k < 0
D(f) = (-∞, +∞);
Е(f) = (-∞, 0];
четная
убывает на луче [0,+∞),
возрастает на луче (-∞, 0];
непрерывна;
не ограничена снизу, ограничена сверху;
унаиб = 0, унаим не существует;
y = 0 при х = 0
выпукла вверх.

Свойства функции

Свойства функции  у = kх2         при k >

Слайд 13Свойства функции

при k > 0
D(f) = (-∞,0)U(0, +∞);
Е(f) = (-∞,0)U(0,+∞);
четная
убывает на луче (-∞,0) и на
луче (0,+∞);
нет ни наименьшего, ни
наибольшего значений;
непрерывна на луче (-∞,0) и
на луче (0,+∞);
выпукла вверх при х < 0 и
выпукла вниз при х > 0;
ограничена ни сверху при х < 0,
ограничена снизу при х > 0;
с осями координат не пересекается.

при k < 0
D(f) = (-∞,0)U(0, +∞);
Е(f) = (-∞,0)U(0,+∞);
четная
возрастает на луче (-∞,0) и на
луче (0,+∞);
нет ни наименьшего, ни
наибольшего значений;
непрерывна на луче (-∞,0) и
на луче (0,+∞);
выпукла вверх при х > 0 и
выпукла вниз при х < 0;
ограничена ни сверху при х >0,
ограничена снизу при х < 0;
с осями координат не пересекается.

Свойства функции

Свойства функции          при k > 0 D(f) =

Слайд 14 Функция
D(f) = [0,+∞);
Е(f) = [0, +∞);
ни

четная, ни нечетная;
возрастает на всей области определения;
непрерывна;
ограничена снизу;
унаим = 0, унаиб = не существует;
у = 0 при х = 0;
выпукла вверх.


Свойства функции

y

x

Функция  D(f) = [0,+∞);Е(f) = [0, +∞);ни четная, ни нечетная;возрастает на всей области

Слайд 15 Функция у = |х|
D(f) = (-∞,+∞);
Е(f) =

[0, +∞);
четная;
убывает на луче (-∞,0], возрастает на луче [0, +∞);
непрерывна;
ограничена снизу, не ограничена сверху;
унаим = 0, унаиб = не существует;
у = 0 при х = 0;
можно считать выпуклой вниз.




Свойства функции

Функция у = |х|D(f) = (-∞,+∞);Е(f) = [0, +∞);четная;убывает на луче (-∞,0], возрастает

Слайд 16 Функция у = ах2

+ bх + с

при а > 0

D(f) = (-∞, +∞);
Е(f) = [у0 ; +∞)
убывает на луче ,

возрастает на луче ;
ограничена снизу;
унаим = у0, унаиб не существует;
непрерывна;
выпукла вниз;




Свойства функции

при а < 0

D(f) = (-∞, +∞);
Е(f) = (-∞; у0 ]
убывает на луче ,

возрастает на луче ;
ограничена сверху;
унаим не существует, унаиб = у0;
непрерывна;
выпукла вверх.

Функция у = ах2 + bх + с

Что такое shareslide.ru?

Это сайт презентаций, где можно хранить и обмениваться своими презентациями, докладами, проектами, шаблонами в формате PowerPoint с другими пользователями. Мы помогаем школьникам, студентам, учителям, преподавателям хранить и обмениваться учебными материалами.


Для правообладателей

Яндекс.Метрика

Обратная связь

Email: Нажмите что бы посмотреть