Презентация, доклад по алгебре Решение задач на проценты

Определение процента:1% = 0,01 = 1/100; Р % = 0,01Р = Р / 100;

Слайд 1 Задачи на проценты
Учитель математики МАОУ «Лицей №


Юдина Елена Павловна
Задачи на процентыУчитель математики МАОУ «Лицей № 6»Юдина Елена Павловна

Слайд 2Определение процента:
1% = 0,01 = 1/100;
Р % = 0,01Р =

Р / 100;
Определение процента:1% = 0,01 = 1/100; Р % = 0,01Р = Р / 100;

Слайд 3 Основные типы задач на проценты:
Нахождение процентов данного числа.
Нахождение числа по его

процентам.
Нахождение процентного отношения чисел.
Основные типы задач на проценты: Нахождение процентов данного числа.Нахождение числа по его процентам.Нахождение процентного отношения чисел.

Слайд 4 Нахождение процентов от числа?

Чтобы найти процент от числа, надо:
- выразить процент десятичной дробью;
умножить данное число на эту дробь.

Задача: (№ 7 - 9 класс) В период распродажи магазин снижал цены дважды: в первый раз на 30%, во второй — на 45%. Сколько рублей стал стоить чайник после второго снижения цен, если до начала распродажи он стоил 1400 р.?
Решение: 30%= 0,3; 45%= 0,45.
Тогда стоимость товара после первого снижения составила 70%= 0,7 от первоначальной,
а после второго 55%= 0,55 от второй стоимости:
1400 · 0,7 · 0,55 = 539(рублей)
Ответ: 539
Нахождение процентов от числа?

Слайд 5 Нахождение числа по его проценту (по его части)

Чтобы найти число по его проценту, надо:
-выразить проценты дробью;
-разделить данное число на эту дробь.

Задача: (№ 7 - 9 класс) Товар на распродаже уценили на 20%, при этом он стал стоить 680 р. Сколько стоил товар до распродажи?

Решение: Новая цена составляет 80 %=0,8 от старой цены.
680 : 0,8 = 850 руб.
Ответ: 850

Нахождение числа по его проценту (по его части)

Слайд 6 Нахождение процентного отношения чисел
Чтобы найти процентное отношение чисел

надо:
-отношение этих чисел умножить на 100.
(Сколько процентов число а составляет от числа b: делим а на b, отношение переводим в проценты )

Задача: (№ 7 - 9 класс) Брюки дороже рубашки на 20%, а пиджак дороже рубашки на 44%. На сколько процентов пиджак дороже брюк?
Решение
Если цена рубашки равна х , то брюки стоят х +0,2 х =1,2х,
Стоимость пиджака: х +0,44 х =1,44х .
Найдём, сколько процентов составляет стоимость пиджака от стоимости брюк:
1,44х : 1,2х = 1,2 = 120 %.
Поэтому пиджак стоит на 20% дороже брюк.
Ответ: 20.

Нахождение процентного отношения чисел   Чтобы найти процентное отношение чисел надо:-отношение этих чисел

Слайд 7Как увеличить число а на b%?
b%=0,01· b
а + а·0,01·b = а(1+

0,01· b)

Как уменьшить число а на b%?
b%=0,01· b
а - а·0,01·b = а(1- 0,01· b)


а(1+ 0,01· b)

а(1- 0,01· b)

Как увеличить число а на b%?b%=0,01· bа + а·0,01·b = а(1+ 0,01· b)Как уменьшить число а на

Слайд 8Задача: (№ 11 - 11 класс) В течение августа помидоры подешевели

на 30%, а затем в течение сентября подорожали на 60%. Какая цена меньше: в начале августа или в конце сентября — и на сколько процентов? В ответе укажите количество процентов.

Решение. Помидоры подешевели на 30%, значит их новая цена составит 70% от первоначальной. 70% = 0,7
Обозначим начальную цену помидоров за x , тогда их цена после уценки будет составлять 0,7x.
Подорожание новой цены на 60%, означает увеличение её в 1,6 раз. Тогда цена в сентябре после наценки составит 0,7x · 1,6 = 1,12x .
Следовательно, цена на помидоры увеличилась с x до 1,12x : в конце
сентября по сравнению с началом августа цена стала выше в 1,12 раза, или на 12%.
Ответ: 12.
Задача: (№ 11 - 11 класс) В течение августа помидоры подешевели на 30%, а затем в течение

Слайд 9Задача: (№ 11 - 11 класс) В понедельник акции компании подорожали

на некоторое количество процентов, а во вторник подешевели на то же самое количество процентов. В результате они стали стоить на 4% дешевле, чем при открытии торгов в понедельник. На сколько процентов подорожали акции компании в понедельник?

Решение: Примем стоимость акций за у. Пусть акции подорожали на х %, х %=0,01х.
Тогда стоимость акций составила у ·(1+0,01х).
Когда акции подешевели на х%, их стоимость составила (у ·(1+0,01х))·(1-0,01х).
В результате они стали стоить на 4% дешевле, т.е. стоимость акций составила у ·0,96.
Получаем уравнение: у ·(1+0,01х)·(1-0,01х) = у ·0,96 : у, (у ≠ 0)
1 - (0,01х)2 = 0,96
(0,01х)2 = 0,04
х = 20
Ответ: 20
Задача: (№ 11 - 11 класс) В понедельник акции компании подорожали на некоторое количество процентов, а во

Слайд 10Задача: (№ 11 - 11 класс) Митя, Антон, Гоша и

Борис учредили компанию с уставным капиталом 200000 рублей. Митя внес 14% уставного капитала, Антон — 42000 рублей, Гоша — 0,12 уставного капитала, а оставшуюся часть капитала внес Борис. Учредители договорились делить ежегодную прибыль пропорционально внесенному в уставной капитал вкладу. Какая сумма от прибыли 1000000 рублей причитается Борису? Ответ дайте в рублях.
Решение: 1) Найдём какую часть уставного капитала составляют деньги, внесённые Антоном. 42000:200000=0,21=21%
2) Найдём какую часть уставного капитала составляют деньги, Бориса.
100% – 14% – 12% -21% = 53%, 53% = 0, 53
3) Какая сумма от прибыли причитается Борису? 1000000·0, 53 = 530 000 рублей.
Ответ: 530 000.
Задача: (№ 11 - 11 класс)  Митя, Антон, Гоша и Борис учредили компанию с уставным капиталом

Слайд 11Если величина В составляет х % от величины А, то
В

= А·0,01х

2. Если величина С увеличилась на х %, то она стала составлять
D = С·(1+0,01х)

3. Если величина С уменьшилась на х %, то она стала составлять
К = С·(1 - 0,01х)

Если величина В составляет х % от величины А, то В = А·0,01х2. Если величина С увеличилась

Слайд 12 Вклад

в банк под сложные проценты
(Проценты начисляются на всю имеющуюся на вкладе сумму)
Если А – сумма вклада, х – процентная ставка, то
через год вклад составит : А1= А·(1+0,01х)
через два: А2= (А·(1+0,01х)) ·(1+0,01х) =А·(1+0,01х)2
……….
через n лет: Аn= А·(1+0,01х)n

Вклад в банк под сложные проценты(Проценты начисляются

Слайд 13 Вклад в банк под сложные

проценты

Если вклад А сначала был положен на n лет под х %, а затем на m лет под у %, то через (m + n) лет сумма вклада составит
Аn+m= А·(1+0,01х)n·(1+0,01у)m


Вклад в банк под сложные проценты Если вклад А сначала был

Слайд 14Задача: (№ 17 - 11 класс) В банк был положен

вклад под банковский процент 10%. Через год, после начисления процентов, хозяин вклада снял со счета 2000 рублей, а еще через год снова внес 2000 рублей. Однако, вследствие этих действий через три года со времени первоначального вложения вклада он получил сумму меньше запланированной (если бы не было промежуточных операций со вкладом). На сколько рублей меньше запланированной суммы получил в итоге вкладчик?
Решение.
Пусть вкладчик в банк первоначально положил х рублей. Тогда за 3 года хранения этих денег вклад должен был вырасти до х ∙1,13 = 1,331х рублей.
За первый год хранения вклад вырос до 1,1x рублей. Однако, через год вкладчик снял 2000
рублей.
На счету осталось (1,1х – 2000)рублей.
В конце второго года хранения вклада на эту сумму были начислены проценты,
вклад стал (1,1х – 2000) · 1,1 рублей.
Задача: (№ 17 - 11 класс)  В банк был положен вклад под банковский процент 10%. Через

Слайд 15Задача: (№ 17 - 11 класс) В банк был положен

вклад под банковский процент 10%. Через год, после начисления процентов, хозяин вклада снял со счета 2000 рублей, а еще через год снова внес 2000 рублей. Однако, вследствие этих действий через три года со времени первоначального вложения вклада он получил сумму меньше запланированной (если бы не было промежуточных операций со вкладом). На сколько рублей меньше запланированной суммы получил в итоге вкладчик?
Решение (продолжение)
Однако, вкладчик снова внес 2000 рублей.
Сумма вклада стала (1,1х – 2000) · 1,1 + 2000 рублей.
К концу третьего года хранения сумма вклада стала:
((1,1х – 2000) · 1,1 + 2000) · 1,1 = 1,13х - 2000 · 1,12 + 2000 · 1,1
И эту сумму снял вкладчик в итоге вместо первоначально запланированной 1,13х рублей.
Найдем необходимую разность:
1,13х - 2000 · 1,12 + 2000 · 1,1 - 1,13х = - 2000 · 1,12 + 2000 · 1,1 =
= 2000 · 1,1 · (1 – 1,1) = 220 рублей.
Ответ: 220 рублей

Задача: (№ 17 - 11 класс)  В банк был положен вклад под банковский процент 10%. Через

Слайд 16 Кредит, взятый в банке под стабильный процент, который гасится

неоднократными выплатами
S – сумма кредита, выданная банком
а % - начисляемый процент
Х – сумма периодического платежа (может быть различной в разные периоды).
Правила банка: в конце года (месяца) банк начисляет а % на сумму вклада S, после чего, клиент погашает долг на сумму Х.
Тогда через год долг составит S1= S·(1+0,01а) – Х
Через два:
S2= (S·(1+0,01а) – Х) ·(1+0,01а) – Х = S·(1+0,01а)2 - Х·(1+0,01а) – Х

Кредит, взятый в банке под стабильный процент, который гасится неоднократными выплатамиS – сумма кредита, выданная

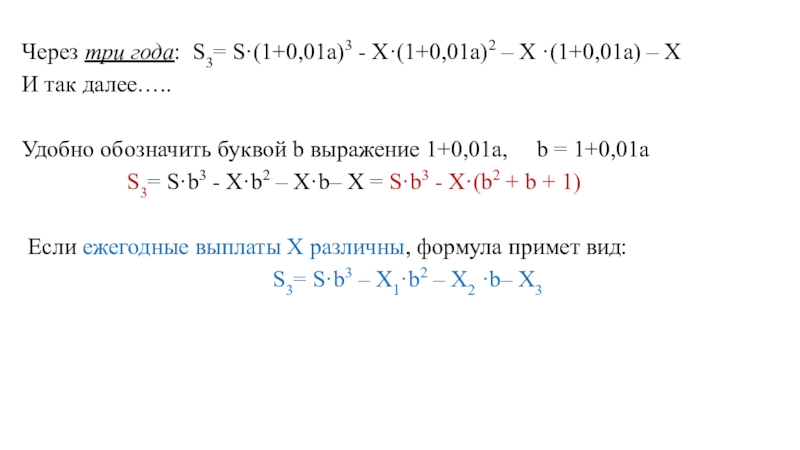
Слайд 17Через три года: S3= S·(1+0,01а)3 - Х·(1+0,01а)2 – Х ·(1+0,01а) –

Х
И так далее…..

Удобно обозначить буквой b выражение 1+0,01а, b = 1+0,01а
S3= S·b3 - Х·b2 – Х·b– Х = S·b3 - Х·(b2 + b + 1)

Если ежегодные выплаты Х различны, формула примет вид:
S3= S·b3 – Х1·b2 – Х2 ·b– Х3

Через три года: S3= S·(1+0,01а)3 - Х·(1+0,01а)2 – Х ·(1+0,01а) – Х И так далее…..Удобно обозначить буквой

Слайд 18Задача: (№ 17 - 11 класс) 31 декабря Родион взял

в кредит в банке некоторую сумму под некоторый процент годовых. Схема выплаты следующая: в конце каждого года банк начисляет процентную ставку а%, затем Родион переводит транш. Если он будет платить каждый год по 1 464 100 рублей, то выплатит долг за 4 года. Если по 2 674 100 рубля, то за два года. Под какой процент Родион взял деньги в банк?
Решение: S – сумма кредита, а% - процентная ставка, Х4 – ежегодная выплата по программе погашения за 4 года. Х2 – ежегодная выплата по программе погашения за 2 года.
Программа 4 лет: S4= S·b4 – Х4 ·(b3 + b2 + b + 1) = 0, т.к. долг погашен полностью.
Программа 2 лет: S2= S·b2 – Х2 ·(b + 1) = 0 → S·b2 = Х2 ·(b + 1)
S·b2b2 – Х4 ·((b3 + b2 ) + (b + 1)) =S·b2b2 – Х4 ·((b2 + 1)·(b + 1)) (b3 + b2) + (b + 1)=
Х2 ·(b + 1)·b2 – Х4 ·((b2 + 1)·(b + 1)) = 0 = b2 (b + 1)+ (b + 1)=
Т.к. b + 1 ≠ 0, то Х2·b2 – Х4 ·(b2 + 1) = 0 = (b2 + 1)·(b + 1)
2 674 100 · b2 – 1 464 100 ·(b2 + 1) = 0 /:12100
100b2=121
b = 1,1 b = 1+0,01а, т.е. 1+0,01а = 1,1 а = 10
Ответ: процентная ставка: 10%.

Задача: (№ 17 - 11 класс)  31 декабря Родион взял в кредит в банке некоторую сумму

Слайд 19S·b2b2 – Х4 ·((b3 + b2 ) + (b + 1))

= S·b2b2 – Х4 ·((b2 + 1)·(b + 1))
Х2 ·(b + 1)·b2 – Х4 ·((b2 + 1) ·(b + 1)) = 0
Т.к. b + 1 ≠ 0, то Х2·b2 – Х4 ·(b2 + 1) = 0
2 674 100 · b2 – 1 464 100 ·(b2 + 1) = 0 /:12100
100b2=121
b = 1,1
b = 1+0,01а
1+0,01а = 1,1
а = 10
Ответ: процентная ставка: 10%.

S·b2b2 – Х4 ·((b3 + b2 ) + (b + 1)) = S·b2b2 – Х4 ·((b2 +

Слайд 20Задача: (№ 17 - 11 класс) 31 декабря Сергей взял в

банке 6 944 00 рублей в кредит под 12,5% годовых. Схема выплаты следующая: в гонце каждого года банк начисляет проценты на оставшуюся сумму долга, затем Сергей переводит в банк Х рублей. Какой должна быть сумма Х, чтобы Сергей выплатил долг тремя равными платежами за три года?

Решение: S – сумма кредита, S = 6 944 00, а% - процентная ставка, а=12,5%.
Х – ежегодная выплата.
Через три года сумма долга составит
S3= S·b3 - Х·(b2 + b + 1) = 0 , где b = 1+0,01а b = 1,125 = 9/8 (так удобнее)
Х = S·b3 /(b2 + b + 1)
Х = (6 944 00 · (9/8) 3):((9/8) 2 + (9/8) + 1)= 291600
Ответ: 291600 рублей

Задача: (№ 17 - 11 класс) 31 декабря Сергей взял в банке 6 944 00 рублей в

Слайд 21Задача: (№ 17 - 11 класс) Семья Ивановых ежемесячно вносит плату

за коммунальные услуги, телефон и электричество. Если бы коммунальные услуги подорожали на 50%, то общая сумма платежа увеличилась бы на 35%. Если бы электричество подорожало на 50%, то общая сумма платежа увеличилась бы на 10%. Какой процент от общей суммы платежа приходится на телефон?

Решение: Обозначим: К- плата за коммунальные услуги, Э- плата за электричество,
Т- плата за телефон. S- общая сумма платежа. 1) S = К + Э + Т.

При подорожании коммунальных услуг на 50%, их стоимость составила 1,5∙К. При этом общая сумма платежа увеличилась бы на 35%, и составила 1,35∙S.
Получаем уравнение: 2) 1,5К + Э + Т = 1,35∙S.

При подорожании электричества на 50%, их стоимость составила 1,5∙Э. При этом общая сумма платежа увеличилась бы на 10%, и составила 1,1∙S.
Получаем уравнение: 3) К + 1,5Э + Т = 1,1∙S.

Рассмотрим систему тёх уравнений с четырьмя переменными:







Задача: (№ 17 - 11 класс) Семья Ивановых ежемесячно вносит плату за коммунальные услуги, телефон и электричество.

Слайд 22Найдём разность 1) и 2) уравнения: -0,5К = -0,35∙S. Выразим

К: К = 0,7∙S,
значит, плата за коммунальные услуги составляет 70% от общей суммы платежа.

Найдём разность 1) и 3) уравнения: -0,5Э = -0,1∙S. Выразим К: Э = 0,2∙S,
значит, плата за электричество составляет 20% от общей суммы платежа.

Осталось найти, какой процент от общей суммы платежа приходится на телефон:
100 - (70 + 20) = 10.
Ответ: Плата за телефон составляет 10% от общей суммы платежа


Найдём разность 1) и 2) уравнения: -0,5К = -0,35∙S.  Выразим К:  К = 0,7∙S, значит,

Слайд 23Задача: (№ 17 - 11 класс) По вкладу «А» банк в

конце каждого года планирует увеличивать на 10% сумму, имеющуюся на вкладе в начале года, а по вкладу «Б» — увеличивать эту сумму на 5% в первый и второй год и на целое число n процентов за третий годы. Найдите наименьшее значение n, при котором за три года хранения вклад «Б» окажется выгоднее вклада «А» при одинаковых суммах первоначальных взносов.

Решение.
Пусть вкладчик положил в банк х рублей.
Тогда по вкладу «А» через три года на счету станет 1,13 х = 1,331х рублей.
По вкладу «Б»:
через два года сумма вклада станет: 1,052 х = 1,1025х рублей,
к концу третьего года: 1,052 х ·(1+0,01n) = 1,1025х ·(1+0,01n), где n – процентная ставка за третий год.
Чтобы вклад «Б» оказался выгоднее вклада «А», должно выполняться условие:
1,13 х < 1,052 х ·(1+0,01n).
Решим неравенство: 1,1025х ·(1+0,01n) > 1,331х


Задача: (№ 17 - 11 класс) По вкладу «А» банк в конце каждого года планирует увеличивать на

Слайд 24Решим неравенство: 1,1025х ·(1+0,01n) > 1,331х :х, (х ≠0)

1,1025 ·(1+0,01n) > 1,331 ∙1000
11025 ·(1+0,01n) > 13310
11025 + 110,25 n > 13310
110,25 n > 13310 – 11025
110,25 n > 2285
n > 20,7
По условию задачи n – целое число, тогда n = 21.
Ответ: 21%




Решим неравенство: 1,1025х ·(1+0,01n) > 1,331х  :х, (х ≠0)

Слайд 26Олег положили 50 000 рублей в банк под 10% годовых на

5 лет. Какая сумма будет у Олега через 5 лет?
Олег положили 50 000 рублей в банк под 10% годовых на 5 лет. Какая сумма будет у

Что такое shareslide.ru?

Это сайт презентаций, где можно хранить и обмениваться своими презентациями, докладами, проектами, шаблонами в формате PowerPoint с другими пользователями. Мы помогаем школьникам, студентам, учителям, преподавателям хранить и обмениваться учебными материалами.


Для правообладателей

Яндекс.Метрика

Обратная связь

Email: Нажмите что бы посмотреть