Презентация, доклад по алгебре по теме Показательная функция

Содержание

Определение показательной функцииПоказательной функцией называется функция у = а , где а – заданное число, а>0, a ≠ 1. хПримеры:

Слайд 1Автор: Семёнова Елена Юрьевна
Показательная функция, её свойства и график
МОУ СОШ №5 -

«Школа здоровья и развития» г. Радужный
Автор: Семёнова Елена ЮрьевнаПоказательная функция, её свойства и графикМОУ СОШ №5 - «Школа здоровья и развития» г.

Слайд 2Определение показательной функции
Показательной функцией называется функция у = а , где

а – заданное число, а>0, a ≠ 1.


х

Примеры:

Определение показательной функцииПоказательной функцией называется функция у = а , где а – заданное число, а>0,

Слайд 31) Например, в теории межпланетных путешествий решается задача об определении массы

топлива, необходимого для того, чтобы придать ракете нужную скорость v. Эта масса М зависит от массы m самой ракеты (без топлива) и от скорости vo, с которой продукты горения вытекают из ракетного двигателя. Если не учитывать сопротивление воздуха и притяжение Земли, то масса

Показательная функция часто используется при описании различных физических процессов

топлива определяется формулой:
М = m(ev/vo-1) (формула К.Э. Циолковского).
Например, для того чтобы ракета с массой 1,5т имела скорость 8000м/с, надо взять примерно 80т топлива.


1) Например, в теории межпланетных путешествий решается задача об определении массы топлива, необходимого для того, чтобы придать

Слайд 42) Радиоактивный распад вещества задаётся формулой m = m0(1/2)t/tо,

где m и mо – масса радиоактивного вещества в момент времени t и в начальный момент времени t = 0; T - период полураспада (промежуток времени, за который первоначальное количество вещества уменьшается вдвое).

Показательная функция часто используется при описании различных физических процессов

Когда радиоактивное вещество распадается, его количество уменьшается.
Через некоторое время остаётся половина первоначального количества вещества. Чем больше период полураспада, тем медленнее распадается вещество.


2) Радиоактивный распад вещества задаётся формулой   m = m0(1/2)t/tо, где m и mо – масса

Слайд 53) Изменение атмосферного давления p в зависимости от высоты h над

уровнем моря описывается формулой p = pо ∙ ak, где pо – атмосферное давление над уровнем моря, а – некоторая постоянная.

Показательная функция часто используется при описании различных физических процессов

Барограф метеорологический
анероидный


Погодная станция Oregon Scientific

3) Изменение атмосферного давления p в зависимости от высоты h над уровнем моря описывается формулой  p

Слайд 6График показательной функции у = а , а>1



Построим график показательной функции

В

этой же системе координат построим графики функций

У

Х

1

0

х

у=2х

у=(1,5)х

у=4х









График показательной функции  у = а , а>1Построим график показательной функцииВ этой же системе координат построим

Слайд 7Свойства показательной функции у = а , а>1
х
Область определения функции:
все

действительные числа.

Множество значений функции:
все положительные числа.

Функция – возрастающая.

Функция не является ни четной, ни нечетной.

Свойства показательной функции у = а , а>1хОбласть определения функции: все действительные числа.Множество значений функции: все положительные

Слайд 8График показательной функции у = а , 0

этой же системе координат построим графики функций

У

Х

1

0

х

а =0,25

График показательной функции  у = а , 0

Слайд 9Свойства показательной функции у = а , 0


все действительные числа.

Множество значений функции:
все положительные числа.

Функция – убывающая.

Функция не является ни четной, ни нечетной.

Свойства показательной функции у = а , 0

Слайд 10Показательная функция, её график и свойства
y
x
1




о
1) Область определения –

множество всех
действительных чисел (D(у)=R).
2) Множество значений – множество всех
положительных чисел (E(y)=R+).
3) Нулей нет.
4) у>0 при х R.
5) Функция ни чётная, ни нечётная.
6) Функция монотонна: возрастает на R при а>1
и убывает на R при 07) Наибольшего и наименьшего значений у функции нет.
8) Функция непериодична.
9) Ограничена снизу, не ограничена сверху.
Показательная функция,  её график и свойства yx1о1) Область определения –

Слайд 11Если 0 < а < 1, то
a) неравенство ax >

1 справедливо ⟺ x < 0;
б) неравенство ax < 1 справедливо ⟺ x > 0.

Свойства сравнения выражений вида ах, а ≠ 1, a > 0

Если 0 < а < 1 или а > 1, то равенство ar = as справедливо тогда и только тогда, когда r = s.


.

Если а > 1, то
a) неравенство ax > 1 справедливо ⟺ x > 0;
б) неравенство ax < 1 справедливо ⟺ x < 0.

Если а > 1, то
a) неравенство af(x) > ah(x) справедливо ⟺ f(x) > h(x);
б) неравенство af(x) < ah(x) справедливо ⟺ f(x) < h(x).

Если 0 < а < 1, то
a) неравенство af(x) > ah(x) справедливо ⟺ f(x) < h(x);
б) неравенство af(x) < ah(x) справедливо ⟺ f(x) > h(x).

Если 0 < а < 1, то 	a) неравенство ax > 1 справедливо ⟺ x < 0;

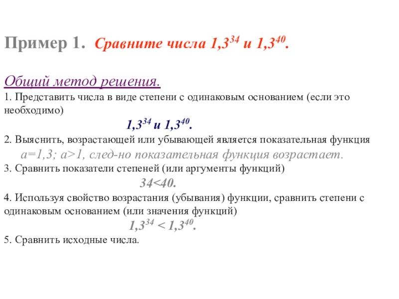
Слайд 12Пример 1. Сравните числа 1,334 и 1,340.

Общий метод решения.
1. Представить числа

в виде степени с одинаковым основанием (если это необходимо)
1,334 и 1,340.
2. Выяснить, возрастающей или убывающей является показательная функция
а=1,3; а>1, след-но показательная функция возрастает.
3. Сравнить показатели степеней (или аргументы функций)
34<40.
4. Используя свойство возрастания (убывания) функции, сравнить степени с одинаковым основанием (или значения функций)
1,334 < 1,340.
5. Сравнить исходные числа.



Пример 1. Сравните числа 1,334 и 1,340.Общий метод решения.1. Представить числа в виде степени с одинаковым основанием

Слайд 13Пример 2. Решите графически уравнение 3х =4-х.
Решение.
Используем функционально-графический
метод решения уравнений:


построим в одной системе координат
графики функций у=3х и у=4-х.
Замечаем, что они имеют одну общую
точку (1;3). Значит, уравнение имеет
единственный корень х=1.
Ответ: 1

у=4-х

Пример 2. Решите графически уравнение 3х =4-х.Решение.Используем функционально-графическийметод решения уравнений:

Слайд 14Пример 3. Решите графически неравенство 3х >4-х.
Решение.
у=4-х
Используем функционально-графический
метод решения неравенств:


1. Построим в одной системе
координат графики функций
у=3х и у=4-х.
2. Выделим часть графика
функции у=3х, расположенную
выше (т. к. знак >) графика
функции у=4-х.
3. Отметим на оси х ту часть,
которая соответствует
выделенной части графика
(иначе: спроецируем выделенную
часть графика на ось х).
4. Запишем ответ в виде интервала:
Ответ: (1; ).
Пример 3. Решите графически неравенство 3х >4-х.Решение.у=4-хИспользуем функционально-графическийметод решения неравенств:

Слайд 16an ∙ am = an + m
an : am = an

− m
(an)m = anm
(ab)n = an ∙ bn
(a : b)n = an : bn

а) При а > 1 функция возрастает на R;
б) при 0 < а < 1 функция убывает на R.

а) Нулей не имеет;
б) точка пересечения с осью ординат (0; 1),
т. к. у(0) = а0 = 1.

Свойства показательной функции y = ах, а ≠ 1, a > 0

Ни четная функция, ни нечетная.

D(y) = (-∞; +∞),
E(y) = (0; +∞).


.

Не ограничена сверху, ограничена снизу.

Не имеет ни наибольшего, ни наименьшего значений.

Непрерывна. Выпукла вниз.

an ∙ am = an + m	an : am = an − m	(an)m = anm	(ab)n = an

Слайд 17Если 0 < а < 1, то
a) неравенство ax >

1 справедливо ⟺ x < 0;
б) неравенство ax < 1 справедливо ⟺ x > 0.

Свойства сравнения выражений вида ах, а ≠ 1, a > 0

Если 0 < а < 1 или а > 1, то равенство ar = as справедливо тогда и только тогда, когда r = s.


.

Если а > 1, то
a) неравенство ax > 1 справедливо ⟺ x > 0;
б) неравенство ax < 1 справедливо ⟺ x < 0.

Если а > 1, то
a) неравенство af(x) > ah(x) справедливо ⟺ f(x) > h(x);
б) неравенство af(x) < ah(x) справедливо ⟺ f(x) < h(x).

Если 0 < а < 1, то
a) неравенство af(x) > ah(x) справедливо ⟺ f(x) < h(x);
б) неравенство af(x) < ah(x) справедливо ⟺ f(x) > h(x).

Если 0 < а < 1, то 	a) неравенство ax > 1 справедливо ⟺ x < 0;

Слайд 18
Показательные уравнения

Уравнения вида af(x) = аh(х), где а ≠ 1, a

> 0
называют показательными уравнениями

af(x) = аh(х)

f(x) = h(х)


Методы решения показательных уравнений:

Функционально-графический метод.
Метод уравнивания показателей.
Метод введения новой переменной.

Показательные уравненияУравнения вида af(x) = аh(х), где а ≠ 1, a > 0 называют показательными уравнениями af(x)

Слайд 19Показательные уравнения. Примеры

Пример 1
Пример 2
Пример 3

Показательные уравнения. Примеры Пример 1Пример 2Пример 3

Слайд 20
Показательные уравнения. Примеры

Пример 4
Пример 5

Показательные уравнения. Примеры Пример 4Пример 5

Слайд 21
Показательные уравнения. Примеры

Пример 6

Показательные уравнения. Примеры Пример 6

Слайд 22
Показательные уравнения. Примеры

Пример 7

Показательные уравнения. Примеры Пример 7

Слайд 23
Показательные уравнения. Примеры

Пример 8

Показательные уравнения. Примеры Пример 8

Слайд 24
Показательные уравнения. Примеры

Пример 9 (однородное уравнение)

Показательные уравнения. Примеры Пример 9 (однородное уравнение)

Слайд 25
Показательные уравнения. Примеры

Пример 10 (составление отношения)

Показательные уравнения. Примеры Пример 10 (составление отношения)

Слайд 26
Показательные уравнения. Примеры

Пример 11 (скрытая замена переменной)

+
= 4

Показательные уравнения. Примеры Пример 11 (скрытая замена переменной)+ = 4

Слайд 27
Показательные уравнения. Примеры

Пример 11 (скрытая замена переменной)

+
= 4

Показательные уравнения. Примеры Пример 11 (скрытая замена переменной)+ = 4

Слайд 28
Показательные неравенства

Неравенства вида af(x) > аh(х), где а ≠ 1, a

> 0
называют показательными неравенствами

af(x) > аg(х)

f(x) > g(х)

f(x) < g(х)

0 < а < 1

а > 1



af(x) > аg(х) ⟺

(а – 1)(f(x) – g(x)) > 0

или

Показательные неравенстваНеравенства вида af(x) > аh(х), где а ≠ 1, a > 0 называют показательными неравенствамиaf(x) >

Слайд 29
Показательные неравенства. Примеры

Пример 1
Пример 2

Показательные неравенства. ПримерыПример 1Пример 2

Слайд 30
Показательные неравенства. Примеры

Пример 3

Показательные неравенства. ПримерыПример 3

Слайд 31
Показательные неравенства. Примеры

Пример 4

Показательные неравенства. ПримерыПример 4

Что такое shareslide.ru?

Это сайт презентаций, где можно хранить и обмениваться своими презентациями, докладами, проектами, шаблонами в формате PowerPoint с другими пользователями. Мы помогаем школьникам, студентам, учителям, преподавателям хранить и обмениваться учебными материалами.


Для правообладателей

Яндекс.Метрика

Обратная связь

Email: Нажмите что бы посмотреть