Презентация, доклад по алгебре Основные методы решений тригонометрических уравнений, 10 класс

Содержание

Сопоставьте следующие колонки таблицы:

Слайд 1Основные приёмы решений тригонометрических уравнений.

Основные приёмы решений тригонометрических уравнений.

Слайд 2Сопоставьте следующие колонки таблицы:

Сопоставьте следующие колонки таблицы:

Слайд 3Решить уравнения:
1).
Решение:
Ответ:
2).
Решение:






Ответ:

Решить уравнения:1). Решение:Ответ:2). Решение: Ответ:

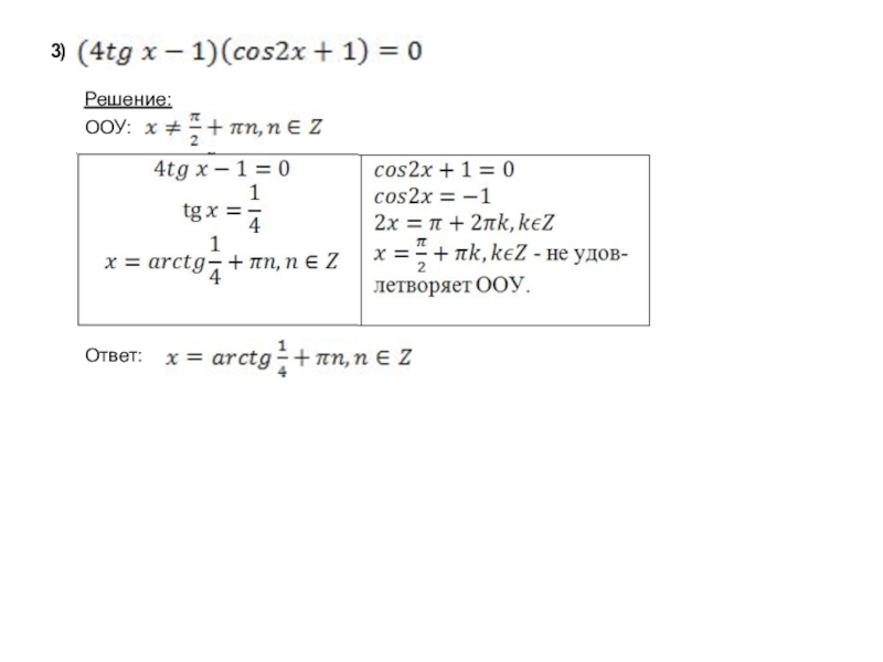
Слайд 43)
ООУ:
Решение:
Ответ:

3)ООУ: Решение: Ответ:

Слайд 5Метод введения вспомогательной переменной.
№1.
Решение:




Замена:









Не имеет решений



Ответ:

Метод введения вспомогательной переменной. №1. Решение:Замена:Не имеет решенийОтвет:

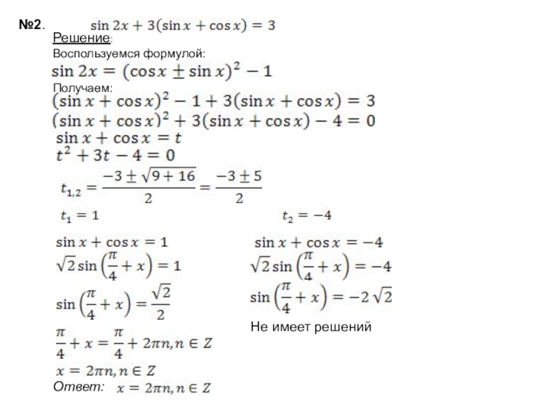
Слайд 6№2.

Решение:



















Не имеет решений
Ответ:

Воспользуемся формулой:
Получаем:

№2.Решение: Не имеет решенийОтвет: Воспользуемся формулой:Получаем:

Слайд 7Метод разложения на множители.
№3.

Решение:
О.О.У.:









Данное решение не удовлетворяет О.О.У.
Ответ:
.
Сгруппируем слагаемые

и вынесем общие множители за скобки:


Метод разложения на множители.№3.Решение:О.О.У.: Данное решение не удовлетворяет О.О.У.Ответ: .Сгруппируем слагаемые и вынесем общие множители за скобки:

Слайд 8№ 4
Решение:
Воспользуемся формулой разности косинусов:



Не имеет решений
Ответ:


№ 4 Решение:Воспользуемся формулой разности косинусов:Не имеет решений Ответ:

Слайд 9Однородные уравнения.
№5
Решение:

данная система не имеет решений
Следовательно, cos x = 0

не является корнем данного уравнения и обе части уравнения можно поделить на cos  x, т.к. при этом не произойдёт потери корней.

Получим уравнение




Ответ:

- однородное уравнение 1-ой степени


Пусть

Тогда и sin x = 0, получим систему:

Разделим обе части уравнения на, Это можно сделать, т.к.

Однородные уравнения.№5 Решение:данная система не имеет решенийСледовательно, cos x = 0 не является корнем данного уравнения и

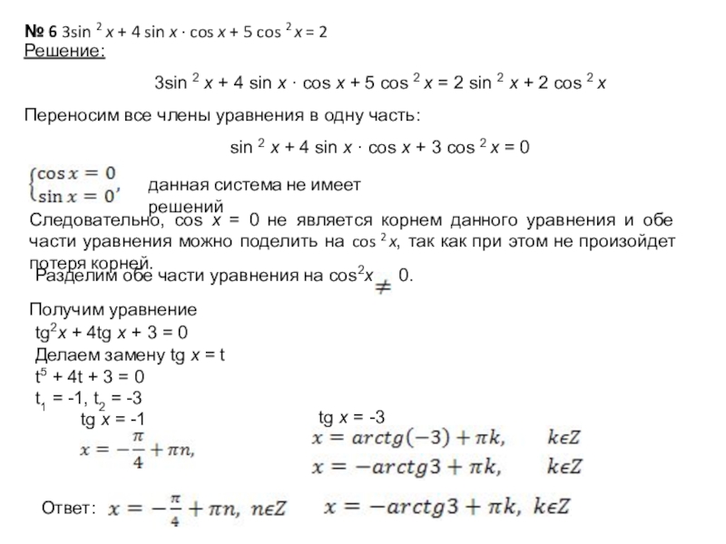
Слайд 10№ 6 3sin 2 x + 4 sin x · cos x + 5 cos 2 x = 2
Решение:
3sin 2 x + 4 sin x · cos x + 5 cos 2 x = 2 sin 2 x + 2

cos 2 x
Переносим все члены уравнения в одну часть:
sin 2 x + 4 sin x · cos x + 3 cos 2 x = 0


данная система не имеет решений

Следовательно, cos x = 0 не является корнем данного уравнения и обе части уравнения можно поделить на cos 2 x, так как при этом не произойдет потеря корней.

Получим уравнение

tg2x + 4tg x + 3 = 0
Делаем замену tg x = t
t5 + 4t + 3 = 0
t1 = -1, t2 = -3

tg x = -1

tg x = -3


Ответ:

Разделим обе части уравнения на cos2x 0.

№ 6 3sin 2 x + 4 sin x · cos x + 5 cos 2 x = 2Решение:3sin 2 x + 4 sin x · cos x + 5 cos 2 x = 2 sin 2 x + 2 cos 2 xПереносим все члены уравнения в одну

Слайд 11Неоднородные уравнения.
№ 7
Решение:
Поделим обе части уравнения на

Получим уравнение

Замечаем, что

,

т.е. имеем уравнение



Применяем формулу синуса разности:





Ответ:


Неоднородные уравнения.№ 7 Решение:Поделим обе части уравнения наПолучим уравнениеЗамечаем, что , т.е. имеем уравнениеПрименяем формулу синуса разности:

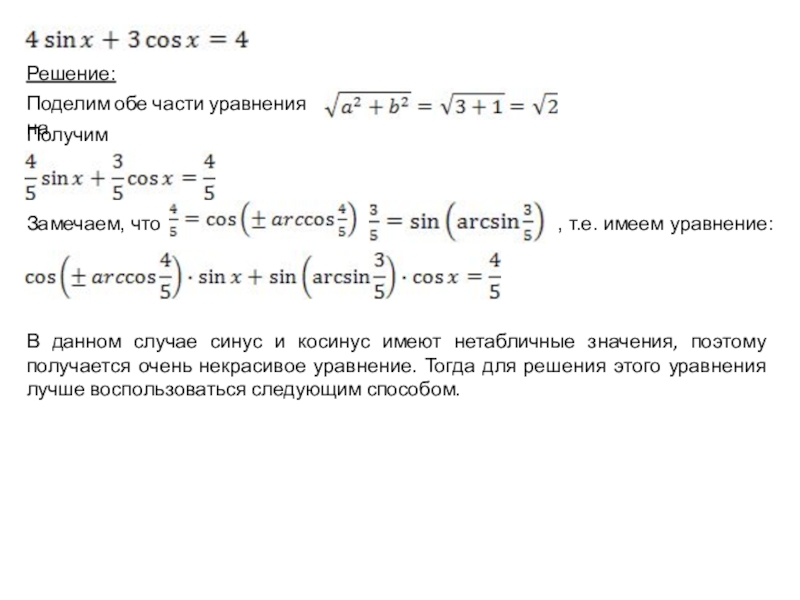
Слайд 12
Решение:
Поделим обе части уравнения на
Получим уравнение

Замечаем, что
, т.е. имеем уравнение:

В

данном случае синус и косинус имеют нетабличные значения, поэтому получается очень некрасивое уравнение. Тогда для решения этого уравнения лучше воспользоваться следующим способом.
Решение:Поделим обе части уравнения наПолучим уравнениеЗамечаем, что , т.е. имеем уравнение:В данном случае синус и косинус имеют

Слайд 13№ 8

Решение:



Разделим обе части уравнения на

т.к. в этом случае не
произойдет потери корней.















Ответ:

№ 8  Решение:Разделим обе части уравнения на

Что такое shareslide.ru?

Это сайт презентаций, где можно хранить и обмениваться своими презентациями, докладами, проектами, шаблонами в формате PowerPoint с другими пользователями. Мы помогаем школьникам, студентам, учителям, преподавателям хранить и обмениваться учебными материалами.


Для правообладателей

Яндекс.Метрика

Обратная связь

Email: Нажмите что бы посмотреть