Презентация, доклад по алгебре на тему Вычисление площадей с помощью интеграла

Содержание

Формула Ньютона-Лейбница1643—17271646—1716

Слайд 1Вычисление площадей фигур с помощью интегралов
Чемоданова Е.И. – учитель математики
МБОУ

СШ № 3
Вычисление площадей фигур с помощью интеграловЧемоданова Е.И. – учитель математики МБОУ СШ № 3

Слайд 2
Формула Ньютона-Лейбница


1643—1727
1646—1716

Формула Ньютона-Лейбница1643—17271646—1716

Слайд 3Задача №1.

Задача №1.

Слайд 4
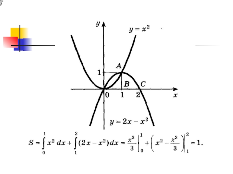
Найдите площадь фигуры, ограниченной:


y= x, x=1, x=4, y=0




Найдите площадь фигуры, ограниченной:y= x, x=1, x=4, y=0

Слайд 5Задача №2.

Задача №2.

Слайд 7Задача №3.

Задача №3.

Слайд 8Задача №4.

Задача №4.

Слайд 10Самостоятельная работа
Вариант №1

Вариант №2
Вычислите:



Вычислите площадь фигуры, ограниченной линиями
Самостоятельная работаВариант №1

Слайд 11Тройные интегралы. Вычисление объема тела.

Тройные интегралы. Вычисление объема тела.

Слайд 12Понятие тройного интеграла вводиться аналогично понятию двойного интеграла.
Пусть функция f(x,y,z)  определена в

ограниченной замкнутой области T, которая принадлежит трехмерному пространству с определенной декартовой системой координат Oxyz.  Разобьем заданную область на n частей, которые не имеют общих внутренних точек и объемы которых равны соответственно.
В каждой такой элементарной области возьмем произвольную точку Pi(xi,yi,zi)
n
составим интегральную сумму ∑f(xi,yi,zi)dVi
i=1
Понятие тройного интеграла вводиться аналогично понятию двойного интеграла.Пусть функция f(x,y,z)  определена в ограниченной замкнутой области T, которая принадлежит

Слайд 13Тройной интеграл в общем виде записывается следующим образом:


f(x,y,z) – подынтегральная функция трех

переменных.

dxdydz – произведение дифференциалов.
T – область интегрирования – пространственное тело ограниченное множеством поверхностей.
Вычислить тройной интеграл – это значит найти ЧИСЛО:


В соответствии с общим смыслом интегрирования, произведение dxdydz равно бесконечно малому объему dV элементарного тела.
Тройной интеграл объединяет все эти бесконечно малые частички по области , в результате чего получается интегральное (суммарное) значение объёма тела:
Тройной интеграл в общем виде записывается следующим образом:f(x,y,z) – подынтегральная функция трех переменных.dxdydz – произведение дифференциалов.T – область

Слайд 14Как решать тройной интеграл?
Пример 1.
С помощью тройного интеграла вычислить объем

тела, ограниченного поверхностями Варианты ответа:
1) 2) 3) 4)
С помощью тройного интеграла вычислить объем тела, ограниченного поверхностями
1)используем формулу  Сначала изобразим параллельную ортогональную проекцию тела на координатную плоскость XOY.
2) выясняем, чем тело ограничено с сверху, чем снизу и выполняем пространственный чертёж.
z=y² параболический цилиндр расположенный
над плоскостью XOY и проходящий через
ось OX:
Как решать тройной интеграл?Пример 1. С помощью тройного интеграла вычислить объем тела, ограниченного поверхностями

Слайд 153)Выбираем порядок обхода тела: Двигаемся по OZ

Двигаемся по OY =>
Двигаемся по OX





Решение свелось к двойному интегралу, используем формулу:





Ответ: 1)
3)Выбираем порядок обхода тела: Двигаемся по OZ

Слайд 16Пример 2.
Вычислить с помощью тройного интеграла объем тела, ограниченного указанными поверхностями.

Выполнить чертёж.
Варианты ответа:
1) 2) 3) 4)
Решим систему  получены

две прямые, лежащие в плоскости параллельные оси Изобразим проекцию тела на плоскость XOY:
Искомое тело ограниченно плоскостью z=0 снизу
и параболическим цилиндром z=1-x² сверху:


Пример 2.Вычислить с помощью тройного интеграла объем тела, ограниченного указанными поверхностями. Выполнить чертёж.Варианты ответа:1)

Слайд 17Составим порядок обхода тела: Двигаемся по OZ

Двигаемся по OY
Двигаемся по OX








При интегрировании по «игрек» – «икс» считается константой, поэтому константу целесообразно сразу вынести за знак интеграла.






Ответ: 2)
Составим порядок обхода тела: Двигаемся по OZ

Слайд 18Пример 3.
Вычислить с помощью тройного интеграла объём тела, ограниченного поверхностями 

Выполнить чертёжи данного тела и его проекции на плоскость XOY.
Варианты ответа:
1) 2) 3) 4)
Решение: придерживаемся того же порядка действий: в первую очередь рассматриваем уравнения, в которых отсутствует переменная «зет». Оно здесь одно. Проекция цилиндрической поверхности на плоскость
представляет собой «одноимённую» окружность.
Плоскости  ограничивают искомое тело снизу и сверху («высекают» его из цилиндра) и проецируются в круг
Плоскость пересекает цилиндр под косым углом, в результате чего получается эллипс.
Из уравнения вычислим значения функции («высоту») в напрашивающихся точках
Пример 3. Вычислить с помощью тройного интеграла объём тела, ограниченного поверхностями     Выполнить чертёжи данного

Слайд 19Проекция тела на плоскость XOY представляет собой круг, и это весомый аргумент

в пользу перехода к цилиндрической системе координат:


Найдём уравнения поверхностей в цилиндрических координатах:


порядок обхода тела:










Ответ: 3)

Проекция тела на плоскость XOY представляет собой круг, и это весомый аргумент в пользу перехода к цилиндрической системе

Слайд 20Пример 4.
С помощью тройного интеграла вычислить объём заданного тела:

, где   – произвольное положительное число.
 неравенство   задаёт шар с центром в начале координат радиуса  , а неравенство – «внутренность» кругового цилиндра с осью симметрии радиуса . Таким образом, искомое тело ограничено круговым цилиндром сбоку и симметричными относительно плоскости   сферическими сегментами сверху и снизу. 
Варианты ответа:
1) 2) 3) 4)

Порядок обхода:
Пример 4.С помощью тройного интеграла вычислить объём заданного тела:

Слайд 21




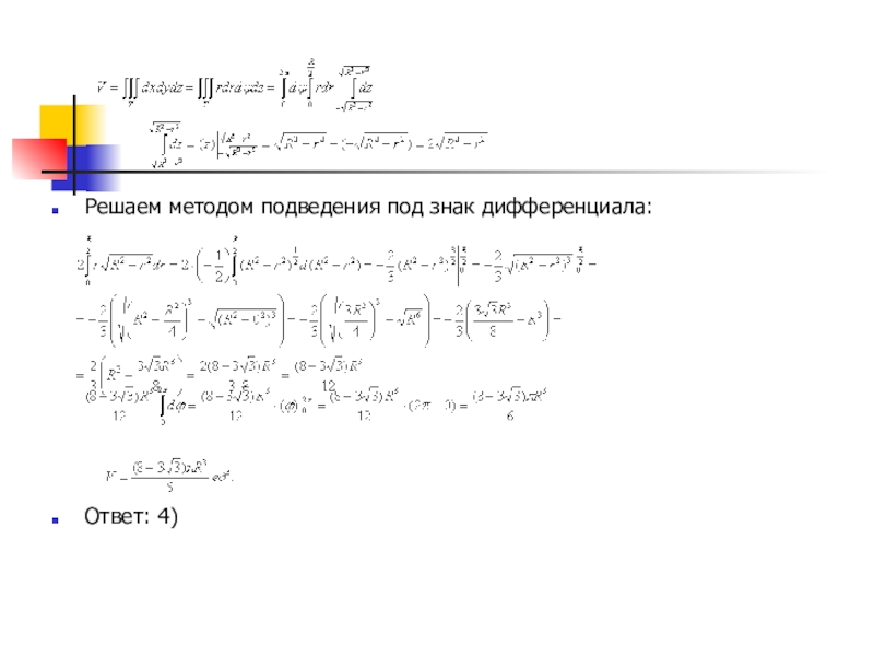
Решаем методом подведения под знак дифференциала:









Ответ: 4)

Решаем методом подведения под знак дифференциала:Ответ: 4)

Что такое shareslide.ru?

Это сайт презентаций, где можно хранить и обмениваться своими презентациями, докладами, проектами, шаблонами в формате PowerPoint с другими пользователями. Мы помогаем школьникам, студентам, учителям, преподавателям хранить и обмениваться учебными материалами.


Для правообладателей

Яндекс.Метрика

Обратная связь

Email: Нажмите что бы посмотреть