Презентация, доклад по алгебре на тему Свойства функций

Содержание

Что такое «функция»?

Слайд 1Функции и их свойства.

Функции и их свойства.

Слайд 2Что такое «функция»?

Что такое «функция»?

Слайд 3
У=f (X)

У=f (X)

Слайд 4Определение функции.
Функцией называется зависимость между двумя переменными (У и Х) в

которой каждому значению независимой переменной (Х) соответствует единственное значение зависимой переменной (У).

Независимую переменную называют - аргумент.

Значения зависимой переменной называют значениями функции.

Запись У=f (X) читается: У – функция от Х.
Определение функции.Функцией называется зависимость между двумя переменными (У и Х) в которой каждому значению независимой переменной (Х)

Слайд 5Способы задания функции.
Графически.

С помощью формулы.

Таблицей.

Словесный.

Рекуррентный.

Способы задания функции.Графически.С помощью формулы.Таблицей.Словесный.Рекуррентный.

Слайд 7У=х2-3х+5
У=-2х+1
У=|X|-5


У=х2-3х+5У=-2х+1У=|X|-5

Слайд 9Каждому натуральному числу поставим в соответствие его квадрат.

Каждому натуральному числу поставим в соответствие его квадрат.

Слайд 10а1=3, аn+1= 2аn-1.

а1=3,   аn+1= 2аn-1.

Слайд 11Область определения и множество значений функции.
Все значения независимой переменной образуют область

определения функции -D (f).

Все значения, которые принимает зависимая переменная, образуют область значений функции – E (f).
Область определения и множество значений функции.Все значения независимой переменной образуют область определения функции -D (f).Все значения, которые

Слайд 14



D (f).
E (f).

D (f).E (f).

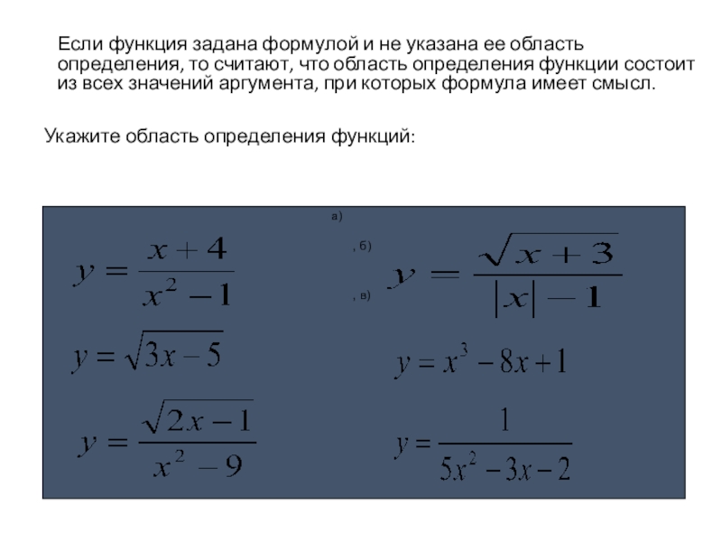
Слайд 15 Если функция задана формулой и не указана ее область

определения, то считают, что область определения функции состоит из всех значений аргумента, при которых формула имеет смысл.

Укажите область определения функций:


Если функция задана формулой и не указана ее область определения, то считают, что область определения

Слайд 16Промежутки знакопостоянства и нули функции.
1. Значения функции положительны. У>0

2. Значения функции

отрицательны. У<0

3. Значения функции равны нулю. У=0
Промежутки знакопостоянства и нули функции.1. Значения функции положительны. У>02. Значения функции отрицательны. У

Слайд 20Монотонность функции.
Функция называется возрастающей на некотором промежутке, если большему значению аргумента

из этого промежутка соответствует большее значение функции.
Функция называется убывающей на некотором промежутке, если большему значению аргумента из этого промежутка соответствует меньшее значение функции.
Монотонность функции.Функция называется возрастающей на некотором промежутке, если большему значению аргумента из этого промежутка соответствует большее значение

Слайд 21Возрастающая функция.

х1
х2
у1
у2
Х2>Х1 , то У2>У1.

Возрастающая функция.х1х2у1у2Х2>Х1 , то У2>У1.

Слайд 22Убывающая функция.
х1
х2
у1
у2
Х2>Х1 , то У2

Убывающая функция.х1х2у1у2Х2>Х1 , то У2

Слайд 24Четные и нечетные функции.
Функция у = f (x) называется четной, если

для всех х из области определения функции выполняется равенство f (-x) = f (x).

Функция у = f (x) называется нечетной, если для всех х из области определения функции выполняется равенство f (-x) = - f (x).


Четные и нечетные функции.Функция у = f (x) называется четной, если для всех х из области определения

Слайд 25
х
f (-x) = f (x).



-ххf (-x) = f (x).

Слайд 26
х
f (-x) = - f (x).



-ххf (-x) = - f (x).

Слайд 27Ограниченность функции.
Функция y=f (x) называется ограниченной снизу, если для любого х

из области определения функции выполняется условие
f (x)>a, где а – некоторое число.
Функция y=f (x) называется ограниченной сверху, если для любого х из области определения функции выполняется условие
f (x)< a, где а – некоторое число.
Функция называется ограниченной, если она ограничена и снизу, и сверху.




Ограниченность функции.Функция y=f (x) называется ограниченной снизу, если для любого х из области определения функции выполняется условие

Что такое shareslide.ru?

Это сайт презентаций, где можно хранить и обмениваться своими презентациями, докладами, проектами, шаблонами в формате PowerPoint с другими пользователями. Мы помогаем школьникам, студентам, учителям, преподавателям хранить и обмениваться учебными материалами.


Для правообладателей

Яндекс.Метрика

Обратная связь

Email: Нажмите что бы посмотреть