Презентация, доклад по алгебре на тему Однородные тригонометрические уравнения (10 класс)

Познакомимся с тригонометрическими уравнениями специального вида, довольно часто встречающиеся на практике.

Слайд 1Однородные тригонометрические уравнения.


Однородные тригонометрические уравнения.

Слайд 2

Познакомимся с тригонометрическими уравнениями специального вида, довольно часто

встречающиеся на практике.
Познакомимся с тригонометрическими уравнениями специального вида, довольно часто встречающиеся на практике.

Слайд 3Определение
Уравнения вида asinx+bcosx=0 называют однородным тригонометрическим уравнением первой степени.
Уравнения вида asin2x+bsinxcosx+ccos2x=0

называют однородным тригонометрическим уравнением второй степени.
ОпределениеУравнения вида asinx+bcosx=0 называют однородным тригонометрическим уравнением первой степени.Уравнения вида asin2x+bsinxcosx+ccos2x=0 называют однородным тригонометрическим уравнением второй степени.

Слайд 4

Сначала поговорим о решении однородных тригонометрических уравнений первой

степени, причем рассмотрим только самый общий случай, когда оба коэффициента а и b отличны от нуля, так как, если а = 0, то уравнение принимает вид bcosx=0, а получившееся уравнение cosx=0 отдельного обсуждения не заслуживает; аналогично при b=0 получаем sinx=0, что тоже не требует отдельного обсуждения.
Сначала поговорим о решении однородных тригонометрических уравнений первой степени, причем рассмотрим только самый общий

Слайд 5


Итак, дано уравнение asinx+bcosx=0, где a≠0, b≠0.
Разделив

обе части уравнения почленно на cosx, получим:


a tgx+b=0
В итоге приходим к простейшему тригонометрическому уравнению:

Итак, дано уравнение asinx+bcosx=0, где a≠0, b≠0. Разделив обе части уравнения почленно на cosx,

Слайд 6











Но внимание! Вообще-то, делить обе части уравнения на

одно и то же выражение можно только в том случае, когда мы уверены, что это выражение нигде не обращается в нуль, потому что на нуль делить нельзя. Уверены ли мы, что в рассматриваемом случае cosx отличен от нуля? Давайте проанализируем. Предположим, что cosx=0. Тогда однородное уравнение asinx+bcosx=0 примет вид asinx=0, то есть sinx=0 (коэффициент а не равен нулю по условию). Получается, что и cosx=0 и sinx=0, а это невозможно, так как sinx и cosx обращаются в нуль в различных точках.

Итак, в однородном тригонометрическом уравнении первой степени деление обеих частей уравнения на cosx – вполне благополучная операция.

Но внимание! Вообще-то, делить обе части уравнения на одно и то же выражение можно

Слайд 7

Уравнение вида asinmx+bcosmx=0
тоже называют однородным тригонометрическим уравнением

первой степени.
Для их решения обе части уравнения делят почленно на cosmx.
Уравнение вида asinmx+bcosmx=0 тоже называют однородным тригонометрическим уравнением первой степени.  Для их решения

Слайд 8Примеры
№1. Решить уравнение
2sinx-3cosx=0.
Решение.
Разделив обе части

уравнения почленно на cosx, получим:
2tgx-3=0;


Примеры№1. Решить уравнение 2sinx-3cosx=0.  Решение.   Разделив обе части уравнения почленно на cosx, получим:

Слайд 9№2. Решить уравнение


Решение.


Разделив обе части уравнения почленно на
cos2x, получим:


tg2x - 1=0;







№2. Решить уравнение Решение. Разделив обе части уравнения почленно наcos2x, получим:

Слайд 10





Рассмотрим теперь однородное тригонометри-ческое уравнение второй степени asin2x+bsinxcosx+ccos2x=0.
Если коэффициент а отличен от нуля, то есть в уравнение содержится член sin2x с каким-то коэффициентом, отличным от нуля, то, рассуждая, как и выше, нетрудно убедиться в том, что при интересующих нас значениях переменной cosx не обращается в нуль, а потому можно обе части уравнения разделить почленно на cos2x.
asin2x/cos2x+bsinxcosx/cos2x+ccos2x/cos2x=0/cos2x;
atg2x+btgx+c=0
Это квадратное уравнение относительно новой переменной t = tgx.


Слайд 11 Пусть теперь в однородном тригонометрическом уравнении asin2x+bsinxcosx+ccos2x=0 коэффициент

а=0, то есть отсутствует член asin2x. Тогда уравнение принимает вид bsinxcosx=0. Это уравнение можно решить методом разложения на множители:
cosx( b sinx+ c cosx)=0
cosx=0 или bsinx+ccosx=0
Получились два уравнения, которые мы умеем решать.
Аналогично обстоит дело и в случае, когда c=0, то есть когда однородное уравнение принимает вид asin2x+bsinxcosx=0 (здесь можно вынести за скобки sinx).

Фактически мы выработали алгоритм решения однородных тригонометрических уравнений второй степени.
Пусть теперь в однородном тригонометрическом уравнении asin2x+bsinxcosx+ccos2x=0 коэффициент а=0, то есть отсутствует член asin2x.

Слайд 12Алгоритм решения однородных тригонометрических уравнений второй степени.
Посмотреть, есть ли в уравнении

asin2x;
Если asin2x содержится в уравнении , то есть а≠0, то уравнение решается делением обеих его частей на cos2x и последующим введением новой переменной
t = tgx;
Если asin2x не содержится в уравнении, то есть а=0, то уравнение решается методом разложения на множители: за скобки выносят cosx;
Алгоритм решения однородных тригонометрических уравнений второй степени.Посмотреть, есть ли в уравнении  asin2x;Если asin2x содержится в уравнении

Слайд 13 Так же обстоит дело и в однородном

тригонометрическом уравнении второй степени вида
asin2mx+bsinmxcosmx+ccos2mx=0.
Так же обстоит дело и в однородном тригонометрическом уравнении второй степени вида

Слайд 14Примеры

№1. Решить уравнение sin2x-3sinxcosx+2cos2x=0.
Решение.
sin2x-3sinxcosx+2cos2x=0 ; |÷ cos2x

tg2x-3tgx+2=0.

Примеры№1. Решить уравнение sin2x-3sinxcosx+2cos2x=0.Решение.    sin2x-3sinxcosx+2cos2x=0 ; |÷ cos2x

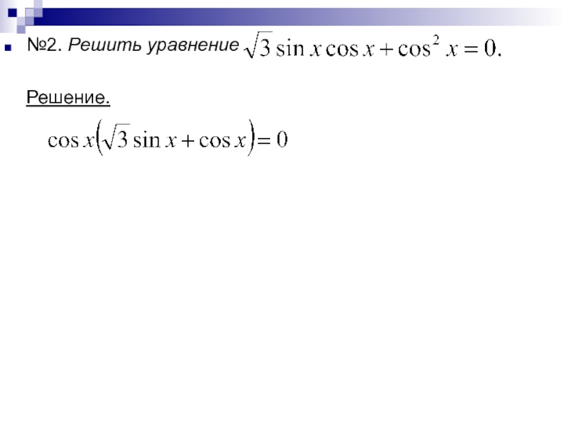
Слайд 15№2. Решить уравнение

Решение.

№2. Решить уравнение  Решение.

Что такое shareslide.ru?

Это сайт презентаций, где можно хранить и обмениваться своими презентациями, докладами, проектами, шаблонами в формате PowerPoint с другими пользователями. Мы помогаем школьникам, студентам, учителям, преподавателям хранить и обмениваться учебными материалами.


Для правообладателей

Яндекс.Метрика

Обратная связь

Email: Нажмите что бы посмотреть