Презентация, доклад Методы решения тригонометрических уравнений

Содержание

«Думай о смысле, а слова придут сами».Льюис Кэрролл

Слайд 1Презентация по теме
«Методы решения тригонометрических уравнений»

Презентация по теме«Методы решения тригонометрических уравнений»

Слайд 2«Думай о смысле, а слова придут сами».
Льюис Кэрролл

«Думай о смысле, а слова придут сами».Льюис Кэрролл

Слайд 3Методы решения
тригонометрических уравнений
Указать метод решения уравнения:

Методы решения тригонометрических уравненийУказать метод решения уравнения:

Слайд 4Методы решения
тригонометрических уравнений
Указать метод решения уравнения:

Методы решения тригонометрических уравненийУказать метод решения уравнения:

Слайд 5Методы решения
тригонометрических уравнений
Указать метод решения уравнения:

Методы решения тригонометрических уравненийУказать метод решения уравнения:

Слайд 6Методы решения
тригонометрических уравнений
Указать метод решения уравнения:

Методы решения тригонометрических уравненийУказать метод решения уравнения:

Слайд 7Методы решения
тригонометрических уравнений
Указать метод решения уравнения:

Методы решения тригонометрических уравненийУказать метод решения уравнения:

Слайд 8Методы решения
тригонометрических уравнений
Указать метод решения уравнения:

Методы решения тригонометрических уравненийУказать метод решения уравнения:

Слайд 9Методы решения
тригонометрических уравнений
Ответ:

Методы решения тригонометрических уравненийОтвет:

Слайд 10Методы решения
тригонометрических уравнений

Методы решения тригонометрических уравнений

Слайд 11Методы решения
тригонометрических уравнений

Методы решения тригонометрических уравнений

Слайд 12Варианты записи корней уравнения:
или:
Методы решения
тригонометрических уравнений

Варианты записи корней уравнения:или:Методы решения тригонометрических уравнений

Слайд 13Методы решения
тригонометрических уравнений

Методы решения тригонометрических уравнений

Слайд 14Методы решения
тригонометрических уравнений

Методы решения тригонометрических уравнений

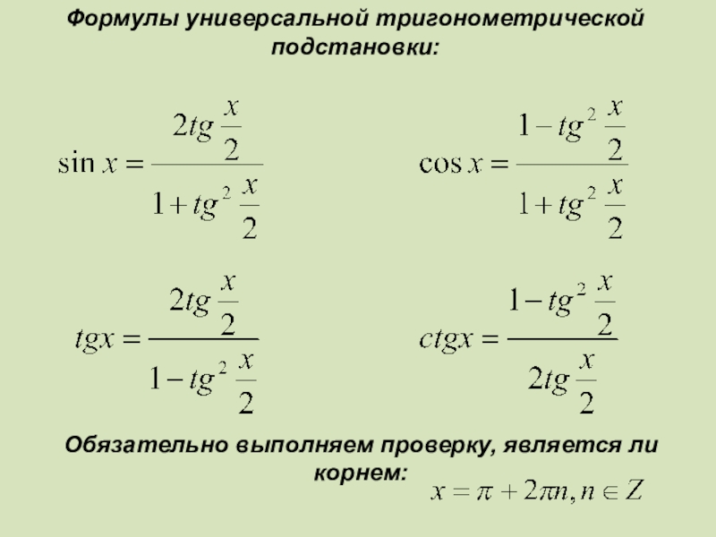
Слайд 15Формулы универсальной тригонометрической подстановки:
Обязательно выполняем проверку, является ли корнем:

Формулы универсальной тригонометрической подстановки:Обязательно выполняем проверку, является ли корнем:

Слайд 16Решить уравнение методом универсальной тригонометрической подстановки:

Решить уравнение методом универсальной тригонометрической подстановки:

Слайд 17Решить уравнение методом универсальной тригонометрической подстановки:

Решить уравнение методом универсальной тригонометрической подстановки:

Слайд 18Решить уравнение методом универсальной тригонометрической подстановки:
(самостоятельно):

Решить уравнение методом универсальной тригонометрической подстановки:(самостоятельно):

Слайд 19Решить уравнение различными способами:

Решить уравнение различными способами:

Что такое shareslide.ru?

Это сайт презентаций, где можно хранить и обмениваться своими презентациями, докладами, проектами, шаблонами в формате PowerPoint с другими пользователями. Мы помогаем школьникам, студентам, учителям, преподавателям хранить и обмениваться учебными материалами.


Для правообладателей

Яндекс.Метрика

Обратная связь

Email: Нажмите что бы посмотреть