Презентация, доклад Координатный метод при решении задач стереометрии, 11 класс

Содержание

Типы задач:расстояние от точки до плоскости;расстояние от точки до прямой;угол между прямой и плоскостью;угол между скрещивающимися прямыми;угол между плоскостями;комбинированные задачи, в которых известно данное одного типа, а найти нужно данное другого или других типов.

Слайд 1Муниципальное автономное образовательное учреждение г. Владимира «Средняя образовательная школа № 14»
Координатный метод

при решении задач
Стереометрии

Разработала
учитель математики
Даровских Ирина Михайловна
Г. Владимир 2014 

Муниципальное автономное образовательное учреждение г. Владимира «Средняя образовательная школа № 14»    Координатный метод при

Слайд 2Типы задач:
расстояние от точки до плоскости;
расстояние от точки до прямой;
угол между

прямой и плоскостью;
угол между скрещивающимися прямыми;
угол между плоскостями;
комбинированные задачи, в которых известно данное одного типа, а найти нужно данное другого или других типов.
Типы задач:расстояние от точки до плоскости;расстояние от точки до прямой;угол между прямой и плоскостью;угол между скрещивающимися прямыми;угол

Слайд 3Суть метода координат:
введение ( привязка к исследуемым фигурам) декартовой системы координат,

а затем – вычисление длин образующихся векторов или углов между ними.  
Суть метода координат:введение ( привязка к исследуемым фигурам) декартовой системы координат, а затем – вычисление длин образующихся

Слайд 4Алгоритм применения КВМ
Выбрать в пространстве систему координат из соображений удобства

выражения координат и наглядности изображения.
Найти координаты необходимых точек.
Решить задачу, используя основные задачи метода координат.
Перейти от аналитических соотношений к геометрическим.
Алгоритм применения КВМ Выбрать в пространстве систему координат из соображений удобства выражения координат и наглядности изображения.Найти координаты

Слайд 5Основные формулы
Если М1(х1;у1;z1),М2(х2;у2;z2), то

М1М2{х2-х1;у2-у1;z2- z1}; (1)

|М1М2|=√ (х2-х1)2+(у2-у1)2+(z2- z1)2 (2)

Если М(х;у;z) - середина отрезка М1М2, то

Х= (3)



Основные формулыЕсли М1(х1;у1;z1),М2(х2;у2;z2), то        М1М2{х2-х1;у2-у1;z2- z1};

Слайд 6Основные формулы
Если а (а1;а2;а3), в (b1; b2; b3), то

а ·в =а 1· b 1+а 2· b 2+а 3· b 3; (4)
а ·в =|а|·|в|· (5)
= = (6)

(7)




Основные формулыЕсли а (а1;а2;а3), в (b1; b2; b3), то        а

Слайд 7Основные формулы
Условие коллинеарности векторов
а (а1;а2;а3) и в (b1; b2;

b3): (8)
Уравнение сферы с центром в т.С(х0;у0;z0) и радиусом r имеет вид:
(x – x0)2 + (y – y0)2 + (z – z0)2 = r2; (9)


Основные формулыУсловие коллинеарности векторов а (а1;а2;а3) и в (b1; b2; b3):

Слайд 8Формулы для нахождения площадей
Площадь параллелограмма, построенного на векторах


равна






С

В

D

А

φ

Формулы для нахождения площадейПлощадь параллелограмма, построенного на векторах

Слайд 9Уравнения прямой и плоскости
Каноническое уравнение прямой:

, где М(х0,у0,z0) , а
вектор является направляющим
Уравнение прямой, заданной 2-мя точками: М1(х1;у1;z1) и

М2(х2;у2;z2) имеет вид:

Уравнение плоскости, заданной точкой М(х0,у0,z0) и вектором нормали (любым ненулевым вектором, перпендикулярным плоскости):
Ах+Ву+Сz+D=0, где D=-(Ax0+Bу0+Сz0)
Уравнения прямой и плоскостиКаноническое уравнение прямой:

Слайд 10Формулы нахождения расстояния от точки до плоскости
Если точка М(х0,у0,z0), а плоскость

α задана уравнением Ах+Ву+Сz+D=0, то расстояние от точки М до плоскости α вычисляется по формуле:

Формулы нахождения расстояния от точки до плоскостиЕсли точка М(х0,у0,z0), а плоскость α задана уравнением Ах+Ву+Сz+D=0, то расстояние

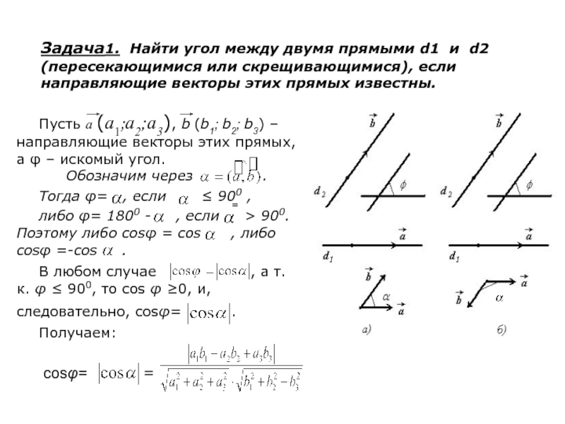
Слайд 11 Задача1. Найти угол между двумя прямыми d1 и d2 (пересекающимися или

скрещивающимися), если направляющие векторы этих прямых известны.

Пусть а (a1;а2;а3), b (b1; b2; b3) – направляющие векторы этих прямых, а φ – искомый угол. Обозначим через .
Тогда φ= , если ≤ 900 ,
либо φ= 1800 - , если > 900. Поэтому либо cosφ = cos , либо cosφ =-cos .
В любом случае , а т.к. φ ≤ 900, то cos φ ≥0, и, следовательно, cosφ= .
Получаем:

=






cosφ=

=


Задача1. Найти угол между двумя прямыми d1 и d2 (пересекающимися или скрещивающимися), если направляющие векторы этих

Слайд 12Задача 2. Найти угол между прямой d и плоскостью π, если

известны координаты направляющего вектора прямой и координаты ненулевого вектора, перпендикулярного к плоскости.

Пусть - направляющий вектор прямой ,
– ненулевой вектор, перпендикулярный к плоскости π
Тогда

Задача 2. Найти угол между прямой d и плоскостью π, если известны координаты направляющего вектора прямой и

Слайд 13ЗАДАЧА
Ребро куба ABCDA1B1C1D1 равно 4. Точка K середина ребра DD1. Точки

M и H лежат на ребрах A1B1 и AB соответственно, причем A1M:MB1=1:3, AH:HB=3:1.
Найти градусную меру угла между прямыми MH и KC1.
ЗАДАЧАРебро куба ABCDA1B1C1D1 равно 4. Точка K середина ребра DD1. Точки M и H лежат на ребрах

Слайд 14Решение:
M
H
K
A
B
C
D
D1
A1
B1
C1
x
y
z
(3;0;4)
(1;0;0)
(4;4;2)
(0;4;4)
1. Пусть α искомый угол.


Решение:MHKABCDD1A1B1C1xyz(3;0;4)(1;0;0)(4;4;2)(0;4;4)1. Пусть α искомый угол.

Слайд 15ЗАДАЧА (ЕГЭ 2006)
В правильной четырехугольной пирамиде SABCD с вершиной S высота

равна диагонали основания. Точка F лежит на середине ребра SA.
Найдите квадрат тангенса угла между прямыми SD и BF.
ЗАДАЧА (ЕГЭ 2006)В правильной четырехугольной пирамиде SABCD с вершиной S высота равна диагонали основания. Точка F лежит

Слайд 161. Введем систему координат, взяв за единичный отрезок длину OA.


2. Определим

координаты точек S, D, B и F.

Дано: SABСD – правильная пирамида SO=AC; AF=FS Найти:



F

(0;-1;0)

(0;1;0)

(0;0;2)

(-0,5;0;1)

Решение:

1. Введем систему координат, взяв за единичный отрезок длину OA.2. Определим координаты точек S, D, B и

Слайд 17ЗАДАЧА
Основанием прямой призмы ABCA1B1C1 является прямоугольный треугольник с катетами AB=4 и

BC=6. Высота призмы равна 10.
Найдите объем пирамиды с вершинами в точке C1 и серединах ребер BC, BB1 и A1B1.
ЗАДАЧАОснованием прямой призмы ABCA1B1C1 является прямоугольный треугольник с катетами AB=4 и BC=6. Высота призмы равна 10.Найдите объем

Слайд 18Решение:
M
F
N



Дано: ABCA1B1C1 – прямая призма ∆ABC –

прямоугольный, ∠B=900 AB=4, BC=6, BB1=10 Найти: VC1FMN

(0;3;0)

(0;0;5)

(-2;0;10)

1. Введем прямоугольную систему координат.

4. Подставим в уравнение плоскости FNM mx+ny+cz+d=0 координаты точек M, N и F:

Решение:MFNДано: ABCA1B1C1 – прямая призма      ∆ABC – прямоугольный, ∠B=900

Слайд 19ЗАДАЧА
В треугольной пирамиде ABCD все ребра имеют одинаковую длину.
Точка M

– середина ребра AD, точка O – центр треугольника ABC, точка N - середина ребра AB и точка K – середина ребра CD.
Найдите угол между прямыми MO и KN.
ЗАДАЧАВ треугольной пирамиде ABCD все ребра имеют одинаковую длину. Точка M – середина ребра AD, точка O

Слайд 20Решение:
Дано: DABC – тетраэдр M – середина

AD, O – центр ∆ABC, N – середина AB, K- середина CD Найти: угол между MO и KN.

1. Примем длину ребра тетраэдра за единицу и выберем в качестве базиса векторы

2. Составим таблицу умножения для этого базиса (Таблица 1).

M

O

K

N





Таблица 1

6. Пользуясь таблицей 1, получим:

Решение:Дано: DABC – тетраэдр      M – середина AD, O – центр ∆ABC,

Слайд 21Достоинства и недостатки метода координат:
Этот метод не требуют рассмотрения сложных геометрических

конфигураций.
Все те соотношения, которые при решении традиционным методом даются с большим трудом (через привлечение большого количества вспомогательных теорем), здесь получаются как бы сами собой, в ходе вычислений.
Сводит геометрическую задачу к алгебраической, решить которую обычно легче, чем исходную геометрическую
Недостаток – это большой объем вычислений.
Достоинства и недостатки  метода координат:Этот метод не требуют рассмотрения сложных геометрических конфигураций. Все те соотношения, которые

Слайд 22Используемая литература.
Александро А.Д., Вернер А.Л., Рыжик В.И. Стереометрия. Геометрия в пространстве

ALFA,1998
Беккер Б.М., Некрасов В.Б. Применение векторов к решению задач. С-П:, 1997
Гельфанд И.М. Метод координат.- М.: Наука, 1973
Гущин Д.Д. Материалы вступительных экзаменов по математике. Для поступающих в СПбГУ,2003
Журналы «Математика в школе», «Квант».
Метод координат. Методическая разработка для уч-ся заочного отделения МГУ им. М.В.Ломоносова М.,2008
Прасолов В.В.,Шарыгин И.Ф. Задачи по стереометрии Москва, «Наука»,1989г.
Севрюков П.Ф.,Смоляков А.Н. Векторы и координаты в решении задач школьного курса стереометрии
Используемая литература.Александро А.Д., Вернер А.Л., Рыжик В.И. Стереометрия. Геометрия в пространстве ALFA,1998Беккер Б.М., Некрасов В.Б. Применение векторов

Что такое shareslide.ru?

Это сайт презентаций, где можно хранить и обмениваться своими презентациями, докладами, проектами, шаблонами в формате PowerPoint с другими пользователями. Мы помогаем школьникам, студентам, учителям, преподавателям хранить и обмениваться учебными материалами.


Для правообладателей

Яндекс.Метрика

Обратная связь

Email: Нажмите что бы посмотреть