Презентация, доклад к уроку Вычисление производных суммы

Содержание

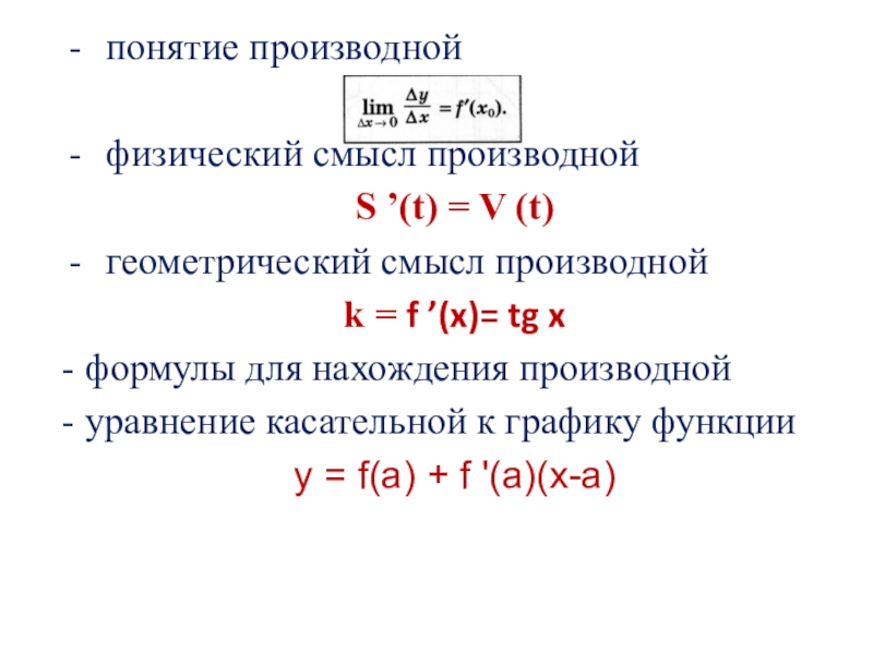
понятие производнойфизический смысл производнойS ’(t) = V (t)геометрический смысл производнойk = f ’(x)= tg x - формулы для нахождения производной - уравнение касательной к графику функцииy = f(a) + f '(a)(x-a)

Слайд 1ПРОИЗВОДНАЯ СУММЫ
Кондрашева Светлана Михайловна,
учитель математики
МОБУ СОШ №28
Лабинского района
Краснодарского края

ПРОИЗВОДНАЯ СУММЫКондрашева Светлана Михайловна,учитель математикиМОБУ СОШ №28Лабинского районаКраснодарского края

Слайд 2понятие производной

физический смысл производной
S ’(t) = V (t)
геометрический смысл производной
k =

f ’(x)= tg x
- формулы для нахождения производной
- уравнение касательной к графику функции
y = f(a) + f '(a)(x-a)

понятие производнойфизический смысл производнойS ’(t) = V (t)геометрический смысл производнойk = f ’(x)= tg x - формулы

Слайд 3На рисунке изображен график производной функции . Найдите абсциссу точки, в

которой касательная к графику параллельна оси абсцисс или совпадает с ней.

Задание B8 (№ 40131)

На рисунке изображен график производной функции . Найдите абсциссу точки, в которой касательная к графику параллельна оси

Слайд 4Задание B8 (№ 40131)
На рисунке изображен график производной функции . Найдите

абсциссу точки, в которой касательная к графику параллельна оси абсцисс или совпадает с ней.

Решение

Так как касательная к графику функции y=f(x) параллельна оси абсцисс или совпадает с ней, то k=0, на рисунке дан график производной функции, значит

x= -3

Ответ: - 3

.

- 3

Задание B8 (№ 40131)На рисунке изображен график производной функции . Найдите абсциссу точки, в которой касательная к

Слайд 5Задание B8 (№ 119971)
На рисунке изображен график функции y=f(x) , определенной

на интервале (-5; 5). Найдите количество точек, в которых производная функции f(x) равна 0.
Задание B8 (№ 119971)На рисунке изображен график функции y=f(x) , определенной на интервале (-5; 5). Найдите количество

Слайд 6Задание B8 (№ 119971)
На рисунке изображен график функции y=f(x) , определенной

на интервале (-5; 5). Найдите количество точек, в которых производная функции f(x) равна 0.

Решение.
Так как по условию производная функции равна 0, то тангенс угла наклона тоже равен 0, значит касательная к графику функции параллельна оси Ох.

.

.

.

.

Ответ: 4

Задание B8 (№ 119971)На рисунке изображен график функции y=f(x) , определенной на интервале (-5; 5). Найдите количество

Слайд 7Задание B8 (№ 27489)
На рисунке изображен график функции , определенной на

интервале (-5;5). Найдите количество точек, в которых касательная к графику функции параллельна прямой y=6 или совпадает с ней.
Задание B8 (№ 27489)На рисунке изображен график функции , определенной на интервале (-5;5). Найдите количество точек, в

Слайд 8Задание B8 (№ 27489)
На рисунке изображен график функции , определенной на

интервале (-5;5). Найдите количество точек, в которых касательная к графику функции параллельна прямой y=6 или совпадает с ней.

Решение.
Так как касательная параллельна прямой y=6 или совпадает с ней, то их угловые коэффициенты равны 0, тангенс угла наклона равен 0.
Таких точек будет 4.

Ответ: 4

.

.

.

.

Прямая y=6 параллельна оси абсцисс.

Задание B8 (№ 27489)На рисунке изображен график функции , определенной на интервале (-5;5). Найдите количество точек, в

Слайд 9Задание B8 (№ 27501)
На рисунке изображен график производной функции f(x), определенной

на интервале (-10;2). Найдите количество точек, в которых касательная к графику функции f(x) параллельна прямой y= - 2x-11 или совпадает с ней.
Задание B8 (№ 27501)На рисунке изображен график производной функции f(x), определенной на интервале (-10;2). Найдите количество точек,

Слайд 10Задание B8 (№ 27501)
На рисунке изображен график производной функции f(x), определенной

на интервале (-10;2). Найдите количество точек, в которых касательная к графику функции f(x) параллельна прямой y= - 2x-11 или совпадает с ней.

.

.

.

.

.

Угловой коэффициент касательной равен угловому коэффициенту прямой, то есть k= -2, значит

*

Количество точек равно 5.

Ответ: 5

-2

Задание B8 (№ 27501)На рисунке изображен график производной функции f(x), определенной на интервале (-10;2). Найдите количество точек,

Слайд 11Задание B8 (№ 27503)
На рисунке изображён график функции y=f(x) и касательная

к нему в точке с абсциссой . Найдите значение производной функции f(x) в точке
Задание B8 (№ 27503)На рисунке изображён график функции y=f(x) и касательная к нему в точке с абсциссой

Слайд 13Задание B8 (№ 27503)
На рисунке изображён график функции y=f(x) и касательная

к нему в точке с абсциссой . Найдите значение производной функции f(x) в точке

Решение.

А

.

.

В

А(1;2), В(-2; -4)

k=2

По геометрическому смыслу
производной:

Ответ: 2

Задание B8 (№ 27503)На рисунке изображён график функции y=f(x) и касательная к нему в точке с абсциссой

Слайд 14Задание B8 (№ 27504)
На рисунке изображён график функции y=f(x) и касательная

к нему в точке с абсциссой . Найдите значение производной функции f(x) в точке .
Задание B8 (№ 27504)На рисунке изображён график функции y=f(x) и касательная к нему в точке с абсциссой

Слайд 15Задание B8 (№ 27504)
На рисунке изображён график функции и касательная

к нему в точке с абсциссой . Найдите значение производной функции в точке .

Задание B8 (№ 27504)
На рисунке изображён график функции y=f(x) и касательная к нему в точке с абсциссой . Найдите значение производной функции f(x) в точке .

Решение:

А(-6;2), В(2;4)

Ответ: 0,25

.

.

А

В

Задание B8 (№ 27504)На рисунке изображён график функции  и касательная к нему в точке с абсциссой

Слайд 16Задание B8 (№ 40129)
На рисунке изображен график функции y=f(x). Прямая, проходящая

через начало координат, касается графика этой функции в точке с абсциссой 8. Найдите .
Задание B8 (№ 40129)На рисунке изображен график функции y=f(x). Прямая, проходящая через начало координат, касается графика этой

Слайд 17Задание B8 (№ 40129)
На рисунке изображен график функции y=f(x). Прямая, проходящая

через начало координат, касается графика этой функции в точке с абсциссой 8. Найдите .

Решение.

Так как прямая проходит через начало координат и касается графика функции в точке с абсциссой 8, и учитывая, что

Найдем из прямоугольного треугольника .

8

10

Ответ: 1,25

Задание B8 (№ 40129)На рисунке изображен график функции y=f(x). Прямая, проходящая через начало координат, касается графика этой

Слайд 18Вычисление производной суммы
- узнать правило дифференцирования суммы функций, научиться применять его

в решении практических заданий;
- развивать умение решать задачи с применением производной (КИМ ЕГЭ);
- воспитывать ответственное отношение к подготовке к ЕГЭ
Вычисление производной суммы- узнать правило дифференцирования суммы функций, научиться применять его в решении практических заданий;- развивать умение

Слайд 19Теорема 1
Производная суммы (разности) двух функций, каждая из которых имеет производную,

равна сумме (разности) производных этих функций.

Теорема 1Производная суммы (разности) двух функций, каждая из которых имеет производную, равна сумме (разности) производных этих функций.

Слайд 20Пример.
Найдите производную функции


Вычислите
Решение.
Пример.Найдите производную функции

Слайд 21вынесение
постоянного множителя
за знак производной

с f(х))’= с f ’(x)

вынесение постоянного множителя за знак производной с f(х))’= с f ’(x)

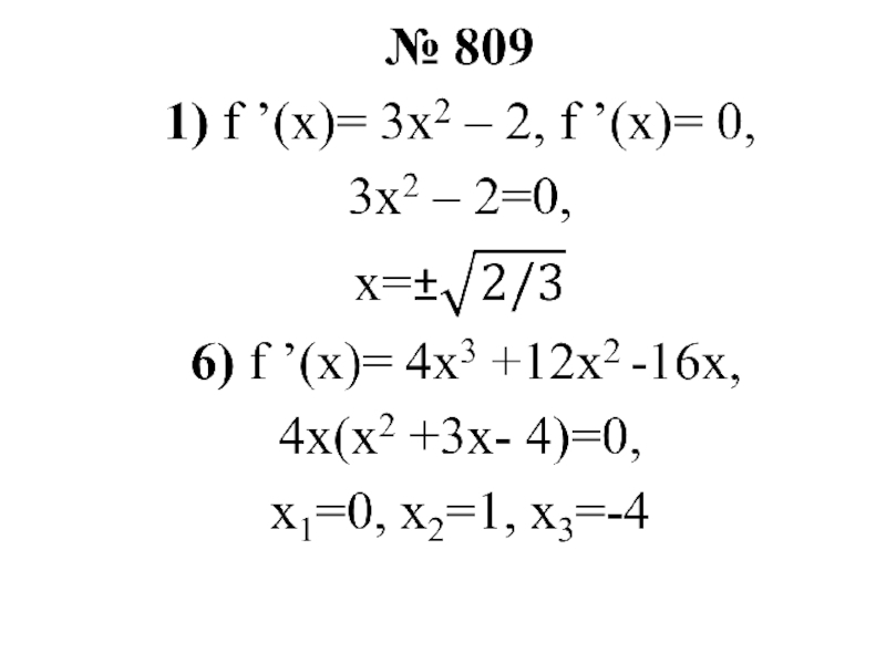
Слайд 22№ 806
1) f ’(x) = 2х-2,
f ’(0)=2*0-2= -2;
f

’(2) =2*2-2=2
3) f ’(x)=-3х2 + 2х;
f ’(0) = 0;
f ’(2) = -8
№ 806 1) f ’(x) = 2х-2, f ’(0)=2*0-2= -2; f ’(2) =2*2-2=23) f ’(x)=-3х2 + 2х;

Слайд 25Д/з §46 стр.240. №806 (2,4); 809 (2-5)

Д/з §46 стр.240. №806 (2,4); 809 (2-5)

Что такое shareslide.ru?

Это сайт презентаций, где можно хранить и обмениваться своими презентациями, докладами, проектами, шаблонами в формате PowerPoint с другими пользователями. Мы помогаем школьникам, студентам, учителям, преподавателям хранить и обмениваться учебными материалами.


Для правообладателей

Яндекс.Метрика

Обратная связь

Email: Нажмите что бы посмотреть