Презентация, доклад к уроку Уравнение касательной к графику функции

   8 4  -8   -4  -1 13  15 ф л ю к с и яРАСШИФРУЙТЕ, КАК ИСААК НЬЮТОН НАЗВАЛ ПРОИЗВОДНУЮ ФУНКЦИЮпроверка

Слайд 1Тема урока: Уравнение касательной к графику функции

Тема урока:  Уравнение касательной к графику функции

Слайд 2   8 4  -8   -4  -1 13 

15 ф л ю к с и я

РАСШИФРУЙТЕ, КАК ИСААК НЬЮТОН НАЗВАЛ ПРОИЗВОДНУЮ ФУНКЦИЮ

проверка домашней работы.

  	8   4   -8   -4	 -1  13   15 	ф  л  ю

Слайд 3ОТВЕТ :
ФЛЮКСИЯ

ОТВЕТ :ФЛЮКСИЯ

Слайд 4Исаак Ньютон (1643-1727)

Исаак Ньютон (1643-1727)

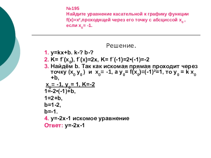
Слайд 5№195 Найдите уравнение касательной к графику функции f(x)=х²,проходящей через его точку с

абсциссой х0 , если х0= -1.

Решение.
1. y=kx+b. k-? b-?
2. K= f´(x0), f´(x)=2х, K= f´(-1)=2•(-1)=-2
3. Найдём b. Так как искомая прямая проходит через точку (х0 y0 ) и х0= -1, а y0= f(x0)=(-1)²=1, то y0 = k х0 +b,
х0= -1, y0= 1, K=-2
1=-2•(-1)+b,
1=2+b,
b=1-2,
b=-1.
4. y=-2x-1 искомое уравнение
Ответ: y=-2x-1

№195 Найдите уравнение касательной к графику функции f(x)=х²,проходящей через его точку с абсциссой х0 ,  если

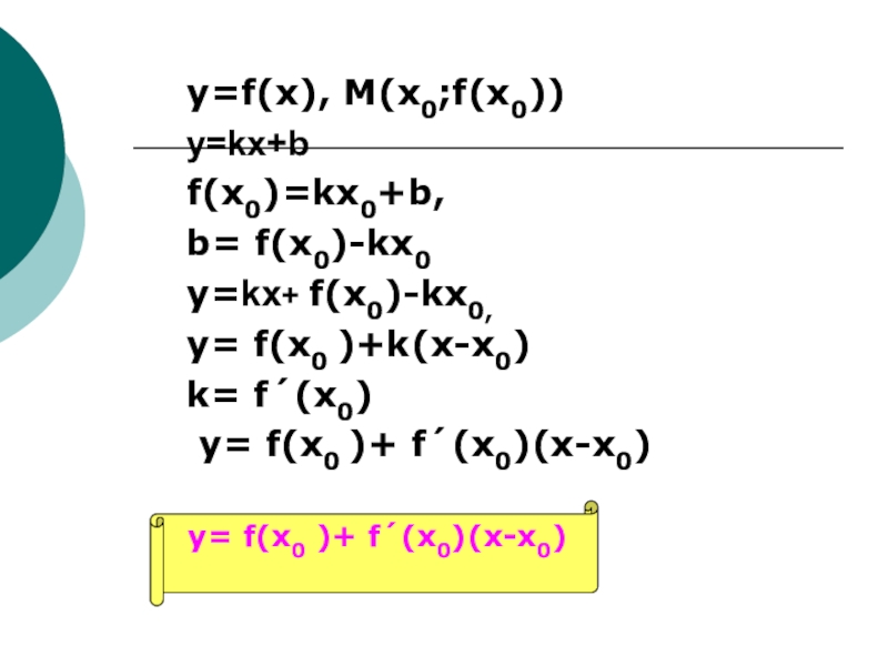
Слайд 6y=f(x), M(x0;f(x0))
y=kx+b
f(x0)=kx0+b,
b= f(x0)-kx0
y=kx+ f(x0)-kx0,
y= f(x0 )+k(x-x0)
k= f´(x0)
y= f(x0 )+ f´(x0)(x-x0)




y=

f(x0 )+ f´(x0)(x-x0)

y=f(x), M(x0;f(x0))y=kx+bf(x0)=kx0+b,b= f(x0)-kx0y=kx+ f(x0)-kx0,y= f(x0 )+k(x-x0)k= f´(x0) y= f(x0 )+ f´(x0)(x-x0)y= f(x0 )+ f´(x0)(x-x0)

Слайд 7Уравнение касательной к кривой y = f(x)
в заданной точке с абсциссой

x0 имеет вид:



где (x0;f (x0))-координаты точки касания,
а f´(x0) = k = tgϕ - угловой коэффициент
касательной.

y = f(x ) + f ' (x )(x - x )

0


0

0

Уравнение касательной к кривой y = f(x)в заданной точке с абсциссой x0 имеет вид:где (x0;f (x0))-координаты точки

Слайд 8Алгоритм нахождения уравнения касательной

1. Обозначить абсциссу точки касания
буквой x0

2.Вычислить f(x0)

3.Найти

f’(x) и вычислить f’(x0)

4.Подставить найденные числа: x0, f(x0) , f’(x0)
в уравнение касательной
y = f(x0)+f ‘(x0)(x-x0)

Алгоритм нахождения уравнения касательной1. Обозначить абсциссу точки касания буквой x02.Вычислить f(x0)3.Найти f’(x) и вычислить f’(x0)4.Подставить найденные числа:

Слайд 9№255 (а) Составить уравнение касательной к графику функции y = 3/x в

точке x0= 1


Решение.

1) x0 = 1

2) f(x0 ) = f(1) = 3/1 =3

3) f’(x) = -3/x² ; f’(x0 ) = f’(1) =
= -3/1² = -3

4) Подставим найденные три числа:
x0 = 1, f (x0) = 3,f ’(x0) = -3 в уравнение касательной.
Получим:
y = 3- 3(x-1) ; y = 6-3x.
Ответ: y = 6-3x

x

y

0

2

y = 6-3x

y = 3/x

На рисунке изображена гипербола y=3/x, построена прямая y = 6-3x
Чертёж подтверждает проведённые выкладки: действительно прямая
y = 6-3x
касается гиперболы в точке М(1;3)


1

м

3

№255 (а) Составить уравнение касательной к графику функции  y = 3/x в точке x0= 1 Решение.

Слайд 10экзамен
без подготовки

экзаменбез подготовки

Слайд 11домашнее задание

1 КАСАТЕЛЬНАЯ, ПРОВЕДЕННАЯ К ГРАФИКУ ФУНКЦИИ У=Х³-Х В ТОЧКЕ С

АБСЦИССОЙ Х=0, ПАРАЛЛЕЛЬНА ПРЯМОЙ:
1) У=7-Х 2) У=Х-7 3) У=2Х-7 4) У=√3*Х+7
2 ДЛЯ ФУНКЦИИ У=4Х-Х² КАСАТЕЛЬНАЯ, ПАРАЛЛЕЛЬНАЯ ОСИ АБСЦИСС, ПРОВЕДЕНА ЧЕРЕЗ ТОЧКУ КАСАНИЯ:
1) (0;0) 2) (4;0) 3) (2;4) 4) (-1;-5)
3 УРАВНЕНИЕ КАСАТЕЛЬНОЙ К ГРАФИКУ ФУНКЦИИ f(x)= 2х²-3х-1,
ПРОВЕДЕННОЙ В ТОЧКЕ С АБСЦИССОЙ Х0=1, ИМЕЕТ ВИД:
1)У=Х-3 2) У=Х-1 3) У=-2Х+3 4) 6У=-11Х-1
4. УРАВНЕНИЕ КАСАТЕЛЬНОЙ, ПРОВЕДЕННОЙ К ГРАФИКУ ФУНКЦИИ
f (х)= 3х²-2х+5 В ТОЧКЕ А(2;13):
1) У=76Х-502 2) У=10Х-7 3) У=10Х+33 4) У=76Х-139
5. НАЙТИ ТАНГЕНС УГЛА НАКЛОНА КАСАТЕЛЬНОЙ, ПРОВЕДЕННОЙ К ГРАФИКУ ФУНКЦИИ У= 3Х²-5Х В ТОЧКЕ С АБСЦИССОЙ Х0=2.
1) 0,83 2) 2 3)3 4) 7
домашнее задание1 КАСАТЕЛЬНАЯ, ПРОВЕДЕННАЯ К ГРАФИКУ ФУНКЦИИ У=Х³-Х В ТОЧКЕ С АБСЦИССОЙ Х=0, ПАРАЛЛЕЛЬНА ПРЯМОЙ:

Слайд 12желаю вам успехов в выполнении домашней работы

желаю вам успехов  в выполнении  домашней работы

Что такое shareslide.ru?

Это сайт презентаций, где можно хранить и обмениваться своими презентациями, докладами, проектами, шаблонами в формате PowerPoint с другими пользователями. Мы помогаем школьникам, студентам, учителям, преподавателям хранить и обмениваться учебными материалами.


Для правообладателей

Яндекс.Метрика

Обратная связь

Email: Нажмите что бы посмотреть