Презентация, доклад к уроку по алгебре Метод интервалов

РЕШИТЕ НЕРАВЕНСТВА:А) x2-7x+12>0 1) y= x2-7x+12 - квадратичная функция, график – квадратичная парабола,

Слайд 1"МАТЕМАТИКУ УЖЕ ЗАТЕМ УЧИТЬ НАДО, ЧТО ОНА УМ В ПОРЯДОК ПРИВОДИТ"

М.В.ЛОМОНОСОВ

Слайд 2РЕШИТЕ НЕРАВЕНСТВА:
А) x2-7x+12>0

1) y= x2-7x+12 - квадратичная функция,

график – квадратичная парабола,
ветви направлены вверх.
2) x2-7x+12=0
по т.Виета
3)
+ - +




Ответ:


РЕШИТЕ НЕРАВЕНСТВА:А) x2-7x+12>0 1) y= x2-7x+12 - квадратичная функция,

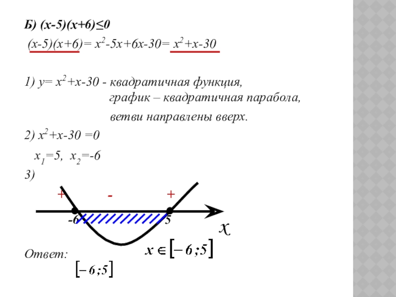
Слайд 3Б) (x-5)(x+6)≤0
(x-5)(x+6)= x2-5x+6x-30= x2+x-30

1) y= x2+x-30 - квадратичная функция,

график – квадратичная парабола,
ветви направлены вверх.
2) x2+x-30 =0
x1=5, x2=-6
3)
+ - +


Ответ:


Б) (x-5)(x+6)≤0 (x-5)(x+6)= x2-5x+6x-30= x2+x-30 1) y= x2+x-30 - квадратичная функция,

Слайд 4Метод интервалов

Метод интервалов

Слайд 5В) 5(х-2)(х-3)(х-4)>0

1) 5(х-2)(х-3)(х-4)=0

x-2=0 ∨ x-3=0

∨ x-4=0
x=2 ∨ x=3 ∨ x=4
2)



3)




4)
Ответ:





+

-

+

-

-

-

-

+

-

+

+

+

+

+

-

-

В) 5(х-2)(х-3)(х-4)>0  1) 5(х-2)(х-3)(х-4)=0    x-2=0 ∨ x-3=0 ∨ x-4=0

Слайд 6АЛГОРИТМ РЕШЕНИЯ НЕРАВЕНСТВ МЕТОДОМ ИНТЕРВАЛОВ
Пусть требуется решить неравенство
а(х - х1) (х

- х2)(х – х3)…(x - xn) < 0, где х1 < х2 < х3 < … < xn

1. Найти корни уравнения
а(х - х1) (х - х2)(х – х3)…(x - xn) = 0
Отметить на числовой прямой корни х1 , х2 , х3 ,… , xn
Определить знак выражения
а(х - х1) (х - х2)(х – х3)…(x - xn)
на каждом из получившихся промежутков.
4. Записать ответ, выбрав промежутки с соответствующим знаку неравенства знаком .
АЛГОРИТМ РЕШЕНИЯ НЕРАВЕНСТВ  МЕТОДОМ ИНТЕРВАЛОВПусть требуется решить неравенствоа(х - х1) (х - х2)(х – х3)…(x -

Слайд 7
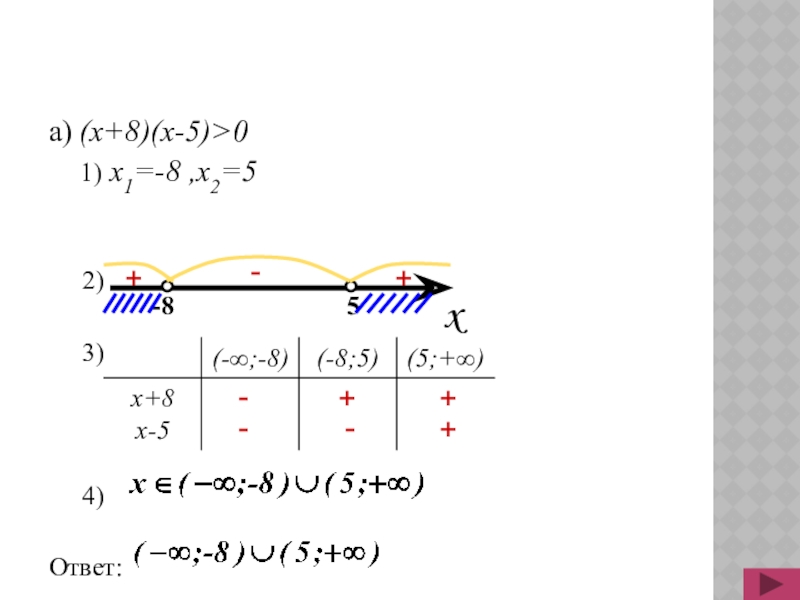
a) (x+8)(x-5)>0
1) x1=-8 ,x2=5


2)

3)



4)

Ответ:




-

-

+

-

+

+

+

-

+


a) (x+8)(x-5)>0  1) x1=-8 ,x2=5   2)   3)   4)Ответ:--+-+++-+

Слайд 8
г)
1)

2)

3)




4)

Ответ:




-

-

+

-

+

+

+

-

+

г)  1)  2)   3)   4)

Что такое shareslide.ru?

Это сайт презентаций, где можно хранить и обмениваться своими презентациями, докладами, проектами, шаблонами в формате PowerPoint с другими пользователями. Мы помогаем школьникам, студентам, учителям, преподавателям хранить и обмениваться учебными материалами.


Для правообладателей

Яндекс.Метрика

Обратная связь

Email: Нажмите что бы посмотреть