Презентация, доклад к уроку математики в 10 классе по теме Логарифмические уравнения

Содержание

Цель урока:Формирование знаний по теме «Логарифмические уравнения»

Слайд 1Решение логарифмических

уравнений
Решение логарифмических         уравнений

Слайд 2Цель урока:
Формирование знаний по теме
«Логарифмические уравнения»

Цель урока:Формирование знаний по теме «Логарифмические уравнения»

Слайд 3Задачи урока:
Ввести понятие логарифмического уравнения.
Закрепить определение логарифма, свойства логарифма.
Рассмотреть и систематизировать

методы решения логарифмических уравнений.
Сформировать умения применять теоретические знания при решении уравнений.

Задачи урока:Ввести понятие логарифмического уравнения.Закрепить определение логарифма, свойства логарифма.Рассмотреть и систематизировать методы решения логарифмических уравнений. Сформировать умения

Слайд 4loga b=Х

ах =b



loga b=Х  ах =b

Слайд 5Основное логарифмическое тождество:

Основное логарифмическое тождество:

Слайд 7Свойства логарифмов:
a>0,b>0,c>0, c≠1,n≠1

Свойства логарифмов:	a>0,b>0,c>0, c≠1,n≠1

Слайд 8Перепишите равенства в виде логарифмических равенств:

Ответ :




Перепишите равенства в виде логарифмических равенств:Ответ :

Слайд 9Запишите числа в виде логарифмов с основанием 2:
а) 4 =
б)

- 2 =
в) 0 =
г) 1 =

Ответ:


Запишите числа в виде логарифмов с основанием 2:а) 4 = б) - 2 =в) 0 =г) 1

Слайд 10
Вычислите:
Ответ: 2

Вычислите:Ответ: 2

Слайд 11Определение:
Уравнение, содержащее переменную под знаком логарифма, называется логарифмическим

,
Определение: Уравнение, содержащее переменную под знаком логарифма, называется логарифмическим     ,

Слайд 12Основные методы решения логарифмических уравнений:


Основные методы решения логарифмических уравнений:

Слайд 13
Методы решения логарифмических уравнений:
с помощью
определения
логарифма
логарифмирования
потенцирования
введение новой
переменной
функционально-
графический
приведение
к

одному
основанию

вынесение
общего
множителя

Методы решения логарифмических уравнений:с помощью определения логарифмалогарифмированияпотенцированиявведение новой переменнойфункционально-графическийприведение к одному основаниювынесение общего множителя

Слайд 14






1. По определению логарифма:

1. По определению логарифма:

Слайд 15




Пример:


Ответ: 16













Слайд 16



Проверка:



Ответ: 4









Пример :

Проверка:Ответ: 4Пример :

Слайд 17Ответ: х=2

Ответ: х=2

Слайд 18





Ответ: х=1

Ответ: х=1

Слайд 19





Ответ: х=3

Ответ: х=3

Слайд 20




Ответ: х=125


Ответ: х=125

Слайд 21




Ответ: х=2


Ответ: х=2

Слайд 22





Ответ: х=76


Ответ: х=76

Слайд 23Решите логарифмические уравнения:

Решите логарифмические уравнения:

Слайд 24 Стр.105, задача 1, стр. 106, задача 2, №337(1,3)

Стр.105, задача 1, стр. 106, задача 2, №337(1,3)

Слайд 25 2. Метод потенцирования:

Под потенцированием понимается переход от равенства, содержащего логарифмы, к равенству, не содержащему их: если , loga f(х) = loga g(х),
то f(х) = g(х), f(х)>0, g(х)>0, а > 0, а≠ 1

Метод потенцирования применяется в том случае, если все логарифмы, входящие в уравнение, имеют одинаковое основание

2. Метод потенцирования:     Под потенцированием понимается

Слайд 26





Пример:




Проверка:










Ответ: 1




- верно

- не верно

переходим от равенства, содержащего логарифмы, к равенству,
не содержащему их

Пример:

Слайд 27 Работа в парах:

Работа в парах:

Слайд 28 Работа в парах:
Ответ: корней нет

Работа в парах: Ответ: корней нет

Слайд 29Стр.106, задача 3, стр. 106, задача 4

Стр.106, задача 3, стр. 106, задача 4

Слайд 30№340(а)

№340(а)

Слайд 31Решите уравнения потенцированием: (по вариантам)
а) log2 (3x – 6) = log2 (2x –

3);

б) log0,5 (7x – 9) = log0,5 (x – 3);

Решите уравнения потенцированием: (по вариантам)а) log2 (3x – 6) = log2 (2x – 3);б) log0,5 (7x – 9) =

Слайд 32Метод потенцирования:
Признак:
уравнение должно
быть представлено в виде
равенства двух логарифмов
по

одному основанию


1. Пропотенцировать обе части уравнения по основанию равному основанию логарифма;
2. Перейти к равенству подлогарифмических выражений, применив свойство логарифма;
3. Решить уравнение и проверить полученные корни;
4. Записать удовлетворяющие корни в ответ.






















Метод потенцирования:Признак: уравнение должно быть представлено в виде равенства двух логарифмовпо одному основанию 1. Пропотенцировать обе части

Слайд 333. Метод вынесения общего множителя:

3. Метод вынесения общего множителя:

Слайд 34 Стр. 106, задача 5

Стр. 106, задача 5

Слайд 35

Физминутка для глаз

Физминутка для глаз

Слайд 364. Метод введения новой переменной:





Пример:














Ответ:




ОДЗ:

Пусть


тогда




Значит,


или








4. Метод введения новой переменной:Пример:

Слайд 37 Стр. 107, задача 6

Стр. 107, задача 6

Слайд 38Решите уравнения:


Решите уравнения:

Слайд 39Метод введения новой переменной:
Признак:
Все логарифмы
в уравнении могут быть
сведены к

одному и тому же
логарифму, содержащему
переменную

1. Определить ОДЗ уравнения (подлогарифмические выражения положительны);
2. Произвести замену переменной;
3. Решить полученное уравнение;
4. Составить простейшие логарифмические уравнения, возвращаясь к первоначальной переменной;
5. Проверить полученные корни по ОДЗ;
6. Записать удовлетворяющие ОДЗ корни в ответ.

Метод введения новой переменной:Признак: Все логарифмыв уравнении могут быть сведены к одному и тому желогарифму, содержащемупеременную1. Определить

Слайд 40

5. Метод логарифмирования обеих частей уравнения:

5. Метод логарифмирования обеих частей уравнения:

Слайд 41Метод логарифмирования:
Признак:
переменная
содержится и в основании
степени, и в показателе
степени

под знаком
логарифма

Определить ОДЗ уравнения (подлогарифмические выражения положительны);
Прологарифмировать обе части уравнения по основанию равному основанию логарифма в показателе степени;
Вынести показатель степени за знак логарифма, пользуясь свойством логарифма;
Решить полученное уравнение, пользуясь методом замены переменной.

Xlgx+2 = 1000

Метод логарифмирования:Признак: переменная содержится и в основаниистепени, и в показателе степени под знаком логарифмаОпределить ОДЗ уравнения (подлогарифмические

Слайд 42

Xlgx+2 = 1000
1)ОДЗ: Х>0
2) Т. к. обе части уравнения положительны, то прологарифмируем обе части уравнения по основанию 10:
lgxlgx+2 = lg1000



Xlgx+2 = 10001)ОДЗ:

Слайд 43

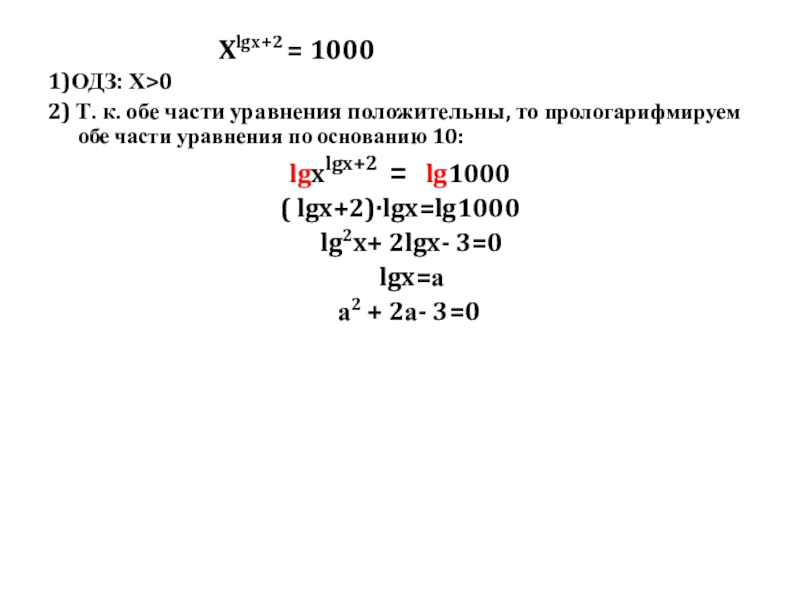
Xlgx+2 = 1000
1)ОДЗ: Х>0
2) Т. к. обе части уравнения положительны, то прологарифмируем обе части уравнения по основанию 10:
lgxlgx+2 = lg1000
( lgx+2)·lgx=lg1000
lg2x+ 2lgx- 3=0
lgx=а
а2 + 2а- 3=0



Xlgx+2 = 10001)ОДЗ:

Слайд 44

Xlgx+2 = 1000
1)ОДЗ: Х>0
2) Т. к. обе части уравнения положительны, то прологарифмируем обе части уравнения по основанию 10:
lgxlgx+2 = lg1000
( lgx+2)·lgx=lg1000
lg2x+ 2lgx- 3=0
lgx=а
а2 + 2а- 3=0
а=- 3 а=1.
lgx=1,
x=10
lgx=- 3,
x=10-3=0,001
Ответ: 0,001; 10.



Xlgx+2 = 10001)ОДЗ:

Слайд 45
Физминутка для глаз

Физминутка для глаз

Слайд 46

6. Метод приведения логарифмов к одному и тому же основанию:

6. Метод приведения логарифмов к одному и тому же основанию:

Слайд 47

7. Функционально-графический метод:

7. Функционально-графический метод:

Слайд 48Решите уравнение:
x
y
0
1
1
- 1



Ответ: х = 1

Решите уравнение:xy011- 1 Ответ: х = 1

Слайд 49Самостоятельно:
Решите уравнение:
Ответ: х = 1


Самостоятельно:Решите уравнение:Ответ: х = 1

Слайд 50Решите графически уравнения:

а) lg x = 1 – x;

б) log1/3 x

= x – 4;

в) log2 x = 3 – x.

Решите графически уравнения:а) lg x = 1 – x;б) log1/3 x = x – 4;в) log2 x

Слайд 52а) lg x = 1 – x
Ответ: х = 1
y =

lg x

y = 1 - x

а) lg x = 1 – xОтвет: х = 1y = lg xy = 1 - x

Слайд 53б) log1/3 x = x – 4
Ответ: х = 3
y =

log1/3 x

y = x - 4

б) log1/3 x = x – 4Ответ: х = 3y = log1/3 xy = x - 4

Слайд 54в) log2 x = 3 – x
Ответ: х = 2
y =

3 – x

y = log2 x

в) log2 x = 3 – xОтвет: х = 2y = 3 – xy = log2 x

Слайд 55Этапы решения уравнения:
1. Найти область допустимых значений (ОДЗ) переменной
2. Решить уравнение,

выбрав метод решения

3. Проверить найденные корни непосредственной подстановкой в исходное уравнение или выяснить, удовлетворяют ли они условиям ОДЗ

Этапы решения уравнения:1. Найти область допустимых значений (ОДЗ) переменной2. Решить уравнение, выбрав метод решения3. Проверить найденные корни

Слайд 56Рефлексия:

Какую цель ставили перед собой на уроке?
Cмогли ли её достичь?
Какой метод

вам больше понравился?
Оцените свою деятельность на уроке.
Рефлексия:Какую цель ставили перед собой на уроке?Cмогли ли её достичь?Какой метод вам больше понравился?Оцените свою деятельность на

Слайд 57Итог урока:
1. Мне все понятно, у меня все получается!

2. У меня

еще есть ошибки, но я стараюсь!

3. Я ничего не понимаю,
у меня ничего не получается!
Итог урока: 1. Мне все понятно, у меня все получается!2. У меня еще есть ошибки, но я

Слайд 58Домашнее задание:
№327(1,2), №333(2,4),
№337(2,4), №340(2)

Домашнее задание: №327(1,2), №333(2,4),№337(2,4), №340(2)

Слайд 591. Алимов Ш.А., Алгебра и начала математического анализа, Москва, Просвешение ,

2017
2.https://nsportal.ru/shkola/algebra/library/2012/11/30/prezentatsiya-svoystva-logarifmov
3.Мордкович А.Г. Алгебра и начала анализа. 10 – 11 кл.:
Учебн. для общеобразоват. учреждений. – 3-е изд. – М.:Мнемозина, 2015.
4.Алгебра и начала анализа. 10 – 11 кл.: Задачник для общеобразоват. учреждений/А.Г.Мордкович, 3-е изд., испр. – М.:Мнемозина, 2015.

1. Алимов Ш.А., Алгебра и начала математического анализа, Москва, Просвешение , 20172.https://nsportal.ru/shkola/algebra/library/2012/11/30/prezentatsiya-svoystva-logarifmov3.Мордкович А.Г. Алгебра и начала анализа.

Что такое shareslide.ru?

Это сайт презентаций, где можно хранить и обмениваться своими презентациями, докладами, проектами, шаблонами в формате PowerPoint с другими пользователями. Мы помогаем школьникам, студентам, учителям, преподавателям хранить и обмениваться учебными материалами.


Для правообладателей

Яндекс.Метрика

Обратная связь

Email: Нажмите что бы посмотреть