Презентация, доклад к уроку алгебры на тему Случайные события (9 класс)

Содержание

Теория вероятностей – это раздел математики, который занимается изучением математических моделей случайных событий, решением задач на нахождение вероятностей одних событий по вероятностям других, исследованием закономерностей в массовых случайных явлениях, прогнозированием их протекания и т.п.

Слайд 1Случайные события

Основные вопросы:
Понятие «теория вероятностей»
Классификация событий
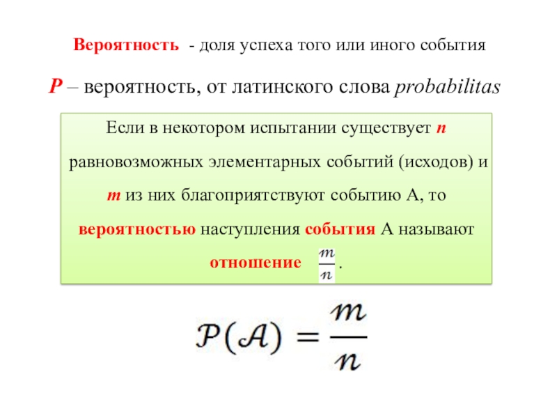
Вероятность события
Решение задач
Учитель математики: Денисова Ю.А.
СПб

ГКУЗ «Детский санаторий «Берёзка»
Случайные событияОсновные вопросы:Понятие «теория вероятностей»Классификация событийВероятность событияРешение задачУчитель математики: Денисова Ю.А.СПб ГКУЗ «Детский санаторий «Берёзка»

Слайд 2Теория вероятностей – это раздел математики, который занимается изучением математических моделей

случайных событий, решением задач на нахождение вероятностей одних событий по вероятностям других, исследованием закономерностей в массовых случайных явлениях, прогнозированием их протекания и т.п.
Теория вероятностей – это раздел математики, который занимается изучением математических моделей случайных событий, решением задач на нахождение

Слайд 3Методы теории вероятностей широко применяются в различных отраслях естествознания и техники:

в теории надежности,
 теории массового обслуживания,
 теоретической физике,
 геодезии,
 астрономии,
 теории стрельбы,
 теории ошибок наблюдений,
 теории автоматического управления,
 общей теории связи и во многих других теоретических и прикладных науках.
Теория вероятностей служит также для обоснования математической и прикладной статистики, которая в свою очередь используется при планировании и организации производства, при анализе технологических процессов, предупредительном и приемочном контроле качества продукции и для многих других целей.
Методы теории вероятностей широко применяются в различных отраслях естествознания и техники: в теории надежности, теории массового обслуживания,

Слайд 4События
Случайное событие - это событие, которое в одних и тех же

условиях может произойти, а может и не произойти.

Невозможное событие - это событие, которое в данных условиях произойти не может.

Достоверное событие - это событие, которое в данных условиях обязательно произойдёт.

СобытияСлучайное событие - это событие, которое в одних и тех же условиях может произойти, а может и

Слайд 5В корзине лежало 3 красных и 3 жёлтых яблока. Наугад вынимают

одно яблоко. Среди следующих событий укажите случайные, достоверные, невозможные события.

А: Вынуто красное яблоко

В: Вынуто жёлтое яблоко

С: Вынуто зелёное яблоко

D: Вынуто яблоко

СЛУЧАЙНЫЕ

НЕВОЗМОЖНОЕ

ДОСТОВЕРНОЕ

В корзине лежало 3 красных и 3 жёлтых яблока. Наугад вынимают одно яблоко. Среди следующих событий укажите

Слайд 6Три господина, придя в ресторан, сдали в гардероб свои шляпы.
Расходились

они по домам последними, притом в полной темноте,
поэтому разобрали свои шляпы наугад . Какие из следующих событий случайные, невозможные, достоверные?

А: «каждый надел свою шляпу».

В: «все надели чужие шляпы».

С: «двое надели чужие шляпы, а один - свою».

D: «двое надели свои шляпы, а один - чужую».

ОТВЕТ: события А,В,С – случайные,
событие D - невозможное

Три господина, придя в ресторан, сдали в гардероб свои шляпы. Расходились они по домам последними, притом в

Слайд 7События
Совместные события – это события, которые в данных условиях могут происходить

одновременно.

Несовместные события – это события, которые в данных условиях не могут происходить одновременно

Равновозможные события – это события, в наступлении одного из которых нет какого-либо преимущества.

Элементарные события (исходы) – это попарно несовместные события, одно из которых обязательно происходит в результате испытания

СобытияСовместные события – это события, которые в данных условиях могут происходить одновременно.Несовместные события – это события, которые

Слайд 10Вероятность события
Измерение степени достоверности наступления какого-либо события?
Блез Паскаль (1623-1662)
Пьер Ферма (1601-1665)

Вероятность событияИзмерение степени достоверности наступления какого-либо события?Блез Паскаль (1623-1662)Пьер Ферма (1601-1665)

Слайд 11Вероятность - доля успеха того или иного события
Р – вероятность, от

латинского слова probabilitas
Вероятность - доля успеха того или иного событияР – вероятность, от латинского слова probabilitas

Слайд 12Правило произведения. Если существует n вариантов выбора первого элемента и для

каждого из них есть m вариантов выбора второго элемента, то существует n·m различных пар с выбранным первым и вторым элементами.

Задача. Брошены две игральные кости: одна белого, другая красного цвета. Какова вероятность того, что: 1) на красной кости выпадет 6 очков, а на белой нечётное число очков; 2) на одной кости выпадет 6 очков, а на другой нечётное число очков;
3) сумма очков, выпавшая на двух костях, равна 5?

Правило произведения. Если существует n вариантов выбора первого элемента и для каждого из них есть m вариантов

Слайд 13Правило произведения. Если существует n вариантов выбора первого элемента и для

каждого из них есть m вариантов выбора второго элемента, то существует n·m различных пар с выбранным первым и вторым элементами.

Задача. Брошены две игральные кости: одна белого, другая красного цвета. Какова вероятность того, что: 1) на красной кости выпадет 6 очков, а на белой нечётное число очков; 2) на одной кости выпадет 6 очков, а на другой нечётное число очков;
3) сумма очков, выпавшая на двух костях, равна 5?

Правило произведения. Если существует n вариантов выбора первого элемента и для каждого из них есть m вариантов

Слайд 14Правило произведения. Если существует n вариантов выбора первого элемента и для

каждого из них есть m вариантов выбора второго элемента, то существует n·m различных пар с выбранным первым и вторым элементами.

Задача. Брошены две игральные кости: одна белого, другая красного цвета. Какова вероятность того, что: 1) на красной кости выпадет 6 очков, а на белой нечётное число очков; 2) на одной кости выпадет 6 очков, а на другой нечётное число очков;
3) сумма очков, выпавшая на двух костях, равна 5?

Правило произведения. Если существует n вариантов выбора первого элемента и для каждого из них есть m вариантов

Слайд 15Правило произведения. Если существует n вариантов выбора первого элемента и для

каждого из них есть m вариантов выбора второго элемента, то существует n·m различных пар с выбранным первым и вторым элементами.

Задача. Брошены две игральные кости: одна белого, другая красного цвета. Какова вероятность того, что: 1) на красной кости выпадет 6 очков, а на белой нечётное число очков; 2) на одной кости выпадет 6 очков, а на другой нечётное число очков;
3) сумма очков, выпавшая на двух костях, равна 5?

Правило произведения. Если существует n вариантов выбора первого элемента и для каждого из них есть m вариантов

Слайд 16Задача. В ящике имеется три одинаковых по размеру кубика: два чёрных

и один белый. Вытаскивая кубики наугад один за другим, их ставят последовательно на стол. Какова вероятность того, что сначала будут вынуты два чёрных кубика, а последним – белый?

исходы

1

2

1

2

2

1

1

2

1

2

ЧЧБ

ЧБЧ

ЧЧБ

ЧБЧ

БЧЧ

БЧЧ

Задача. В ящике имеется три одинаковых по размеру кубика: два чёрных и один белый. Вытаскивая кубики наугад

Что такое shareslide.ru?

Это сайт презентаций, где можно хранить и обмениваться своими презентациями, докладами, проектами, шаблонами в формате PowerPoint с другими пользователями. Мы помогаем школьникам, студентам, учителям, преподавателям хранить и обмениваться учебными материалами.


Для правообладателей

Яндекс.Метрика

Обратная связь

Email: Нажмите что бы посмотреть