Презентация, доклад к уроку алгебры 8 класс по теме Функция у = √х, ее свойства и график

Цели:

Слайд 18 класс алгебра

8 класс алгебра

Слайд 2Цели:

Цели:

Слайд 3Внимание!
Независимая переменная х имеет степень не выше первой.
Свойства!
График у = kx

+ b – прямая.
Свойства зависят от коэффициента k (определяет наклон графика, при k = 0 прямая параллельна оси абсцисс или совпадает).
Внимание!Независимая переменная х имеет степень не выше первой.Свойства!График у = kx + b – прямая. Свойства зависят

Слайд 5у = х²
(0; 0), (1; 1), (2; 4), (3; 9 ),

(-1; 1 ), (-2; 4), (-3; 9).

Вспомним!

1. Область определения функции (-∞; +∞).

2. у=0 при х=0; у>0 при х є (-∞;0) U (0; +∞).

3. Функция убывает на промежутке(-∞;0),
и возрастает на промежутке (0; +∞).

4. унаим. = 0 при х=0;
унаиб. – не существует.

5. у = х2 - непрерывная функция.
(график функции – это сплошная линия).

Свойства функции

у = х²(0; 0), (1; 1), (2; 4), (3; 9 ),     (-1; 1

Слайд 6у = -х²
у = - х²,
Рассмотрим функцию
Вспомним!
(0;

0), (1; -1), (2; -4), (3; -9)
(-1; -1 ), (-2; -4), (-3; -9).

-1

-4

-9

1. Область определения функции (-∞; +∞).

2. у=0 при х=0; у<0 при х є (-∞;0) U (0; +∞).

3. Функция возрастает на промежутке (-∞;0),
и убывает на промежутке (0; +∞).

4. унаиб.. = 0 при х=0;
унаим– не существует.

5. у = -х2 - непрерывная функция.
(график функции – это сплошная линия).

Свойства функции

у = -х²у = - х²,  Рассмотрим функциюВспомним! (0; 0), (1; -1), (2; -4), (3; -9)

Слайд 7 Рассмотрим функцию
Вспомним!
1. Область определения функции (-∞; +∞).
2. у=0

при х=0; у<0 при х є (-∞;0) U (0; +∞).

3. Функция возрастает на промежутке (-∞;0),
и убывает на промежутке (0; +∞).

4. унаиб.. = 0 при х=0;
унаим– не существует.

5. f(x) - непрерывная функция.
(график функции – это сплошная линия).

Свойства функции

Рассмотрим функциюВспомним! 1. Область определения функции (-∞; +∞).2. у=0 при х=0; у

Слайд 8 Рассмотрим функцию
(0; 0), (1; 1), (4; 2), (6,25; 2,5),

(9; 3 ).
Рассмотрим функцию(0; 0), (1; 1), (4; 2), (6,25; 2,5), (9; 3 ).

Слайд 9 Рассмотрим свойства функции
Свойство 1.
Область определения функции – луч

[0; +∞).

Свойство 2.
у=0 при х=0; у>0 при х>0.

Свойство 3.
Функция возрастает на луче [0; +∞).

Свойство 4.
унаим. = 0 при х=0; унаиб. – не существует.

Рассмотрим свойства функцииСвойство 1. Область определения функции – луч [0; +∞).Свойство 2. у=0 при х=0;

Слайд 102. Построим график функции
у = 6 - х
у

= 6 – х

6

4

3. Графики функций пересекаются в
единственной точке А(4;2).

Ответ: (4;2).

А

2. Построим график функции у = 6 - х у = 6 – х 643. Графики функций

Слайд 11Задания из задачника:
№ 13.2,
№ 13.6,
----------
№ 13.5

Задания из задачника:№ 13.2,№ 13.6,---------- № 13.5

Слайд 12Домашнее задание:
§ 13 – учить,
№ 13.1,
№ 13.3,
№ 13.4

Домашнее задание:§ 13 – учить,№ 13.1,№ 13.3,№ 13.4

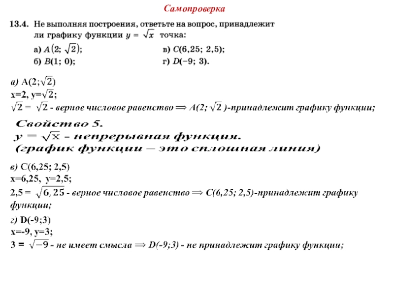
Слайд 13а)
б)
в)
[0; 4]
унаиб. = 2, при х=4;
унаим.

= 0, при х=0.

г)

у=1

график функции:
выше прямой у=1 при х>1;
ниже прямой у=1 при х<1.

Самопроверка

а) б) в) [0; 4]унаиб. = 2, при х=4;  унаим. = 0, при х=0.г) у=1график функции:

Слайд 14(0; 0), (1; -1), (4; -2), (6,25; -2,5), (9; -3 ).


-3

-1

-2,5

6,25

Самопроверка

(0; 0), (1; -1), (4; -2), (6,25; -2,5), (9; -3 ). -3 -1 -2,56,25Самопроверка

Слайд 15-3
-1
-2,5
6,25
а)
б)
в)
г)
график функции:
выше прямой у=-2

при х<4;
ниже прямой у=-2 при х>4.

2

у = - 2

Самопроверка

-3 -1 -2,56,25а) б) в) г) график функции: выше прямой у=-2 при х4.2у = - 2Самопроверка

Слайд 16Самопроверка

Самопроверка

Что такое shareslide.ru?

Это сайт презентаций, где можно хранить и обмениваться своими презентациями, докладами, проектами, шаблонами в формате PowerPoint с другими пользователями. Мы помогаем школьникам, студентам, учителям, преподавателям хранить и обмениваться учебными материалами.


Для правообладателей

Яндекс.Метрика

Обратная связь

Email: Нажмите что бы посмотреть