Презентация, доклад к уроку 7 класс Разложение на множители

Содержание

ЦЕЛИ УРОКАСистематизирование знаний и формирование умений учащихся по теме «Разложение многочлена на множители»

Слайд 1Разложение многочлена на множители с помощью комбинаций различных приемов
Три пути ведут

к знанию:
путь размышления - это путь
самый благородный, путь
подражания – это путьсамый
лёгкий и путь опыта – это
путь самый горький.
Конфуций.

Разложение многочлена на множители  с помощью комбинаций различных приемовТри пути ведут к знанию:путь размышления - это

Слайд 2 ЦЕЛИ УРОКА
Систематизирование знаний и формирование

умений учащихся по теме «Разложение многочлена на множители»

ЦЕЛИ УРОКАСистематизирование знаний и формирование умений учащихся по теме «Разложение многочлена

Слайд 3 ЗАДАЧИ УРОКА
- обучающие сформировать умения использования

комбинации различных приемов при разложении многочлена на множители, выбирать рациональные способы выполнения работы.
-развивающие развивать навыки контроля и самоконтроля, коммуникативные навыки.
-воспитательные воспитывать настойчивость для достижения конечного результата, формировать умение слушать и корректно оценивать ответы одноклассников.

ЗАДАЧИ УРОКА- обучающие сформировать умения использования комбинации различных приемов при разложении многочлена

Слайд 4 ОЦЕНОЧНЫЕ ЛИСТЫ

ОЦЕНОЧНЫЕ ЛИСТЫ

Слайд 6 ДОМИНО
З
А
И
Я
С

ДОМИНОЗ А И Я С

Слайд 7Представление многочлена в виде суммы двух или нескольких многочленов

Представление многочлена в

виде произведения двух или нескольких одночленов

Представление многочлена в виде произведения двух или нескольких многочленов

РАЗЛОЖЕНИЕ МНОГОЧЛЕНА НА МНОЖИТЕЛИ - ЭТО

Оценка -2 балла

Представление многочлена в виде суммы двух или нескольких многочленовПредставление многочлена в виде произведения двух или нескольких одночленовПредставление

Слайд 8 Завершите утверждение:
Представление многочлена в виде

произведения одночлена и многочлена называется ……………

Оценка -2 балла

вынесением общего множителя за скобки

Завершите утверждение:Представление многочлена в виде произведения одночлена и многочлена называется ……………Оценка

Слайд 9ЧТОБЫ РАЗЛОЖИТЬ МНОГОЧЛЕН НА МНОЖИТЕЛИ СПОСОБОМ ГРУППИРОВКИ,НУЖНО
1
2
3
Вынести в каждой группе общий

множитель(в виде многочлена) за скобки.

Сгруппировать его члены так, чтобы слагаемые в каждой группе имели общий множитель

Вынести в каждой группе общий множитель в виде одночлена за скобки

Оценка -2 балла

ЧТОБЫ РАЗЛОЖИТЬ МНОГОЧЛЕН НА МНОЖИТЕЛИ СПОСОБОМ ГРУППИРОВКИ,НУЖНО123Вынести в каждой группе общий множитель(в виде многочлена) за скобки.Сгруппировать его

Слайд 10 Отметить знаком плюс «+» верные выражения:

а) а² + в² - 2ав =(а – в)²

б) m² + 2nm - n² = (m – n)²

в) 2pt - p² - t² = (p – t)²

г) 2cd + c² + d² = (c + d)²

+

+

Оценка - 4 балла

Отметить знаком плюс «+» верные выражения:

Слайд 1120x3y3+4x2y
4a2-5a+9
2bx-3ay-6by+ax
a4-b8
9x2+y4
27b3+a6
a2+ab-5a-5b
b(a+5)-c(a+5)
Вынесение общего множителя за скобки
Формула сокращенного умножения
Не раскладывается на множители
Способ группировки

20x3y3+4x2y4a2-5a+92bx-3ay-6by+axa4-b89x2+y427b3+a6a2+ab-5a-5bb(a+5)-c(a+5)Вынесение общего множителя за скобкиФормула сокращенного умноженияНе раскладывается на множителиСпособ группировки

Слайд 1215a3b+3a2b3
9x2+5x+4
2an-5bm-10bm+am
x2+6x+9
4a4+25b2
49m4-25n2
3a2+3ab-7a-7b
2y(x-5)+x(x-5)
Вынесение общего множителя за скобки
Формула сокращенного умножения
Не раскладывается на множители
Способ группировки

15a3b+3a2b39x2+5x+42an-5bm-10bm+amx2+6x+94a4+25b249m4-25n23a2+3ab-7a-7b2y(x-5)+x(x-5)Вынесение общего множителя за скобкиФормула сокращенного умноженияНе раскладывается на множителиСпособ группировки

Слайд 13ВЫНЕСЕНИЕ ОБЩЕГО МНОЖИТЕЛЯ
Из каждого слагаемого, входящего в многочлен, выносится некоторый одночлен,

входящий в качестве множителя во все слагаемые.Таким общим множителем может быть не только одночлен, но и многочлен

ГРУППИРОВКА
Бывает, что члены многочлена не имеют общего множителя, но после заключения нескольких членов в скобки (на основе переместительного и сочетательного законов сложения) удается выделить общий множитель, являющийся многочленом.

ПРИМЕНЕНИЕ ФОРМУЛ СОКРАЩЕННОГО УМНОЖЕНИЯ
Здесь группа из двух, трех(или более) слагаемых, которая обращает выражение, входящее в одну из формул сокращенного умножения, заменяется произведением многочленов

ВЫНЕСЕНИЕ ОБЩЕГО МНОЖИТЕЛЯИз каждого слагаемого, входящего в многочлен, выносится некоторый одночлен, входящий в качестве множителя во все

Слайд 16 МАТЕМАТИЧЕСКАЯ

ЭСТАФЕТА
МАТЕМАТИЧЕСКАЯ

Слайд 17РАЗЛОЖИТЬ НА МНОЖИТЕЛИ

РАЗЛОЖИТЬ НА МНОЖИТЕЛИ

Слайд 18Ответы эстафеты
Оценка 8 баллов

Ответы эстафетыОценка 8 баллов

Слайд 19План последовательности применения методов разложения на множите
Разложите многочлен на множители и

укажите, какие приемы использовались при этом.

Пример 1. 36а6b3-96a4b4+64a2b5=4a2b3(9a4-24a2b+16b2)= 4a2b3(3a2-4b)2

Комбинировали два приема:
- вынесение общего множителя за скобки;
- Использование формул сокращенного умножения.
План последовательности применения методов разложения на множитеРазложите многочлен на множители и укажите, какие приемы использовались при этом.Пример

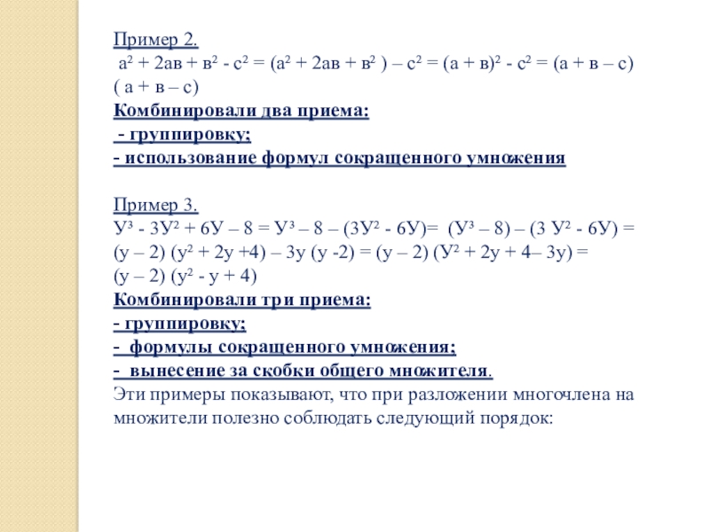
Слайд 20Пример 2.
а² + 2ав + в² -

с² = (а² + 2ав + в² ) – с² = (а + в)² - с² = (а + в – с) ( а + в – с)
Комбинировали два приема:
- группировку;
- использование формул сокращенного умножения

Пример 3.
У³ - 3У² + 6У – 8 = У³ – 8 – (3У² - 6У)= (У³ – 8) – (3 У² - 6У) =
(у – 2) (у² + 2у +4) – 3у (у -2) = (у – 2) (У² + 2у + 4– 3у) =
(у – 2) (у² - у + 4)
Комбинировали три приема:
- группировку;
- формулы сокращенного умножения;
- вынесение за скобки общего множителя.
Эти примеры показывают, что при разложении многочлена на множители полезно соблюдать следующий порядок:
Пример 2.    а² + 2ав + в² - с² = (а² + 2ав +

Слайд 21Пример 4. n³ + 3n² + 2n.
Решение: n³ + 3n² +

2n = n(n² + 3n +2) = n(n² + 2n +n +2) =
= n((n² + 2n) +(n +2)) = n(n(n + 2) +(n +2))= n (n + 2)(n +1)

Комбинировали три приема:
вынесение за скобки общего множителя;
предварительное преобразование;
группировку.

Еще один прием разложения –
ПРЕДВАРИТЕЛЬНОЕ ПРЕОБРАЗОВАНИЕ:
Пример 4. n³ + 3n² + 2n.	Решение: n³ + 3n² + 2n = n(n² + 3n +2)

Слайд 221.Вынести общий множитель за скобку(если оно есть).
2. Попробовать разложить многочлен на

множители по формулам сокращенного умножения.
3. Попытаться применить способ группировки(если предыдущие способы не привели к цели.

Предварительное преобразование
Некоторый член многочлена раскладывается на необходимые слагаемые или дополняется путем прибавления к нему некоторого слагаемого. В последнем случае, чтобы многочлен не изменился, от него отнимается такое же слагаемое.

Оценка – 4 балла.

1.Вынести общий множитель за скобку(если оно есть).2. Попробовать разложить многочлен на множители по формулам сокращенного умножения.3. Попытаться

Слайд 23Самостоятельная работа (10 мин).
ВАРИАНТ 1.

5a3-125ab2=

2)a2-2ab+b2-ac+bc=

3)(c-a)(c+a)-b(b-2a)=

4)x2-3x+2=

5)x4+5x2+9=
ВАРИАНТ 2.

1)63ab3-7a2b=

2)m2+6mn+9n2-m-3n=

3)(b-c)(b+c)-a(a+2c)=

4)x2+4x+3=

5)x3+3x2+4=

Самостоятельная работа (10 мин). ВАРИАНТ 1.5a3-125ab2=2)a2-2ab+b2-ac+bc=3)(c-a)(c+a)-b(b-2a)=4)x2-3x+2=5)x4+5x2+9=ВАРИАНТ 2.1)63ab3-7a2b=2)m2+6mn+9n2-m-3n=3)(b-c)(b+c)-a(a+2c)=4)x2+4x+3=5)x3+3x2+4=

Слайд 24ВАРИАНТ1.

1)5a(a-5b)(a+5b)

2)(a-b)(a-b-c)

3)(c-a+b)(c+a-b)

4)(x-2)(x-1)

5)(x2+3-x)(x2+3+x)
ВАРИАНТ2.

1)7ab(9b2-a)

2)(m+3n)(m+3n-1)

3)(b+a+c)(b-a-c)

4)(x+3)(x+1)

5)(x2+2-x)(x2+2+x)
ОТВЕТЫ САМОСТОЯТЕЛЬНОЙ РАБОТЫ

ВАРИАНТ1.1)5a(a-5b)(a+5b)2)(a-b)(a-b-c)3)(c-a+b)(c+a-b)4)(x-2)(x-1)5)(x2+3-x)(x2+3+x)ВАРИАНТ2.1)7ab(9b2-a)2)(m+3n)(m+3n-1)3)(b+a+c)(b-a-c)4)(x+3)(x+1)5)(x2+2-x)(x2+2+x)ОТВЕТЫ САМОСТОЯТЕЛЬНОЙ РАБОТЫ

Слайд 25ДОМАШНЕЕ ЗАДАНИЕ
СОСТАВИТЬ 8 ПРИМЕРОВ ДЛЯ

МАТЕМАТИЧЕСКОЙ ЭСТАФЕТЫ

ПО ТЕМЕ УРОКА

ДОМАШНЕЕ ЗАДАНИЕСОСТАВИТЬ 8 ПРИМЕРОВ ДЛЯ МАТЕМАТИЧЕСКОЙ ЭСТАФЕТЫ ПО ТЕМЕ УРОКА

Слайд 26 РЕФЛЕКСИЯ
У каждого

на парте лежат карточки:

Выбрать ту, которая соответствует уровню ваших умений по окончанию урока “Разложение многочлена на множители с помощью комбинации различных приемов”.

РЕФЛЕКСИЯ У каждого на парте лежат карточки:Выбрать ту, которая

Что такое shareslide.ru?

Это сайт презентаций, где можно хранить и обмениваться своими презентациями, докладами, проектами, шаблонами в формате PowerPoint с другими пользователями. Мы помогаем школьникам, студентам, учителям, преподавателям хранить и обмениваться учебными материалами.


Для правообладателей

Яндекс.Метрика

Обратная связь

Email: Нажмите что бы посмотреть