Презентация, доклад к проектной работе Однородные уравнения

Однородные тригонометрические уравнения Определение 1. Уравнение вида а sin x + b cos x = 0 называют однородным тригонометрическим уравнением первой степени. Определение 2. Уравнение вида a sin^2x + b cos^2x =0 называют однородным тригонометрическим уравнением

Слайд 1 Однородные тригонометрические уравнения
Выполнили ученицы 10

класса А
Соловьева Регина
и
Габдрахманова Динара Руководитель: учитель математики Морозова Татьяна Николаевна

г.Нижнекамск 2017-2018 учебный год

Однородные тригонометрические  уравнения

Слайд 2Однородные тригонометрические уравнения
Определение 1.
Уравнение вида а sin x +

b cos x = 0 называют однородным тригонометрическим уравнением первой степени.
Определение 2.
Уравнение вида a sin^2x + b cos^2x =0 называют однородным тригонометрическим уравнением второй степени.
Алгоритм решения однородного уравнения первой степени a sin x + b cos x = 0:
1) разделить обе части уравнения на cos x
2) решить получившееся выражение
Однородные тригонометрические уравнения Определение 1. Уравнение вида а sin x + b cos x = 0 называют

Слайд 3 Пример: Решим уравнение 2 sin x – 3 cos x = 0.
Решение:
Разделим

обе части уравнения на cos x:
Получаем:
2 tg x – 3 = 0
2 tg x = 3
tg x =3/2
x = arctg 3/2+ πn, n ∈ Z
Ответ: arctg 3/2+ πn, n ∈ Z
Пример: Решим уравнение  2 sin x – 3 cos x = 0.Решение:Разделим обе части уравнения

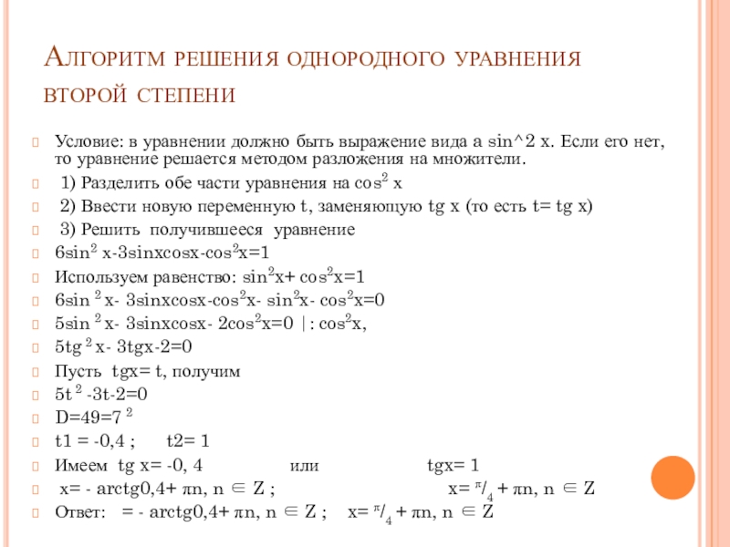
Слайд 4Алгоритм решения однородного уравнения второй степени
Условие: в уравнении должно быть выражение

вида a sin^2 x. Если его нет, то уравнение решается методом разложения на множители.
1) Разделить обе части уравнения на cos2 х
2) Ввести новую переменную t, заменяющую tg x (то есть t= tg x)
3) Решить получившееся уравнение
6sin2 х-3sinxcosx-cos2x=1
Используем равенство: sin2x+ cos2x=1
6sin 2 x- 3sinxcosx-cos2x- sin2x- cos2x=0
5sin 2 x- 3sinxcosx- 2cos2x=0 |: cos2x,
5tg 2 x- 3tgx-2=0
Пусть tgx= t, получим
5t 2 -3t-2=0
D=49=7 2
t1 = -0,4 ; t2= 1
Имеем tg x= -0, 4 или tgx= 1
х= - arctg0,4+ πn, n ∈ Z ; x= π/4 + πn, n ∈ Z
Ответ: = - arctg0,4+ πn, n ∈ Z ; x= π/4 + πn, n ∈ Z

Алгоритм решения однородного уравнения второй степениУсловие: в уравнении должно быть выражение вида a sin^2 x. Если его

Слайд 5Решите уравнение:
2cos2x – sinxcosx + 5sin2x=3

Решите уравнение:2cos2x – sinxcosx + 5sin2x=3

Слайд 6Решение
2cos2x – sinxcosx + 5sin2x=3
2cos 2 x – sinxcosx + 5sin

2 x=3(sin 2 x+cos 2)
2sin 2 x- sinxcosx –cos 2 =0 | cos 2 x
2tg 2 x- tgx-1=0
Пусть tgx= t, получим
2t 2 -t-1=0
D=9= 3 2
t 1= - 1/2 ; t 2=1
Имеем tg x= - 1/2 или tg x=1
х= -arctg 1/2 + πn, n ∈ Z х= π/4 + πn, n ∈ Z
Ответ: -arctg 1/2 + πn, n ∈ Z; π/4 + πn, n ∈ Z

Решение2cos2x – sinxcosx + 5sin2x=32cos 2 x – sinxcosx + 5sin 2 x=3(sin 2 x+cos 2)2sin 2

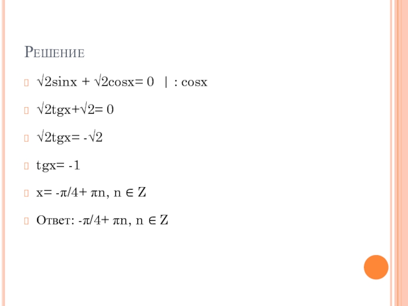
Слайд 7Решите уравнение:
√2sinx + √2cosx= 0

Решите уравнение:√2sinx + √2cosx= 0

Слайд 8Решение
√2sinx + √2cosx= 0 | : cosx
√2tgx+√2= 0
√2tgx= -√2
tgx= -1
x= -π/4+

πn, n ∈ Z
Ответ: -π/4+ πn, n ∈ Z

Решение√2sinx + √2cosx= 0 | : cosx√2tgx+√2= 0√2tgx= -√2tgx= -1x= -π/4+ πn, n ∈ Z  Ответ:

Слайд 9Решите уравнение:
sin х — cos х = 0

Решите уравнение:sin х — cos х = 0

Слайд 10Решение
sin х — cos х = 0, |: cos2 х ОДЗ: cos х =/= 0
tg x — 1

= 0
tg x = 1,    
х = π/4   + 2πn, n ∈ Z
Ответ:  π/4   + 2πn.
Решение sin х — cos х = 0,  |: cos2 х  ОДЗ: cos х =/= 0tg x — 1 = 0tg x = 1,    х = π/4   + 2πn, n ∈ Z Ответ:

Слайд 11Решите уравнение:
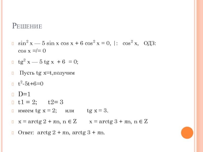
sin2 х — 5 sin х cos х + 6 cos2 х = 0

Решите уравнение:sin2 х — 5 sin х cos х + 6 cos2 х = 0

Слайд 12Решение
sin2 х — 5 sin х cos х + 6 cos2 х = 0, |: cos2 х, ОДЗ:

cos х =/= 0
tg2 х — 5 tg х  + 6  = 0;   
 Пусть tg x=t,получим
t2-5t+6=0
D=1
t1 = 2; t2= 3
имеем tg x = 2;     или tg x = 3.
x = arctg 2 + πn, n ∈ Z     х = arctg 3 + πn, n ∈ Z
Ответ: arctg 2 + πn, arctg 3 + πn.

Решениеsin2 х — 5 sin х cos х + 6 cos2 х = 0, |:  cos2 х,  ОДЗ: cos х =/= 0tg2 х — 5 tg х  + 6  =

Слайд 13Решите уравнение:
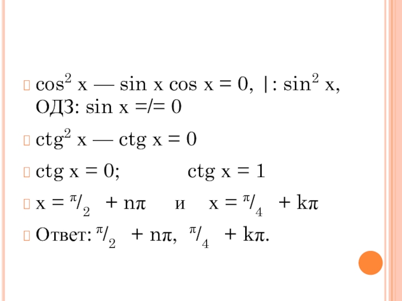
cos2 х — sin х cos х = 0

Решите уравнение:cos2 х — sin х cos х = 0

Слайд 14cos2 х — sin х cos х = 0, |: sin2 х, ОДЗ: sin х =/= 0
ctg2 х — ctg х =

0
ctg х = 0; ctg х = 1
х = π/2   + nπ     и    х = π/4   + kπ
Ответ: π/2   + nπ,  π/4   + kπ.
 

cos2 х — sin х cos х = 0, |: sin2 х,   ОДЗ: sin х =/= 0ctg2 х — ctg х = 0ctg х = 0;

Слайд 15Решите уравнение:
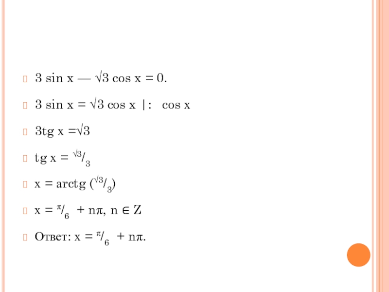
3 sin x — √3 cos x = 0.

Решите уравнение:3 sin x — √3 cos x = 0.

Слайд 163 sin x — √3 cos x = 0.
3 sin x = √3 cos x |: cos х
3tg х =√3 
tg х = √3/3  
х = аrctg (√3/3)
х = π/6  + nπ,

n ∈ Z
Ответ: х = π/6  + nπ.
3 sin x — √3 cos x = 0.3 sin x = √3 cos x |:  cos х3tg х =√3 tg х = √3/3  х = аrctg (√3/3)х = π/6  + nπ, n ∈ Z Ответ: х = π/6  + nπ.

Слайд 17Решите уравнение:
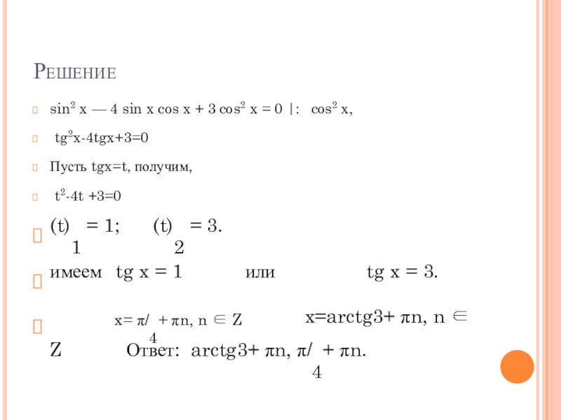
sin2 x — 4 sin x cos x + 3 cos2 x = 0

Решите уравнение:sin2 x — 4 sin x cos x + 3 cos2 x = 0

Слайд 18Решение
sin2 x — 4 sin x cos x + 3 cos2 x = 0 |: cos2 х,
tg2x-4tgx+3=0
Пусть

tgx=t, получим,
t2-4t +3=0
(t)1 = 1;      (t)2 = 3.
имеем tg x = 1      или tg x = 3.
x= π/4+ πn, n ∈ Z x=arctg3+ πn, n ∈ Z Ответ:  arctg3+ πn, π/4+ πn.

Решениеsin2 x — 4 sin x cos x + 3 cos2 x = 0 |:  cos2 х,  tg2x-4tgx+3=0Пусть tgx=t, получим, t2-4t +3=0(t)1 = 1;      (t)2 =

Что такое shareslide.ru?

Это сайт презентаций, где можно хранить и обмениваться своими презентациями, докладами, проектами, шаблонами в формате PowerPoint с другими пользователями. Мы помогаем школьникам, студентам, учителям, преподавателям хранить и обмениваться учебными материалами.


Для правообладателей

Яндекс.Метрика

Обратная связь

Email: Нажмите что бы посмотреть