Презентация, доклад исследовательской работы Квадратные уравнения

Содержание

План.История квадратных уравнений.Определение и виды квадратных уравнений.Способы решения квадратных уравнений.Литература.

Слайд 1Исследовательская работа
Квадратные уравнения

Учащиеся 8 класса:
Гришина Рита
Ларионов Антон
Серёгина Анжела
Федорина Кристина
Шумилин Женя

Учитель Черникова

М.Н.
Исследовательская работаКвадратные уравненияУчащиеся 8 класса:Гришина РитаЛарионов АнтонСерёгина АнжелаФедорина КристинаШумилин ЖеняУчитель Черникова М.Н.

Слайд 2План.
История квадратных уравнений.
Определение и виды квадратных уравнений.
Способы решения квадратных уравнений.
Литература.

План.История квадратных уравнений.Определение и виды квадратных уравнений.Способы решения квадратных уравнений.Литература.

Слайд 3История.
Необходимость решения квадратных уравнений, в древности была вызвана потребностью решать проблемы

связанные с разделением земли, нахождением ее площади, земельными работами военного характера, а также с развитием таких наук, как математика и астрономия. Квадратные уравнения умели решать вавилоняне около 2000 лет до н.э. Среди клинописных текстов были найдены примеры решения неполных, а также частичных случаев полных квадратных уравнений.
История.Необходимость решения квадратных уравнений, в древности была вызвана потребностью решать проблемы связанные с разделением земли, нахождением ее

Слайд 4
Известно, что методы решения почти совпадают с современными, однако неизвестно, каким

образом вавилоняне пришли к этим методам: почти на всех найденных до сих пор клинописных текстах сохранились лишь указания к нахождению корней уравнений, но не указано, как они были выведены. Однако, несмотря на развитость математики в те времена, в этих текстах нет ни малейшего упоминания о отрицательных числах и об общих методах решения уравнений.
Известно, что методы решения почти совпадают с современными, однако неизвестно, каким образом вавилоняне пришли к этим методам:

Слайд 5
В древней Греции квадратные уравнения решались с помощью геометрических построений. Методы,

которые не связывались с геометрией, впервые приводит Диофант Александрийский в III в. н.э. В своих книгах «Арифметика» он приводит примеры решения неполных квадратных уравнений.
Дошедшие до нас источники свидетельствуют, что древние учёные обладали каким-то общим правилом решения задач с неизвестными величинами. Это правило совпадает с современным, однако неизвестно, каким образом они дошли до него. Все найденные до сих пор папирусные и клинописные тексты приводят лишь задачи с решениями, изложенными в виде рецептов, авторы их лишь изредка снабжали их скупыми комментариями, типа: “Смотри!”, “Делай так!”, “Ты на правильном пути”.


В древней Греции квадратные уравнения решались с помощью геометрических построений. Методы, которые не связывались с геометрией, впервые

Слайд 6Определение.
Квадратным уравнением называется уравнение вида

ах²+bх+с=0,

где

х — переменная, а, b и с — некоторые числа, причем а≠0.

Числа а, b и с — коэффициенты квадратного уравнения.
Число а называют первым коэффициентом,
b — вторым коэффициентом и с — свободным членом.


Определение.  Квадратным уравнением  называется  уравнение вида ах²+bх+с=0, где х — переменная, а, b и

Слайд 7

Решить уравнение – значит найти его корни или доказать что корней

нет.

Заметим, что квадратное уравнение называют еще уравнением второй степени, так как его левая часть есть многочлен второй степени. ПРИМЕР. -6х²+4х+3=0 а=-6, b=4, с=3

Решить уравнение – значит найти его корни или доказать что корней нет.   Заметим, что квадратное

Слайд 8Если в квадратном уравнении ах²+bх+с=0 хотя бы один из коэффициентов b

или с равен нулю, то такое уравнение называют неполным квадратным уравнением.
Так, уравнения
-2x²+7=0, b =0
Зх²-10х=0, с=0
-4x²=0, b =0 и с=0
— неполные квадратные уравнения.
Если в квадратном уравнении ах²+bх+с=0 хотя бы один из коэффициентов b или с равен нулю, то такое

Слайд 91) ах²+с=0, где с ≠0;
2) ах²+bх=0, где b ≠ 0;
3) ах²=0.
Неполные

квадратные уравнения бывают трёх видов.
1) ах²+с=0, где с ≠0;2) ах²+bх=0, где b ≠ 0;3) ах²=0.Неполные квадратные уравнения бывают трёх видов.

Слайд 10
Для решения неполного квадратного уравнения вида

ах²+с=0, где с ≠0
переносят его свободный член в правую часть и делят обе части на а.
Получают уравнение х²=-с/а, равносильное уравнению
ах²+с=0.
Так как с≠0, то –с/а ≠ 0.
Если –с/а >0, то уравнение имеет два корня
х1=-√–с/а и х2=√–с/а
Если –с/а <0, то уравнение не имеет корней.
Для решения неполного квадратного уравнения вида

Слайд 11Примеры.
1. -3 х² +15=0
-3х²=-15

х²=5
х=√5 или х=-√5
Ответ: √5 ; -√5

2. 5х²+25=5
5х²=5-25
5х²=-20
х²=-4, так как квадрат числа не может быть отрицательным числом, то получившееся уравнение не имеет корней.
Ответ: корней нет.
Примеры.1. -3 х² +15=0    -3х²=-15    х²=5    х=√5 или

Слайд 12
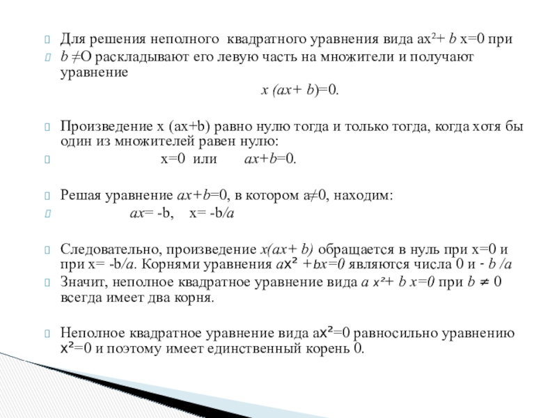
Для решения неполного квадратного уравнения вида ах²+ b х=0 при
b

≠О раскладывают его левую часть на множители и получают уравнение
х (ах+ b)=0.

Произведение х (ах+b) равно нулю тогда и только тогда, когда хотя бы один из множителей равен нулю:
х=0 или ах+b=0.

Решая уравнение ах+b=0, в котором а≠0, находим:
ах= -b, х= -b/а

Следовательно, произведение х(ах+ b) обращается в нуль при х=0 и при х= -b/а. Корнями уравнения ах² +bх=0 являются числа 0 и - b /а
Значит, неполное квадратное уравнение вида а х²+ b х=0 при b ≠ 0 всегда имеет два корня.

Неполное квадратное уравнение вида ах²=0 равносильно уравнению х²=0 и поэтому имеет единственный корень 0.

Для решения неполного квадратного уравнения вида ах²+ b х=0 при b ≠О раскладывают его левую часть на

Слайд 131. 4х²+9х=0
х(4х+9)=0
х=0 или

4х+9=0
4х=-9
х=-9:4
х=-2,25
Ответ: 0; -2,25.
2. х²=0
Ответ: 0.

Примеры.

1. 4х²+9х=0    х(4х+9)=0    х=0 или 4х+9=0

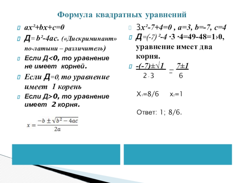
Слайд 14Формула квадратных уравнений


ах²+bх+с=0
Д= b²-4ас. («Дискриминант» по-латыни – различитель)
Если

Д<0, то уравнение не имеет корней.
Если Д=0, то уравнение имеет 1 корень
Если Д>0, то уравнение имеет 2 корня.

3х²-7+4=0 , а=3, b=-7, с=4
Д=(-7) ²-4 ∙3 ∙4=49-48=1›0, уравнение имеет два корня.
-(-7)±√1 _ 7±1
2∙3 ¯ 6

Х1=8/6 х2=1

Ответ: 1; 8/6.

Формула квадратных уравненийах²+bх+с=0Д= b²-4ас. («Дискриминант»    по-латыни – различитель)Если Д0, то уравнение имеет 2 корня.3х²-7+4=0

Слайд 15Формула корней квадратного уравнения

Формула корней  квадратного уравнения

Слайд 16Формула корней квадратного уравнения с чётным вторым коэффициентом


ах²+2kх+с=0
Д= (2k)²-4ас=4 k²-4ас=

4(k²-ас)=4 Д1

-2 k±√ Д _ - 2k± 2√ Д1
2а ¯ 2а

- k ± √ Д1
а


9х²-14х+5=0
Д1=(-7) ²-9∙5=4
7 ±2
9
х1=1; х2=5/9

Ответ: 1; 5/9.

Формула корней квадратного уравнения с чётным вторым коэффициентом ах²+2kх+с=0Д= (2k)²-4ас=4 k²-4ас=

Слайд 17Уравнения у которых первый коэффициент равен 1 называются приведёнными квадратными уравнениями.

х²-4х+8=0

Приведённые квадратные уравнения

Уравнения у которых первый коэффициент равен 1 называются приведёнными квадратными уравнениями. х²-4х+8=0Приведённые квадратные уравнения

Слайд 18х²+10х+25=0
Представим левую часть уравнения в виде квадрата двучлена. Получим
(х+5) ²=0
х+5=0

х=-5
Ответ: -5.

Решение приведённых квадратных уравнений выделением квадрата двучлена

х²+10х+25=0Представим левую часть уравнения в виде квадрата двучлена. Получим(х+5) ²=0 х+5=0  х=-5

Слайд 19х²-6х-7=0
Можно заметить, если к разности х²-6х прибавить число 9, то полученное

выражение можно записать в виде (х-3) ², т.е. в виде квадрата двучлена.
х²-6х-7+9=9
х²-6х+9=9+7
х²-6х+9=16
(х-3) ²=16
х-3=4 или х-3=-4
х=7 х=-1
Ответ: -1; 7.





х²-6х-7=0Можно заметить, если к разности х²-6х прибавить число 9, то полученное выражение можно записать в виде (х-3)

Слайд 20
х²+8х-1=0
Можно заметить, если к сумме х²+2∙4х прибавить число 16, то полученное

выражение можно записать в виде (х+4) ², т.е. в виде квадрата двучлена.
х²+8х-1+16=16
х²+8х+16=17
(х+4) ²=17
х+4=√17 или х+4=- √17
х= √17-4 х=- √17-4
Ответ:- √17-4 ; √17-4
х²+8х-1=0Можно заметить, если к сумме х²+2∙4х прибавить число 16, то полученное выражение можно записать в виде (х+4)

Слайд 21Нахождение корней квадратного уравнения
Если в уравнении ах²+bх+с =0
а+b+с=0, то х 1=1

и х 2=-с/а
Пример.
2х²+3х-5=0
2+3+(-5)=0 х 1=1 х 2=-с/а=-2,5
Д=b²-4ас=3²-4•2•(-5)=9+40 =49>0, 2кор.
Х=(-b±√Д):2а=(-3±7): 4
х 1=(-3+7):4=1 и х 2=(-3-7):4=-2,5
Ответ: 1; -2,5






Нахождение корней квадратного уравненияЕсли в уравнении ах²+bх+с =0а+b+с=0, то х 1=1 и х 2=-с/аПример.2х²+3х-5=0 2+3+(-5)=0  х

Слайд 22
Если в уравнении ах²+bх+с =0
а+с=b, то х 1=-1 х 2=-с/а
Пример.
2х²+10х+8=0
2+8=10

х 1=-1 х 2=-с/а=-4
Д=b²-4ас=10²-4•2•8=100-64 =36>0, 2кор.
х=(-b±√Д):2а=(-10±6): 4
х 1=(-10+6):4=-1 и х 2=(-10-6):4=-4
Ответ: -1; -4

Если в уравнении ах²+bх+с =0а+с=b, то х 1=-1  х 2=-с/аПример.2х²+10х+8=02+8=10  х 1=-1   х

Слайд 23ФРАНСУА ВИЕТ (1540—1603) — французский математик, ввел систему алгебраических символов, разработал

основы элементарной алгебры. Он был одним из первых, кто числа стал обозначать буквами, что существенно развило теорию уравнений.

Теорема Виета

ФРАНСУА ВИЕТ (1540—1603) — французский математик, ввел систему алгебраических символов, разработал основы элементарной алгебры. Он был одним

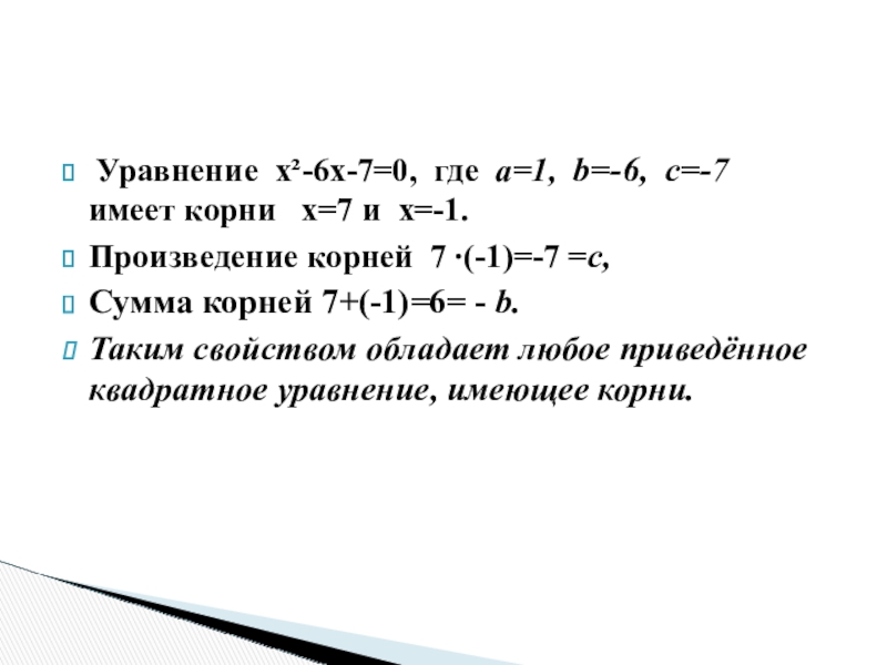
Слайд 24 Уравнение х²-6х-7=0, где а=1, b=-6, с=-7 имеет

корни х=7 и х=-1.
Произведение корней 7 ∙(-1)=-7 =с,
Сумма корней 7+(-1)=6= - b.
Таким свойством обладает любое приведённое квадратное уравнение, имеющее корни.



Уравнение х²-6х-7=0, где а=1, b=-6, с=-7    имеет корни  х=7 и х=-1.Произведение корней

Слайд 25Сумма корней приведенного квадратного уравнения равна второму коэффициенту,взятому с противоположным знаком,

а произведение корней равно свободному члену.
Рассмотрим приведенное квадратное уравнение.
Обозначим второй коэффициент буквой р, а свободный член — буквой q:
x²+px+q=0.

Теорема

Сумма корней приведенного квадратного уравнения равна второму коэффициенту,взятому с противоположным знаком, а произведение корней равно свободному члену.Рассмотрим

Слайд 26Обратная Теорема
Если числа x1 и x2 удовлетворяют соотношениям

x1 + x2 = – p и x1•x2 = q,
то они удовлетворяют квадратному уравнению x²+ px + q = 0.
Обратная Теорема Если числа x1 и x2 удовлетворяют соотношениям        x1

Слайд 27Соотношения между корнями и коэффициентами приведенного квадратного уравнения x² + px

+ q = 0.

1) x1²+x2²=(x1+x2) ²−2x1x2 ⇒
x1²+x2²=p²−2q ;

2) x1+x2=(x1+x2)((x1+x2)²−3x1x2) ⇒
x1+x2=−p(p²−3q) 

Соотношения между корнями и коэффициентами приведенного квадратного уравнения  x² + px + q = 0.1)

Слайд 28Учебник «Алгебра» 8 класс,
Математический энциклопедический словарь.
Интернет.
Литература.

Учебник «Алгебра» 8 класс,Математический энциклопедический словарь.Интернет.Литература.

Слайд 29Спасибо за внимание

Спасибо за внимание

Что такое shareslide.ru?

Это сайт презентаций, где можно хранить и обмениваться своими презентациями, докладами, проектами, шаблонами в формате PowerPoint с другими пользователями. Мы помогаем школьникам, студентам, учителям, преподавателям хранить и обмениваться учебными материалами.


Для правообладателей

Яндекс.Метрика

Обратная связь

Email: Нажмите что бы посмотреть