Презентация, доклад Исследовательский метод решения задач

Для исследовательской деятельности в математике важно владение искусством сделать обобщение. Умение заметить под задачей общий метод и применить общую идею в частных случаях приближает учащихся к уровню самостоятельной исследовательской работы. В данной работе сделана попытка создать

Слайд 1 «Исследовательский метод решения задач»

«Исследовательский метод решения задач»

Слайд 2Для исследовательской деятельности в математике важно владение искусством сделать обобщение. Умение

заметить под задачей общий метод и применить общую идею в частных случаях приближает учащихся к уровню самостоятельной исследовательской работы. В данной работе сделана попытка создать условие для выявления и развития способности к исследовательской деятельности учащихся.

Аннотация

Для исследовательской деятельности в математике важно владение искусством сделать обобщение. Умение заметить под задачей общий метод и

Слайд 3Ключевые слова: исследовательская деятельность, исследовательский метод, от частного к общему, от

общего к частному, обобщение, последовательность, квадратный корень.
Цели и задачи: 1.Создать условия для выявления и развития способности к исследовательской деятельности учащихся; 2.Создать условие для мотивации исследовательской деятельности учащихся; 3.Создать условие для применения исследовательского метода от частного к общему и от общего к частному.
Ключевые слова: исследовательская деятельность, исследовательский метод, от частного к общему, от общего к частному, обобщение, последовательность, квадратный

Слайд 4Не секрет, что для применения исследовательского метода у учителя появляется больше

возможностей на факультативных и кружковых занятиях, в школах дополнительного образования. В наше время, когда проводятся многочисленные конкурсы исследовательских работ, такой метод особенно актуален.
Не секрет, что для применения исследовательского метода у учителя появляется больше возможностей на факультативных и кружковых занятиях,

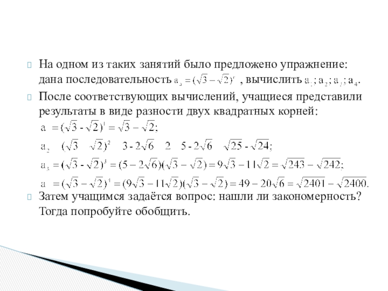
Слайд 5На одном из таких занятий было предложено упражнение: дана последовательность

, вычислить .
После соответствующих вычислений, учащиеся представили результаты в виде разности двух квадратных корней:




Затем учащимся задаётся вопрос: нашли ли закономерность? Тогда попробуйте обобщить.
На одном из таких занятий было предложено упражнение: дана последовательность

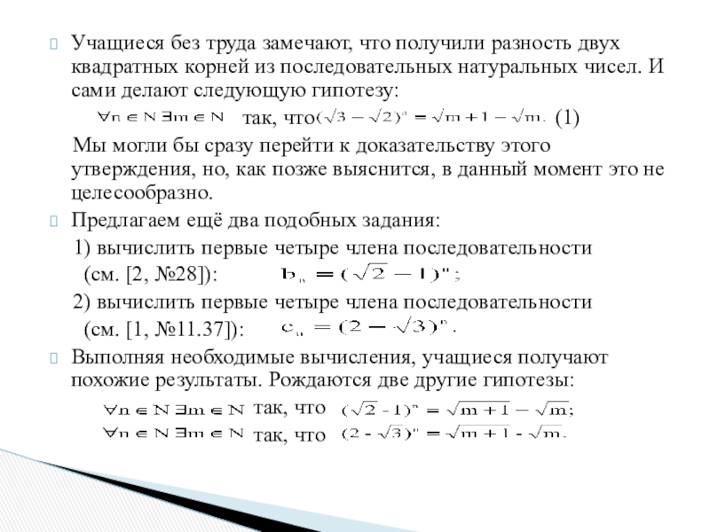
Слайд 6Учащиеся без труда замечают, что получили разность двух квадратных корней из

последовательных натуральных чисел. И сами делают следующую гипотезу:
так, что (1)
Мы могли бы сразу перейти к доказательству этого утверждения, но, как позже выяснится, в данный момент это не целесообразно.
Предлагаем ещё два подобных задания:
1) вычислить первые четыре члена последовательности
(см. [2, №28]):
2) вычислить первые четыре члена последовательности
(см. [1, №11.37]):
Выполняя необходимые вычисления, учащиеся получают похожие результаты. Рождаются две другие гипотезы:
так, что
так, что

Учащиеся без труда замечают, что получили разность двух квадратных корней из последовательных натуральных чисел. И сами делают

Слайд 7Задача 1. Доказать, что если a, b N и a-b=1,

то
так, что
Решение. Предварительно докажем, что
так, что
при
при
Задача 1. Доказать, что если a, b  N и a-b=1, то

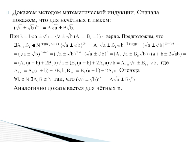
Слайд 8Докажем методом математической индукции. Сначала покажем, что для нечётных n имеем:

При верно. Предположим, что
так, что Тогда





Аналогично доказывается для чётных n.

где

Отсюда

так, что

Докажем методом математической индукции. Сначала покажем, что для нечётных n имеем: При

Слайд 9Теперь перейдём к задаче 1. Если a-b=1, то

Тогда, с одной стороны, при n=2k-1 а с другой стороны, при n=2k-1 Отсюда При чётных n получим:
и
значит,

Таким образом, при нечётных n и при чётных n.
и . Если обозначим
или , то получим то, что требовалось доказать.
Теперь перейдём к задаче 1. Если a-b=1, то

Слайд 10Следует отметить, что выбор чисел A, B, A’, B’, а значит

и числа m, строго зависит от чётности числа n.
Теперь понятно, почему сразу не приступили к доказательству гипотезы (1).
После решения задачи 1 предлагается учащимся следующий вопрос: что произойдёт, если условие a-b=1 заменить условием a-b=2? Для получения гипотезы предлагается рассматривать примеры:
и
Несколько учащихся предлагают попробовать доказать следующее утверждение.
Следует отметить, что выбор чисел A, B, A’, B’, а значит и числа m, строго зависит от

Слайд 11Задача 2. Доказать, что если

и a-b=2, то
так, что
Решение аналогично решению задачи 1.
Теперь уже сами учащихся, не дожидаясь нового вопроса, предлагают следующую задачу.
Задача 3. Доказать, что если и a-b=3, то
так, что
После задачи 3 учащиеся предлагают доказать утверждение в общем виде.
Задача 4. Доказать, что если и a-b=t, то
так, что
Решение аналогично решению задачи 1.
Задача 2. Доказать, что если       и a-b=2, то

Слайд 12Задача 5. Доказать, что
натуральное число.
Решение.

Сложив последние два равенства, получим:
где
Если n=1, то
Пример. Число является натуральным.
Задача 5. Доказать, что  натуральное число.Решение.

Слайд 131. Доказать, что следующие выражения являются рациональными числами:
а)

б)

2. Доказать, что так, что
и (A, B)=1 (A и B являются взаимно простыми числами).

Задачи для самостоятельного решения

1. Доказать, что следующие выражения являются рациональными числами:  а)

Слайд 141.Алфутова Н. Б., Устинов А. В. Алгебра и теория чисел. Сборник

задач для математических школ.- М.: МЦНМО, 2002 г.
2. Васильев Н. Б., Савин А. П., Егоров А. А. Избранные олимпиадные задачи. Математика. – М.: Бюро Квантум, 2007 г.
3.Далингер В. А. Методика обучения учащихся доказательству математических предложений. – М.: «Просвещение», 2006 г.

Литература

1.Алфутова Н. Б., Устинов А. В. Алгебра и теория чисел. Сборник задач для математических школ.- М.: МЦНМО,

Что такое shareslide.ru?

Это сайт презентаций, где можно хранить и обмениваться своими презентациями, докладами, проектами, шаблонами в формате PowerPoint с другими пользователями. Мы помогаем школьникам, студентам, учителям, преподавателям хранить и обмениваться учебными материалами.


Для правообладателей

Яндекс.Метрика

Обратная связь

Email: Нажмите что бы посмотреть