Презентация, доклад – пособие Преобразование графиков функций

Содержание

Рассмотрим преобразования графика функции у = f (x) в график функции у = k f ( x + m ) + n . Осознаем роль коэффициента k и слагаемых m и n

Слайд 1 Презентация – пособие «Преобразование графиков функций »

Часть I

Учителя Новопокровской ош
Глухова Виктора Владимировича



Новопокровка 2014 – 2015 уч. год

Презентация – пособие «Преобразование графиков функций »

Слайд 2 Рассмотрим преобразования графика функции у = f (x) в

график функции у = k f ( x + m ) + n . Осознаем роль коэффициента k и слагаемых m и n в данной формуле.

График функции у = f (x) является базовым. Повторим для начала все основные графики функций, которые мы изучали в 9 классе

Рассмотрим преобразования графика функции  у = f (x)  в график функции у = k

Слайд 3Прямая пропорциональность y = k x Например, у = 2х

, (прямая, проходящая через начало координат.)
Прямая пропорциональность  y = k x  Например, у = 2х , (прямая, проходящая через начало

Слайд 4График линейной функции y = k x + b Например, у =

3х – 2 ( прямая, не проходящая через начало координат.)
График линейной функции y = k x + b Например, у = 3х – 2  (

Слайд 5График обратной пропорциональности, функции у = гипербола , не

пересекающая оси координат .
График обратной  пропорциональности, функции у =   гипербола , не пересекающая  оси координат .

Слайд 6График квадратичной функции y = x2 Парабола,

проходящая через начало координат и точки (1;1) и ( -1;1).
График квадратичной функции      y = x2 Парабола, проходящая  через начало координат

Слайд 7График кубической функции y = x3 Кубическая парабола, проходящая

через начало координат и точки (1;1) и ( -1;-1).
График кубической  функции   y = x3 Кубическая парабола, проходящая через начало координат и

Слайд 8График функции y = Парабола, существующая только для х ≥ 0

, проходящая через начало координат и точки ( 1; 1 ) и ( 4 ; 2).
График функции y =  Парабола, существующая только для х ≥ 0 , проходящая через начало координат

Слайд 9Теперь повторим материал 8 класса по уравнению прямой

y = k∙x + b

Как проходит прямая в зависимости от коэффициента k ?
Каково положение прямой в зависимости от свободного члена b ?

Рассмотрим на конкретных примерах.

Теперь повторим материал 8 класса по уравнению прямой     y = k∙x + b

Слайд 10Если в уравнении y = k x коэффициент k >

0 , то прямая проходит в I и III четвертях. Угол между прямой и положительным направлением оси абсцисс – острый ( k = tg α > 0 )
Если в уравнении y = k x  коэффициент k > 0 , то прямая проходит в

Слайд 11Если в уравнении y = k x коэффициент k

0 , то прямая проходит в II и IV четвертях. Угол между прямой и положительным направлением оси абсцисс – тупой . ( k = tg α < 0 )
Если в уравнении y = k x  коэффициент k < 0 , то прямая проходит в

Слайд 12Если в уравнении y = k x + b

b > 0 , то прямая y = k x сдвигается параллельно вверх на b единиц, если b <0 то прямая y = k x сдвигается вниз параллельно на b единиц. В одной системе координат построим графики (по цвету формулы ) а) у = -0,5х б) у = - 0,5х + 5 в) у = -0,5х – 4 г) у = -0,5х – 8
Если в уравнении y = k x + b   b > 0 , то прямая

Слайд 13Рассмотрим, какова роль свободного члена b в формуле прямой у =

kx + b построим графики в одной системе координат а) у = 0,3х + 3 ; б) у = 2х + 3 ; в) у = - 4х + 3

Все эти графики пересекают ось ординат в точке
( 0 ; 3 )

Рассмотрим, какова роль свободного члена b в формуле прямой у = kx + b построим графики в

Слайд 14Мы всё ближе к осознанию преобразования графика функции у

= f (x) в график функции у = k f ( x + m ) + n

Рассмотрим поэтапно преобразования:
а) f (x) и f (x) + n
б) f (x) и f ( x + m)
в) f (x) и k f (x)
г) f (x) и k f ( x + m ) + n

Мы всё ближе к осознанию преобразования графика функции    у = f (x)  в

Слайд 15Первое преобразование у = f (x)

в у = f (x) + n Построим в одной системе координат графики следующих функций а) у = х2 ; б) у = х2 + 3; в) у = х2 – 4 ; г) у = х2 – 9 Вывод: если n > 0 , то парабола y = x2 сдвигается параллельным переносом вверх на n единиц, если n < 0, то парабола y = x2 сдвигается вниз на n единиц.
Первое преобразование    у = f (x)    в  у = f

Слайд 16Рассмотрим преобразование, которое мы не могли наблюдать с графиками прямых. Общий

вид преобразования у = f (x) и у = f ( x + m). Теперь число прибавляется не к функции, как в предыдущем примере, а к аргументу.

Что же мы ожидаем увидеть?
Что если m > 0 , то парабола y = x2 сдвигается параллельным переносом вдоль оси абсцисс влево на m единиц, если m <0 то парабола y = x2 сдвигается параллельным переносом вдоль оси абсцисс вправо на m единиц.
То есть если m положительное число, то сдвиг происходит вдоль оси абсцисс , но в отрицательном направлении и , наоборот, если m отрицательное число, то сдвиг происходит вдоль оси абсцисс , но в положительном направлении

Рассмотрим преобразование, которое мы не могли наблюдать с графиками прямых. Общий вид преобразования у = f (x)

Слайд 17Для того, чтобы увидеть параллельный перенос – сдвиг вдоль оси абсцисс

нам достаточно построить в одной системе координат графики следующих функций 1. у = х2 ; 2. у =( х + 2)2; 3. у =( х – 3)2 ; 4. у =( х – 5)2
Для того, чтобы увидеть параллельный перенос – сдвиг вдоль оси абсцисс нам достаточно построить в одной системе

Слайд 18Теперь рассмотрим преобразование у = f (x) и

у = k f (x).

Оценим роль коэффициента k. Оценивать будем по двум моментам.
а) k - положительный или отрицательный коэффициент.
б) k - больше или меньше единицы.

Теперь рассмотрим преобразование    у = f (x) и  у = k f (x).Оценим

Слайд 19Рассмотрим преобразование, когда у = f (x) переходит в у

= k f (x), где k - отрицательный коэффициент. Наблюдаем симметричное отображение относительно оси абсцисс графика у = х2 в график у = - х2 , а у = 3х2 в график у = - 3х2
Рассмотрим преобразование, когда у = f (x) переходит в  у = k f (x), где k

Слайд 20Рассмотрим преобразование, когда у = f (x) переходит в у

= k f (x), где k - положительный коэффициент. Наблюдаем, что, график функции у = k х2 получается из графика у = х2 с помощью сжатия его в k раз к оси ординат ( Оу), если k >1 , или с помощью растяженя в k раз к оси ординат ( Оу) , если 0 < k < 1. Строим графики : у = х2 ; у = 2 х2 ; у = 3х2 ; у = 0,2 х2
Рассмотрим преобразование, когда у = f (x) переходит в  у = k f (x), где k

Слайд 21Для обобщения преобразование

у = f (x) в у = k f ( x + m ) + n рассмотрим для наглядности построение простого графика функции у = (х- 3)2 – 1 1) Строим базовый график у = х2
Для обобщения преобразование              у

Слайд 22

По формуле у = k f ( x + m ) + n имеем m = - 3. 2) График у = х2 сдвигается вправо ( m <0) на три единицы , получили график у = (х - 3)2
По формуле у =

Слайд 23 По формуле у = k f ( x

+ m ) + n имеем n = -1. 3) График у = (х-3)2 сдвигается параллельным переносом вниз (n < 0) на одну единицу, получили график у = (х- 3)2 – 1
По формуле у = k f ( x + m ) + n имеем

Слайд 24 Подведем итоговое преобразование, комплексно объединяющее все предыдущие преобразования у

= f (x) в у = k f ( x + m ) + n .


Из выше сказанного, после обобщений, следует :
1) k – растягивает или сжимает график функции f (x) к оси ординат (Оу)
2) m – производит сдвиг графика вдоль оси абсцисс (Ох)
3) n – производит сдвиг графика вдоль оси ординат (Оу)
Для наглядности построим график функции у = – 2(х – 4)2 + 5, но разобьём построение на последовательные этапы
1. у = х2 (базовый график)
2. у = 2 х2 ( сжатие к оси ординат в два раза)
3. у = – 2х2 ( симметричное отображение относительно Ох)
4. у = – 2(х – 4)2 ( сдвиг влево на 4 единицы)
5. у = – 2(х – 4)2 + 5 (сдвиг вверх на 5 единиц)

Подведем итоговое преобразование, комплексно объединяющее все предыдущие преобразования  у = f (x)

Слайд 25 Этапы построения графика функции у = – 2(х – 4)2

+ 5, базовый график у = х2 переходит в у = 2 х2 . Наблюдаем сжатие к оси ординат (Оу) в два раза
Этапы построения графика функции у = – 2(х – 4)2 + 5,

Слайд 26Этапы построения графика функции у = – 2(х – 4)2 +

5, график у = 2х2 переходит в у = – 2х2 . Наблюдаем симметричное отображение относительно Ох.
Этапы построения графика функции у = – 2(х – 4)2 + 5,     график

Слайд 27Этапы построения графика функции у = – 2(х – 4)2 +

5, график у = – 2х2 переходит в у = – 2(х – 4)2 . Наблюдаем сдвиг влево параллельным переносом на 4 единицы.
Этапы построения графика функции у = – 2(х – 4)2 + 5,

Слайд 28Этапы построения графика функции у = – 2(х – 4)2 +

5, график у = – 2(х – 4)2 переходит в у = – 2(х – 4)2 + 5 . Наблюдаем сдвиг вверх параллельным переносом на 5 единиц.
Этапы построения графика функции у = – 2(х – 4)2 + 5,

Слайд 29 Таким образом по преобразованию у = f (x)

в у = k f ( x + m ) + n . график у = х2 в несколько этапов переходит в график у = – 2(х – 4)2 + 5 .
Таким образом по преобразованию у = f (x)     в

Слайд 30Рассмотрим построение графика у =

поэтапно, но без пояснений
Рассмотрим построение графика у =

Слайд 31Второй шаг, результат первого шага пунктиром. Какое действие?

Второй шаг, результат первого шага пунктиром. Какое действие?

Слайд 32Третий шаг, результат первых шагов пунктиром. Какое действие?

Третий шаг, результат первых шагов пунктиром. Какое действие?

Слайд 33Четвёртый, окончательный шаг. Какое действие?

Четвёртый, окончательный шаг. Какое действие?

Слайд 34Это окончательный график у = .это график

никогда не пересечёт горизонтальную линию у =- 3 и вертикальную линию х = - 2 ( их называют асимптотами) Вспомним, область определения функции D(y) = (-∞; -2)U(-2: ∞) область изменения функции Е (у) = (-∞; -3)U(-3: ∞)
Это окончательный график у =     .это график никогда не пересечёт горизонтальную линию у

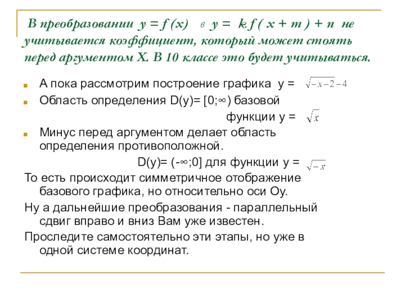
Слайд 35 В преобразовании у = f (x) в у =

k f ( x + m ) + n не учитывается коэффициент, который может стоять перед аргументом Х. В 10 классе это будет учитываться.

А пока рассмотрим построение графика у =
Область определения D(y)= [0;∞) базовой
функции y =
Минус перед аргументом делает область определения противоположной.
D(y)= (-∞;0] для функции y =
То есть происходит симметричное отображение базового графика, но относительно оси Оу.
Ну а дальнейшие преобразования - параллельный сдвиг вправо и вниз Вам уже известен.
Проследите самостоятельно эти этапы, но уже в одной системе координат.

В преобразовании у = f (x)  в у = k f ( x + m

Слайд 37Проверьте степень усвоения учебного материала, ответив на тесты. Нажмите клавишу Esc

и заполните тесты.

Сравните свои ответы с приведёнными ниже, если результат Вас не удовлетворил, то посмотрите презентацию вновь, но более внимательно

Проверьте степень усвоения учебного материала, ответив на тесты. Нажмите клавишу Esc и заполните тесты.Сравните свои ответы с

Слайд 38
B-1 русский яз
B-2 украинский язык

B-1 русский язB-2 украинский язык

Слайд 39 Проверим результаты усвоения материала

Проверим результаты усвоения материала

Слайд 41Удачи и терпения в изучении

математики !!!




Когда будете закрывать программу , пожалуйста,
не сохраняйте изменения.

Удачи и терпения    в изучении      математики !!!

Что такое shareslide.ru?

Это сайт презентаций, где можно хранить и обмениваться своими презентациями, докладами, проектами, шаблонами в формате PowerPoint с другими пользователями. Мы помогаем школьникам, студентам, учителям, преподавателям хранить и обмениваться учебными материалами.


Для правообладателей

Яндекс.Метрика

Обратная связь

Email: Нажмите что бы посмотреть