Презентация, доклад на тему Неравенство или система неравенств. Подготовка к ЕГЭ (11 класс)

Характеристика задания. Неравенство или система неравенств, содержащих степени, дроби, корни, логарифмы(в том числе с переменным основанием). Рассмотрим метод интервалов и метод решения логарифмических неравенств. Логарифмические неравенства с переменным основанием можно

Слайд 1Задание С3

Неравенство или система неравенств.









учитель математики Гагунц С.В.

МАОУ гимназия №2 г.Новороссийск

Задание С3              Неравенство или

Слайд 2Характеристика задания. Неравенство или система неравенств, содержащих

степени, дроби, корни, логарифмы(в том числе с переменным основанием).

Рассмотрим метод интервалов и метод решения логарифмических неравенств. Логарифмические неравенства с переменным основанием можно решать «традиционным» способом, рассматривая два случая (основание положительно и меньше1,основание больше 1).
Второй способ – применение метода интервалов.
Третий способ основан на следующих простых утверждениях.

Характеристика задания.   Неравенство или система неравенств, содержащих   степени, дроби,   корни, логарифмы(в

Слайд 3Утверждение 1. Если числа p и q одного знака (т.е.

pq>0), то и числа pr и qr

одного знака; обратно, если числа pr и qr одного знака, то и числа p и q одного знака.



Утверждение 1 означает, что если числа p и q одного знака, то неравенства

pr >0 и qr>0 равносильны. Вместе с утверждением 2 это позволяет при решении логарифмических неравенств вида


переходить (разумеется, записав необходимые ограничения) сначала к неравенству



(где b – любое число, большее 1), а затем неравенству

Таким образом, неравенство равносильно системе

то числа

одного знака.

Утверждение 2. Если









При необходимости такой переход можно сделать несколько раз. Описанный алгоритм справедлив и для неравенств противоположного знака и нестрогих неравенств. Кроме того, при решении логарифмических неравенств часто оказывается полезным и следующее утверждение.

Утверждение 3. Если



то числа

одного знака.

Утверждение 1. Если числа  p и q одного знака (т.е. pq>0), то и числа  pr

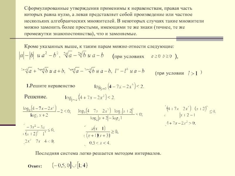
Слайд 4Сформулированные утверждения применимы к неравенствам, правая часть которых равна нулю, а

левая представляет собой произведение или частное нескольких алгебраических множителей. В некоторых случаях такие множители можно заменить более простыми, имеющими те же знаки (точнее, те же промежутки знакопостоянства), что и заменяемые.

Кроме указанных выше, к таким парам можно отнести следующие:



(при условиях


),



(при условии

)


1.Решите неравенство


Решение.







Последняя система легко решается методом интервалов.

Ответ:


Сформулированные утверждения применимы к неравенствам, правая часть которых равна нулю, а левая представляет собой произведение или частное

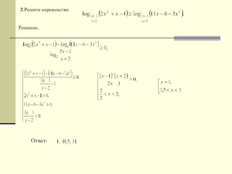
Слайд 52.Решите неравенство

Решение.




Ответ:


2.Решите неравенство Решение.Ответ:

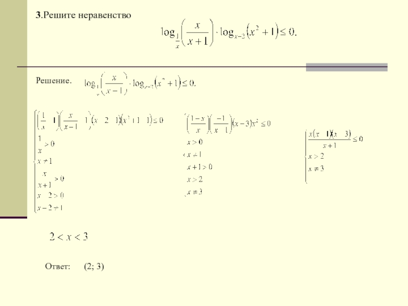
Слайд 63.Решите неравенство

Решение.





Ответ: (2; 3)

3.Решите неравенство Решение.Ответ:   (2; 3)

Слайд 74.Решите систему неравенств:

Решение.
1.Решим первое неравенство системы:

2.Решим второе неравенство системы:

Методом интервалов

найдём решения:


Поскольку

получаем решение системы:


Ответ:


4.Решите систему неравенств: Решение.1.Решим первое неравенство системы:2.Решим второе неравенство системы:Методом интервалов найдём решения: Поскольку

Слайд 85.Решите неравенство

Решение.





Ответ:

5.Решите неравенство Решение. Ответ:

Слайд 96.Решите систему неравенств

Решение.

1.
Сделаем замену





откуда находим решение первого неравенства системы:

2.Решим

второе неравенство системы. Рассмотрим два случая.

Первый случай:







Второй случай:





Учитывая условие


получаем


Таким образом,



3.Решение исходной системы неравенств:




Ответ:


6.Решите систему неравенств Решение.1.Сделаем замену откуда находим решение первого неравенства системы:2.Решим второе неравенство системы. Рассмотрим два случая.Первый

Слайд 107.Решите систему неравенств:




Решение.
1.Решим первое неравенство системы:


Рассмотрим два случая.
Первый

случай:




откуда


Второй случай:





откуда

Решение первого неравенства исходной системы:



2.Решим второе неравенство системы:





Решение второго неравенства исходной системы:


3.Решение исходной системы неравенств:


Ответ:


7.Решите систему неравенств: Решение.1.Решим первое неравенство системы:Рассмотрим два случая.  Первый случай: откуда Второй случай: откуда Решение

Слайд 11Литература
1.Математика. Подготовка к ЕГЭ в 2014году. Диагностические работы.
– М.:

МЦНМО,2014. Библиотечка СтатГрад.
2.Подготовка к ЕГЭ по математике 2014. Методические указания.
Ященко И.В., Шестаков С.А., Трепалин А.С., Захаров П.И.- М.: МЦНМО, 2014.
3.Математика. Тематическая подготовка к ЕГЭ. Ю.В. Садовничий -М.: Илекса, 2011
ЕГЭ- 2014. Математика. Тематические задания и тренировочные варианты.
Серия «ЕГЭ-2014. ФИПИ»
4.Первое сентября. Газета «Математика», 2004.
Литература 1.Математика. Подготовка к ЕГЭ в 2014году. Диагностические работы. – М.: МЦНМО,2014. Библиотечка СтатГрад.2.Подготовка к ЕГЭ по

Что такое shareslide.ru?

Это сайт презентаций, где можно хранить и обмениваться своими презентациями, докладами, проектами, шаблонами в формате PowerPoint с другими пользователями. Мы помогаем школьникам, студентам, учителям, преподавателям хранить и обмениваться учебными материалами.


Для правообладателей

Яндекс.Метрика

Обратная связь

Email: Нажмите что бы посмотреть