Презентация, доклад на тему Материалы к уроку: тригонометрический тождества

Упражнение 1

Слайд 1Тригонометрические тождества
Имеют место следующие тождества:
sin(90о-А) = cos А, cos(90о-А) = sin

А;
tg(90о-А) = ctg А, ctg(90о-А) = tg А.

Теорема. Синус и косинус острого угла связаны между собой основным тригонометрическим тождеством: sin2A + cos2A = 1.

Основное тригонометрическое тождество позволяет выразить косинус угла через его синус и, наоборот, а именно,

Тригонометрические тождестваИмеют место следующие тождества:sin(90о-А) = cos А, cos(90о-А) = sin А;tg(90о-А) = ctg А, ctg(90о-А) =

Слайд 2Упражнение 1

Упражнение 1

Слайд 3Упражнение 2

Упражнение 2

Слайд 4Упражнение 3
Существует ли угол А, для которого sin A = cos

A?

Ответ: Да, 45о.

Упражнение 3Существует ли угол А, для которого sin A = cos A? Ответ: Да, 45о.

Слайд 5Упражнение 4
Существует ли угол А, для которого sin A = tg

A?

Ответ: Нет.

Упражнение 4Существует ли угол А, для которого sin A = tg A? Ответ: Нет.

Слайд 6Упражнение 5
Для каких острых углов А выполняется неравенство sin A

cos A?

Ответ: Для углов, меньших 45о.

Упражнение 5Для каких острых углов А выполняется неравенство sin A < cos A? Ответ: Для углов, меньших

Слайд 7Упражнение 6
Ответ: а) Нет;
б) да.

Упражнение 6Ответ: а) Нет; б) да.

Слайд 8Упражнение 7
Ответ: а) 2,4;

Упражнение 7Ответ: а) 2,4;

Слайд 9Упражнение 8
Ответ: а) B;
б) A.

Упражнение 8Ответ: а) B; б) A.

Слайд 10Упражнение 9
Равны ли углы A и B на рисунках а) и

б)?

Ответ: а) Да;

б) нет.

Упражнение 9Равны ли углы A и B на рисунках а) и б)? Ответ: а) Да; б) нет.

Слайд 11Упражнение 10
Равны ли углы A и B на рисунке?

Упражнение 10Равны ли углы A и B на рисунке?

Слайд 12Упражнение 11
Ответ: а) cos2A;
Упростите выражение: а) 1 – sin2A; б)

1 + sin2A + cos2A; cos2A + tg2A cos2A.

б) 2;

в) 1.

Упражнение 11Ответ: а) cos2A; Упростите выражение: а) 1 – sin2A; б) 1 + sin2A + cos2A; cos2A

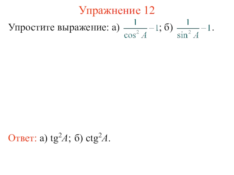
Слайд 13Упражнение 12
Ответ: а) tg2A;
б) сtg2A.

Упражнение 12Ответ: а) tg2A; б) сtg2A.

Что такое shareslide.ru?

Это сайт презентаций, где можно хранить и обмениваться своими презентациями, докладами, проектами, шаблонами в формате PowerPoint с другими пользователями. Мы помогаем школьникам, студентам, учителям, преподавателям хранить и обмениваться учебными материалами.


Для правообладателей

Яндекс.Метрика

Обратная связь

Email: Нажмите что бы посмотреть