Презентация, доклад на тему Математика сабағы презентация Көпмүшелерді көбейткіштерге жіктеу

Сабақта қолданылатын стратегиялар: ой-толғаныс, топтастыру, деңгейлік тапсырмалар,графикалық тапсырмалар.

Слайд 1 18.11.2015

ж Сабақтың тақырыбы:

Көпмүшелерді көбейткіштерге жіктеу

18.11.2015 ж Сабақтың тақырыбы:Көпмүшелерді көбейткіштерге жіктеу

Слайд 6Сабақта қолданылатын стратегиялар: ой-толғаныс, топтастыру, деңгейлік тапсырмалар,графикалық тапсырмалар.

Сабақта қолданылатын стратегиялар: ой-толғаныс, топтастыру,  деңгейлік тапсырмалар,графикалық тапсырмалар.

Слайд 7Сабақтың барысы:



Ұйымдастыру.
- Оқушыларды түгелдеу, назарларын сабаққа

аударту.
- сыныптағы гигиеналық талаптың орындалуын тексеру.
- оқушыларды 2 топқа бөлу.(әрқайсысында 5 оқушыдан)
Үй жұмысын тексеру.
Жұмыстың орындалуын қадағалау.
ҚАЙТАЛАУ СҰРАҚТАРЫ:
Бірмүше дегеніміз не?
Ұқсас бірмүшелер дегеніміз не?
Көпмүше дегеніміз?







Сабақтың барысы: Ұйымдастыру.    - Оқушыларды түгелдеу, назарларын сабаққа аударту.     -

Слайд 8
Ойын “Домино ” 2-командаға тапсырмалар таратылады.

Ойын “Домино ” 2-командаға  тапсырмалар таратылады.

Слайд 92 ТОПҚА ДЕҢГЕЙЛІК ТАПСЫРМАЛАР БЕРІЛЕДІ. 1-ТОПТЫҢ ТАПСЫРМАЛАРЫ:

1-ДЕҢГЕЙ 2-ДЕҢГЕЙ 3-ДЕҢГЕЙ 2-ТОПТЫҢ ТАПСЫРМАЛАРЫ: 1-ДЕҢГЕЙ 2-ДЕҢГЕЙ 3-ДЕҢГЕЙ

ІІ. Мағынаны ажырату


2 ТОПҚА ДЕҢГЕЙЛІК ТАПСЫРМАЛАР БЕРІЛЕДІ. 1-ТОПТЫҢ ТАПСЫРМАЛАРЫ:        1-ДЕҢГЕЙ

Слайд 10Келесі бөлім 2 тапсырмадан тұрады. “Бұл нені білдіреді?”, “жауабын тап?”. 2-команданың

тапсырмасы: “Бұл нені білдіреді?”
1


2


.3


4
Келесі бөлім 2 тапсырмадан тұрады. “Бұл нені білдіреді?”, “жауабын тап?”.   2-команданың тапсырмасы: “Бұл нені білдіреді?”

Слайд 112-команданың тапсырмасы: “жауабын тап?”.

2-команданың тапсырмасы: “жауабын тап?”.

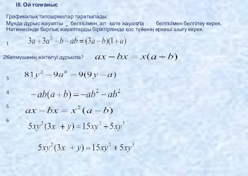
Слайд 12 ІІІ. Ой толғаныс
Графикалық тапсырмалар таратылады.
Мұнда дұрыс жауапты _ белгісімен,

ал қате жауапты белгісімен белгілеу керек. Нәтижесінде барлық жауаптарды біріктіргенде қос түйенің өркеші шығу керек.

1

Көпмүшенің жіктелуі дұрыспа?


3

4

5

6

ІІІ. Ой толғаныс Графикалық тапсырмалар таратылады.Мұнда дұрыс жауапты _ белгісімен, ал  қате жауапты

Слайд 13ТОПТАСТЫРУ СТРАТЕГИЯСЫ

ТОПТАСТЫРУ СТРАТЕГИЯСЫ

Слайд 14 қорытындылау
Оқушыларға қорытындылау парақтары таратылады. “Не білдім”,

“Не үйрендім”. Өздерінің ойларын тұжырымдап, қорытындылайды.







Бағалау. 1. Топтағы қорытынды жауаптар.
2. Графикалық тапсырмаларды толтыру.
қорытындылау  Оқушыларға қорытындылау парақтары таратылады. “Не білдім”, “Не үйрендім”. Өздерінің ойларын тұжырымдап, қорытындылайды.

Что такое shareslide.ru?

Это сайт презентаций, где можно хранить и обмениваться своими презентациями, докладами, проектами, шаблонами в формате PowerPoint с другими пользователями. Мы помогаем школьникам, студентам, учителям, преподавателям хранить и обмениваться учебными материалами.


Для правообладателей

Яндекс.Метрика

Обратная связь

Email: Нажмите что бы посмотреть