Презентация, доклад на тему Электронный образовательный ресурс Решение уравнений с параметром

Содержание

СодержаниеЛинейные уравнения с параметромКвадратные уравнения с параметромЭкзаменационные задания из материала ГИА. Экзаменационные задания из материала ЕГЭ.

Слайд 1Решение уравнений с параметром

Учитель математики МБОУ СОШ№33
Юревич Н.А.

г.Белгород





Решение уравнений с параметромУчитель математики МБОУ СОШ№33Юревич Н.А. г.Белгород

Слайд 3Содержание
Линейные уравнения с параметром
Квадратные уравнения с параметром
Экзаменационные задания из материала ГИА.


Экзаменационные задания из материала ЕГЭ.
СодержаниеЛинейные уравнения с параметромКвадратные уравнения с параметромЭкзаменационные задания из материала ГИА. Экзаменационные задания из материала ЕГЭ.

Слайд 4Линейное уравнение
Линейным уравнением с параметром относительно х называют уравнение вида

ax-b=0,
где a

и b – некоторые выражения, зависящие только от параметра, а х – неизвестное.


Линейное уравнение с параметром приводят к виду ax=b.

При а≠0 оно имеет единственное решение x= ,

при а=0 и b=0 его решением является любое число;

если же а=0,а b=0,то уравнение решений не имеет.
Линейное уравнениеЛинейным уравнением с параметром относительно х называют уравнение видаax-b=0,где a и b – некоторые выражения, зависящие

Слайд 5Пример 1.
Для всех значений параметра а решить уравнение 2а(а —

2) х=а — 2.

Решение:. Здесь контрольными будут те значения параметра, при которых коэффициент при х обращается в 0. Такими значениями являются а=0 и а=2. При этих значениях а невозможно деление обеих частей уравнения на коэффициент при х. В то же время при значениях параметра а≠0, а≠2 это деление возможно. Таким образом, необходимо решить уравнение при следующих значениях параметра:

1) а=0 ; 2) а=2 ; 3) а≠0, а≠2
Рассмотрим эти случаи.
 
При а=0 уравнение принимает вид 0 х= — 2. Это уравнение не имеет корней.

2) При а=2 уравнение принимает вид 0 х=0. Корнем этого уравнения является любое действительное число.

3) При а≠0, а≠2 из уравнения получаем, х=
Откуда x=

0 т в е т: 1) если а=0, то корней нет; 2) если а=2, то х — любое действительное число;
3) если а≠0, а≠2 , то х=
.
Пример 1.Для всех значений параметра а решить уравнение  2а(а — 2) х=а — 2. Решение:. Здесь

Слайд 6Пример2. Решить уравнение ax-4=6a-3x.
Решение.

Приведем уравнение к виду ax=b.

(а+3)x=6а+4.

При a

≠-3 мы получим

-.
При а=-3 уравнение х(а+3)=6а+4 примет вид : 0*х=-14.
Очевидно, что оно решений не имеет.




Ответ: при а=-3 корней нет;
при

Пример2.  Решить уравнение ax-4=6a-3x. Решение. Приведем уравнение к виду ax=b. (а+3)x=6а+4.При a ≠-3 мы получим -.При

Слайд 7Пример 3 Для всех значений параметра а решить уравнение.
Решение:
Запишем уравнение в стандартном

виде


. Если , т.е. , то имеем 0 * Х = 0, решением является множество

действительных чисел:

2. Если , то


Ответ: Если , то ,

Если , то х=-4.

Пример 3 Для всех значений параметра а решить уравнение.Решение:Запишем уравнение в стандартном виде  . Если

Слайд 8Пример4 . Решите уравнение . Решение: По смыслу задачи (5a+x)(x-5a) ≠ 0, то есть

х ≠ ± 5а. Умножив обе части уравнения на произведение (5a+x)(x-5a), получим уравнение Или . При а=0 уравнение примет вид 0*х=0, решением которого будет любое число, кроме нуля (так как х ≠ ± 5а). При а ≠ 0 имеем х=5а. Этот корень попадает под ограничение х ≠ ± 5а. Ответ: при а=0 уравнение имеет бесконечно много решений – все действительные числа, кроме нуля; При любом а(-∞;0)U(0;+∞) решений нет. В меню Далее
Пример4 . Решите уравнение .  Решение:  По смыслу задачи (5a+x)(x-5a) ≠ 0, то есть х

Слайд 9Квадратные уравнения с параметром.

Известно, что уравнение
называется квадратным только в случае

а≠0.


Однако решение таких уравнений очень часто начинают с нахождения дискриминанта. Это неверно! В качестве коэффициента при может быть выражение с параметром. А оно вполне может быть равным нулю, и данное уравнение квадратным не будет, получится линейное уравнение.

Поэтому, решая квадратное уравнение с параметром, необходимо первым делом смотреть на коэффициент при . Если этот коэффициент – выражение с параметром, то нужно отдельно выделить случай, когда оно равно нулю, и решить получившееся линейное уравнение.
Квадратные уравнения с параметром.  Известно, что уравнениеназывается квадратным только в случае а≠0.

Слайд 10Пример1. Решить уравнение:
Решение.
«Особо» нужно выделить значение а=0, так как при таком

а уравнение линейное, а при остальных – квадратное, а также необходимо выяснить, при каких а дискриминант трёхчлена положителен, отрицателен, равен 0 .


Таким образом, при а=0 – одно решение х=0,
при а≠0 – два решения

Ответ: При a=0, x=0;
при а≠0 .
Пример1. Решить уравнение:Решение.«Особо» нужно выделить значение а=0, так как при таком а уравнение линейное, а при остальных

Слайд 11Пример 2. Решить уравнение ax=x2+3 Решение:

Корней нет
Ответ:1)при 2) при 3)при
уравнение не имеет решений


Пример 2. Решить уравнение   ax=x2+3  Решение:

Слайд 12Пример3. Найдите число решений уравнения .
Решение.
Следует заметить, что бывает полезно сначала преобразовать

уравнение, а потом его исследовать, например, графически.

Имеем


Положим . Тогда имеем систему

Далее рассмотрим графики На рисунке приведены пять различных случаев. Два из них очевидны.
Если a<0, то решение одно.
Если a=0, то точек пересечения двух графиков – две. Но одна из них – (0;0), что по условию задачи не подходит в качестве решения. Следовательно, при a=0 снова имеем единственное решение.
Пусть теперь a>0. Тогда, очевидно, надо найти ординату вершины А( ), . Тогда можно получить полный ответ:
если a≤0, то n=1;
если 0если a=1,то n=2;
если a>1, то n=1.

Пример3. Найдите число решений уравнения .Решение.Следует заметить, что бывает полезно сначала преобразовать уравнение, а потом его исследовать,

Слайд 13.Ответ: если a≤0, то n=1;

если 0 если a=1,то n=2;
если a>1, то n=1.





В меню Далее




.Ответ: если a≤0, то n=1;       если 0

Слайд 14Экзаменационные задания из материала ГИА.
Пример 1. (Базовый уровень)Определите ненулевые коэффициенты p

и q квадратного уравнения так, чтобы его корни были равны p и q.
Решение
Из т. Виета следует

Пусть , где p≠0, q≠0 (из условия).












Ответ: p=1; q=-2.
Экзаменационные задания из материала ГИА.Пример 1. (Базовый уровень)Определите ненулевые коэффициенты p и q квадратного уравнения

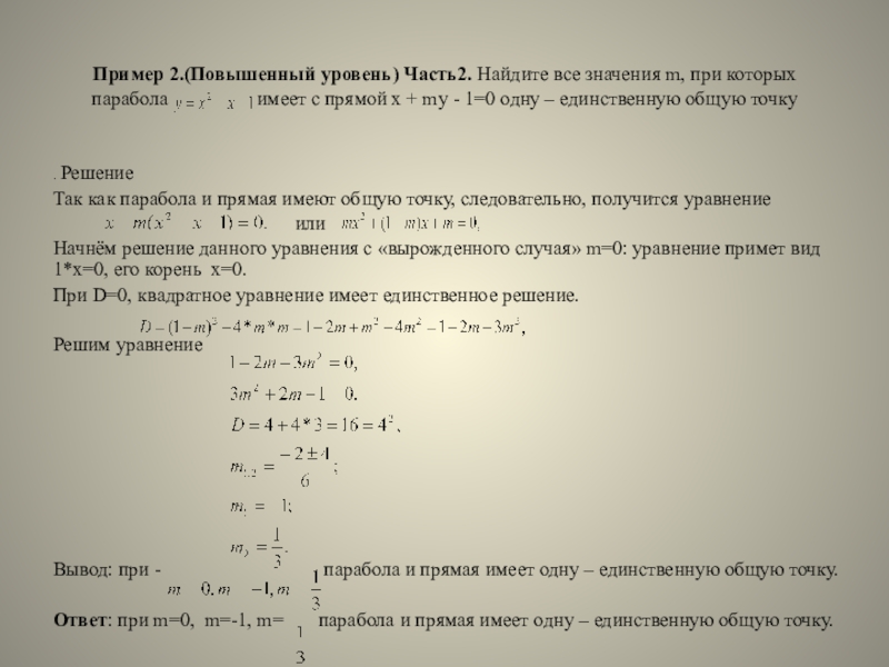
Слайд 15Пример 2.(Повышенный уровень) Часть2. Найдите все значения m, при которых парабола

имеет с прямой x + my - 1=0 одну – единственную общую точку

. Решение
Так как парабола и прямая имеют общую точку, следовательно, получится уравнение
или
Начнём решение данного уравнения с «вырожденного случая» m=0: уравнение примет вид 1*х=0, его корень х=0.
При D=0, квадратное уравнение имеет единственное решение.

Решим уравнение








Вывод: при - парабола и прямая имеет одну – единственную общую точку.

Ответ: при m=0, m=-1, m= парабола и прямая имеет одну – единственную общую точку.

Пример 2.(Повышенный уровень) Часть2. Найдите все значения m, при которых парабола

Слайд 16Пример 3.(Повышенный уровень) Часть2. Определите количество корней уравнения

при всех положительных значениях параметра а.

Решение
Следует заметить, что бывает полезно сначала преобразовать уравнение, а потом его исследовать, например, графически. ,а>0
Далее рассмотрим графики у= и y=a. На рисунке приведены три различных случая
4 решения при а
3 решения при а=7;
2 решения при а>7.

Ответ:
4 решения при а
3 решения при а=7;
2 решения при а>7.


В меню

Пример 3.(Повышенный уровень) Часть2.  Определите количество корней уравнения

Слайд 17 Экзаменационные задания из материала ЕГЭ. Пример 1.Укажите наибольшее значение параметра а,

при котором уравнение имеет ровно три решения

Решение :В одной системе координат aох построим графики функций



Получили, что при а=4 уравнение имеет три решения.
Ответ: при а=4 уравнение имеет три решения.




Экзаменационные задания из материала ЕГЭ.  Пример 1.Укажите наибольшее значение параметра а, при котором

Слайд 18Пример 2. . Найдите значение параметра а, при котором уравнение

имеет единственное решение. Если таких значений несколько, в ответе запишите их сумму.

Решение: В одной системе координат аох построим графики функций




Получили, что при а=-0,5 и а=-1,5 уравнение имеет единственное решение. -0,5+(-1,5)=-2


Ответ: -2.

В меню

Пример 2. . Найдите значение параметра а, при котором уравнение

Слайд 19СПАСИБО
ЗА ВНИМАНИЕ!!!

СПАСИБО ЗА ВНИМАНИЕ!!!

Что такое shareslide.ru?

Это сайт презентаций, где можно хранить и обмениваться своими презентациями, докладами, проектами, шаблонами в формате PowerPoint с другими пользователями. Мы помогаем школьникам, студентам, учителям, преподавателям хранить и обмениваться учебными материалами.


Для правообладателей

Яндекс.Метрика

Обратная связь

Email: Нажмите что бы посмотреть