Презентация, доклад по технической механике Общие теоремы динамики 2 курс ССУЗ

Содержание

Цель урока:Обеспечение усвоения понятий импульса силы, количества движения, кинетической энергии, механической системы, внутренних и внешних сил системы.Способствовать формированию представлений об основных уравнениях динамики.Способствовать формированию умений определять параметры движения с помощью теорем динамики.

Слайд 1Презентация по технической механике «Общие теоремы динамики»
Автор: преподаватель специальных дисциплин ГАПОУ

«Лениногорский нефтяной техникум» Шаммасова А.А.
Презентация по технической механике «Общие теоремы динамики»Автор: преподаватель специальных дисциплин ГАПОУ «Лениногорский нефтяной техникум» Шаммасова А.А.

Слайд 2Цель урока:
Обеспечение усвоения понятий импульса силы, количества движения, кинетической энергии, механической

системы, внутренних и внешних сил системы.
Способствовать формированию представлений об основных уравнениях динамики.
Способствовать формированию умений определять параметры движения с помощью теорем динамики.
Цель урока:Обеспечение усвоения понятий импульса силы, количества движения, кинетической энергии, механической системы, внутренних и внешних сил системы.Способствовать

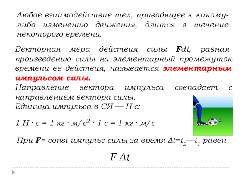
Слайд 3Любое взаимодействие тел, приводящее к какому-либо изменению движения, длится в течение

некоторого времени.

Векторная мера действия силы Fdt, равная произведению силы на элементарный промежуток времени ее действия, называется элементарным импульсом силы.
Направление вектора импульса совпадает с направлением вектора силы.
Единица импульса в СИ — Н·с:

1 Н · с = 1 кг · м/с2 · 1 с = 1 кг · м/с

При F= const импульс силы за время Δt=t2—t1 равен

F Δt

Любое взаимодействие тел, приводящее к какому-либо изменению движения, длится в течение некоторого времени. Векторная мера действия силы

Слайд 4Если на точку действует несколько сил, то их общий импульс равен

геометрической сумме импульсов отдельных сил.

Векторная мера механического движения точки mV, равная произведению массы точки на ее скорость в данный момент времени, называется количеством движения.
Направление вектора количества движения совпадает с направлением вектора скорости.
Единица количества движения в СИ — кг·м/с.

Если на точку действует несколько сил, то их общий импульс равен геометрической сумме импульсов отдельных сил.Векторная мера

Слайд 5Скалярная мера механического движения точки mv2/2, равная половине произведения массы точки

на квадрат её скорости, называется кинетической энергией.
Единица кинетической энергии — джоуль (Дж);
1 Дж = 1Н·1м=1 кг ·м/с² ·1 м = 1 кг·м²/с².
Скалярная мера механического движения точки mv2/2, равная половине произведения массы точки на квадрат её скорости, называется кинетической

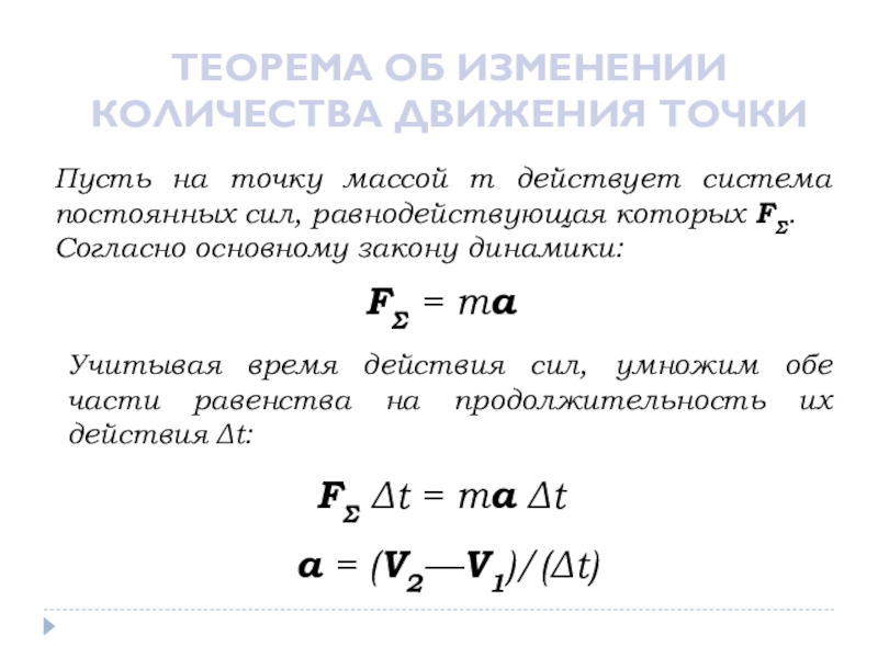
Слайд 6ТЕОРЕМА ОБ ИЗМЕНЕНИИ КОЛИЧЕСТВА ДВИЖЕНИЯ ТОЧКИ
Пусть на точку массой m действует

система постоянных сил, равнодействующая которых FΣ.
Согласно основному закону динамики:

FΣ = та

Учитывая время действия сил, умножим обе части равенства на продолжительность их действия Δt:

FΣ Δt = та Δt

a = (V2—V1)/(Δt)

ТЕОРЕМА ОБ ИЗМЕНЕНИИ КОЛИЧЕСТВА ДВИЖЕНИЯ ТОЧКИПусть на точку массой m действует система постоянных сил, равнодействующая которых FΣ.

Слайд 7FΣ Δt = mV2—mV1
Изменение количества движения точки за некоторый промежуток времени

равно импульсу всех сил, действующих на точку в течение того же промежутка времени.
FΣ Δt = mV2—mV1Изменение количества движения точки за некоторый промежуток времени равно импульсу всех сил, действующих на

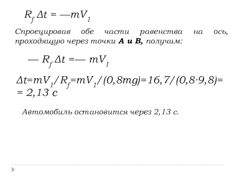
Слайд 8Пример1. Шофер автомобиля, движущегося со скоростью 60 км/ч, выключил двигатель и

начал торможение. Через сколько времени автомобиль остановится, если сила торможения составляет 0,8 от силы тяжести автомобиля?

Решение.
Приняв автомобиль за материальную точку, отметим буквой А место начала торможения (скорость автомобиля V1=60км/ч=16,7м/с), а буквой В—место остановки автомобиля (V2=0).
При движении автомобиля между точками А и В в течение Δt на него действует тормозящая сила Fтр = Rf , равная Rf =0,8 G=0,8 mg.

Пример1. Шофер автомобиля, движущегося со скоростью 60 км/ч, выключил двигатель и начал торможение. Через сколько времени автомобиль

Слайд 9Rf Δt = —mV1
Спроецировав обе части равенства на ось, проходящую через

точки А и В, получим:

— Rf Δt =— mV1

Δt=mV1/Rf=mV1/(0,8mg)=16,7/(0,8·9,8)= = 2,13 с

Автомобиль остановится через 2,13 с.

Rf Δt = —mV1Спроецировав обе части равенства на ось, проходящую через точки А и В, получим:— Rf

Слайд 10ТЕОРЕМА ОБ ИЗМЕНЕНИИ КИНЕТИЧЕСКОЙ ЭНЕРГИИ ТОЧКИ
Пусть, как и в предыдущем случае,

на точку действует система постоянных сил, равнодействующая которых FΣ, и ради упрощения рассуждений допустим, что силы действуют вдоль одной прямой.
Тогда основному закону динамики в векторной форме эквивалентно равенство:

FΣ = та

Умножим обе части этого равенства на перемещение точки ΔS:

FΣ ΔS = ma ΔS

ТЕОРЕМА ОБ ИЗМЕНЕНИИ КИНЕТИЧЕСКОЙ ЭНЕРГИИ ТОЧКИПусть, как и в предыдущем случае, на точку действует система постоянных сил,

Слайд 11При действии постоянных сил на прямолинейном пути:
a = (V2— V1)/Δt


ΔS = Vср Δt = (V2 + V1) Δt/2

FΣ ΔS = m[(V2— V1)/Δt][(V2 + V1)/Δt]/2

FΣ ΔS = WΣ = ΣWk

ΣWk = mV²2/2 — mV²1/2

Изменение кинетической энергии точки на некотором пути равно сумме работ всех действующих на точку сил на том же пути.

При действии постоянных сил на прямолинейном пути:a = (V2— V1)/Δt  ΔS = Vср Δt = (V2

Слайд 12Если точка движется равномерно, т. е. V1=V2, и изменение кинетической энергии

mV²2/2—mV²1/2=0, то

ΣWk =0

Если V1>V2, то изменение кинетической энергии mV²2/2—mV²1/2>0, т. е. кинетическая энергия точки возрастает и, значит, работа движущих сил больше работ сил сопротивления.

Если V1

Если точка движется равномерно, т. е. V1=V2, и изменение кинетической энергии mV²2/2—mV²1/2=0, тоΣWk =0Если V1>V2, то изменение

Слайд 13Пример 2. По условию примера 1 определить длину тормозного пути AB=S

автомобиля.

Решение.
В соответствии с исходными данными уравнение кинетической энергии примет вид:

— Rf S = — mV²2/2

Отсюда, имея в виду, что Rf =0,8 mg, получим

S=mV²2/(2·0,8mg)=16,72/(2·0,8·9,8)≈17м

Тормозной путь составит 17 м.

Пример 2. По условию примера 1 определить длину тормозного пути AB=S автомобиля.Решение. В соответствии с исходными данными

Слайд 14ПОНЯТИЕ О МЕХАНИЧЕСКОЙ СИСТЕМЕ
Совокупность материальных точек, связанных между собой силами взаимодействия,

называется механической системой.
ПОНЯТИЕ О МЕХАНИЧЕСКОЙ СИСТЕМЕСовокупность материальных точек, связанных между собой силами взаимодействия, называется механической системой.

Слайд 15Любое материальное тело рассматривается в механике как механическая система, образуемая совокупностью

материальных точек.
Абсолютно твердое тело называется неизменяемой механической системой, так как расстояние между материальными точками остается неизменным.
Механические системы, расстояния между точками которых могут меняться, называются изменяемыми. К ним относятся любые машины или механизмы.
Любое материальное тело рассматривается в механике как механическая система, образуемая совокупностью материальных точек. Абсолютно твердое тело называется

Слайд 16Силы, действующие на точки системы со стороны точек или тел, не

входящих в эту систему, называются внешними. Внешние силы принято обозначать с индексом е: Fe, Re ( от лат. «exterior» — внешний).
Силы, действующие на точки системы со стороны точек или тел этой же системы, называются внутренними. Внутренние силы обозначают с индексом i: Fi (от лат. «interior» — внутренний).
Силы, действующие на точки системы со стороны точек или тел, не входящих в эту систему, называются внешними.

Слайд 17F12=-F21; F23=-F32, F31=-F13
Если рассматриваемая механическая система неизменяемая, т. е. представляет

собой абсолютно твердое тело, то внутренние силы уравновешиваются.
Если же рассматривается изменяемая механическая система, то внутренние силы взаимно не уравновешиваются, так как, приложенные к разным телам, они могут вызвать их взаимное перемещение.
F12=-F21; F23=-F32, F31=-F13 Если рассматриваемая механическая система неизменяемая, т. е. представляет собой абсолютно твердое тело, то внутренние

Слайд 18Движение механической системы зависит не только от действующих сил, оно зависит

также, во-первых, от суммарной массы системы:

m = ΣΔmk

где m — масса механической системы
и Δmk — массы ее отдельных точек,

и, во-вторых, от положения центра масс системы.

Движение центра масс определяется уравнением:

FeΣ S = mac

где FeΣ — результирующая всех внешних сил, приложенных к точкам системы;
m — масса системы;
ac — ускорение центра масс системы.

Движение механической системы зависит не только от действующих сил, оно зависит также, во-первых, от суммарной массы системы:m

Что такое shareslide.ru?

Это сайт презентаций, где можно хранить и обмениваться своими презентациями, докладами, проектами, шаблонами в формате PowerPoint с другими пользователями. Мы помогаем школьникам, студентам, учителям, преподавателям хранить и обмениваться учебными материалами.


Для правообладателей

Яндекс.Метрика

Обратная связь

Email: Нажмите что бы посмотреть