Презентация, доклад к уроку по дисциплине Строительные машины и средства малой механизации для 3 курса по теме Трансмиссия Специальность: 08.02.01 Строительство и эксплуатация зданий и сооружений.

Содержание

МЕХАНИЧЕСКАЯ ТРАНСМИССИЯ МЕХАНИЧЕСКИЕ трансмиссии состоят из ПЕРЕДАЧ — механизмов для передачи непрерывного вращательного или поступательного движения, а также для преобразования одной формы движения в другую (вращательного в поступательное и наоборот). При единственном потребителе передача превращается

Слайд 1 Т. 2.2.1. ТРАНСМИССИЯ

Разработала преподаватель Конева Л. М.
Верхняя Пышма 2018

МИНИСТЕРСТВО ОБЩЕГО ПРОФЕССИОНАЛЬНОГО ОБРАЗОВАНИЯ СВЕРДЛОВСКОЙ ОБЛАСТИ ГОСУДАРСТВЕННОЕ БЮДЖЕТНОЕ ПРОФЕССИОНАЛЬНОЕ ОБРАЗОВАТЕЛЬНОЕ УЧРЕЖДЕНИЕ СВЕРДЛОВСКОЙ ОБЛАСТИ УРАЛЬСКИЙ ГОСУДАРСТВЕННЫЙ КОЛЛЕДЖ им. И.И. ПОЛЗУНОВА

Презентация к уроку по дисциплине «Строительные машины и средства малой механизации» для 3 курса по теме «Трансмиссия»
Специальность: 08.02.01 «Строительство и эксплуатация зданий и сооружений».

Т. 2.2.1. ТРАНСМИССИЯ

Слайд 2МЕХАНИЧЕСКАЯ ТРАНСМИССИЯ
МЕХАНИЧЕСКИЕ трансмиссии состоят из ПЕРЕДАЧ — механизмов для передачи

непрерывного вращательного или поступательного движения, а также для преобразования одной формы движения в другую (вращательного в поступательное и наоборот).
При единственном потребителе передача превращается в трансмиссию. Иногда понятия передачи и трансмиссии отождествляют, распространяя этот термин также на все другие (немеханические) виды трансмиссий.
МЕХАНИЧЕСКАЯ ТРАНСМИССИЯ  МЕХАНИЧЕСКИЕ трансмиссии состоят из ПЕРЕДАЧ — механизмов для передачи непрерывного вращательного или поступательного движения,

Слайд 3МЕХАНИЧЕСКАЯ ТРАНСМИССИЯ
Механические передачи:
1. передачи трением;
2. передачи зацеплением.
В

механических передачах элемент, передающий мощность, называют ВЕДУЩИМ (индекс «1» у параметров), а воспринимающий мощность – ВЕДОМЫМ (индекс «2» у параметров).
Основными параметрами передач являются вращающий момент МВР, передаточное число u, частота вращения n и коэффициент полезного действия (КПД).
МВР и КПД относятся к силовым характеристикам передачи, а u и n к кинематическим.
МЕХАНИЧЕСКАЯ ТРАНСМИССИЯ  Механические передачи: 1. передачи трением; 2. передачи зацеплением. В механических передачах элемент, передающий мощность,

Слайд 4МЕХАНИЧЕСКАЯ ТРАНСМИССИЯ
Передаточное число u определяется отношением частот вращения (об/сек) ведущего

и ведомого элементов


Передачи могут быть ПОНИЖАЮЩИМИ (редукторными), получившими в строительных машинах преимущественное применение, и ПОВЫШАЮЩИМИ (мультипликаторными).
МЕХАНИЧЕСКАЯ ТРАНСМИССИЯ  Передаточное число u определяется отношением частот вращения (об/сек) ведущего и ведомого элементов Передачи могут

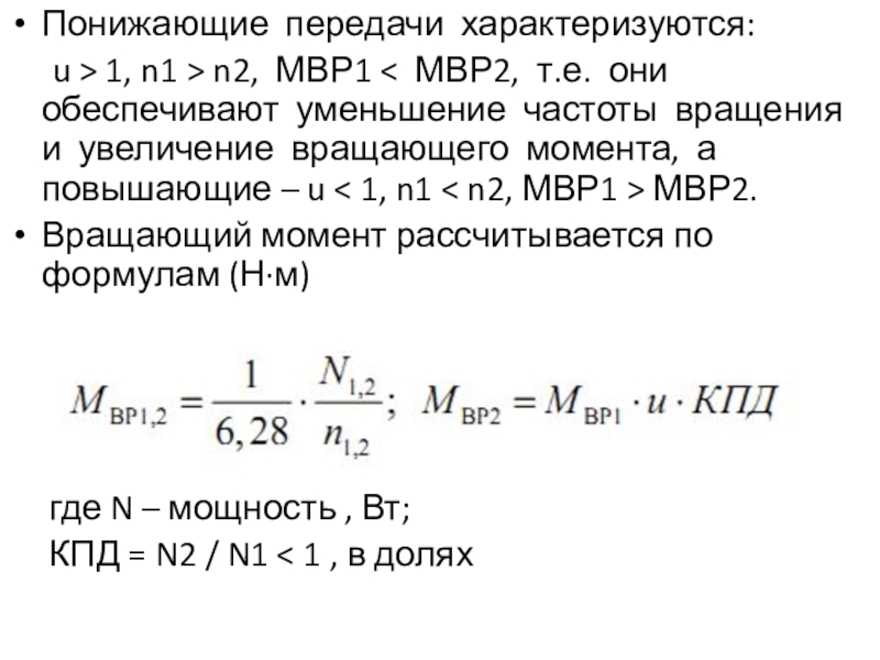
Слайд 5Понижающие передачи характеризуются:
u > 1, n1 > n2, МВР1

МВР2, т.е. они обеспечивают уменьшение частоты вращения и увеличение вращающего момента, а повышающие – u < 1, n1 < n2, МВР1 > МВР2.
Вращающий момент рассчитывается по формулам (Н·м)




где N – мощность , Вт;
КПД = N2 / N1 < 1 , в долях

Понижающие передачи характеризуются: 	u > 1, n1 > n2, МВР1 < МВР2, т.е. они обеспечивают уменьшение частоты

Слайд 6Передачи трением
Передачи трением включают:
1. фрикционные передачи;
2. ремённые передачи.


Фрикционные передачи
Во ФРИКЦИОННЫХ передачах ведущее и ведомое звенья – цилиндрические или конические катки, прижатые друг к другу. При вращении ведущего катка, приводимого двигателем или предшествующей передачей, ведомому катку сообщается вращение за счет возникающих на контактной поверхности сил трения.
Передачи трением  Передачи трением включают: 1. фрикционные передачи; 2. ремённые передачи. Фрикционные передачи Во ФРИКЦИОННЫХ передачах

Слайд 7
Достоинства: просты, работают плавно и бесшумно
Недостаток: не обеспечение точного

передаточного числа вследствие проскальзывания КПД – 0,90…0,95

Фрикционные передачи

Достоинства: просты, работают плавно и бесшумно Недостаток: не обеспечение точного передаточного числа вследствие проскальзывания КПД –

Слайд 8Ремённые передачи
РЕМЕННАЯ передача состоит из двух закрепленных на валах шкивов

и охватывающего их ремня, надетого на шкивы с натяжением. Движение передается за счет сил трения в парах ведущий «шкив-ремень» и «ремень-ведомый шкив».
Ремённые передачи  РЕМЕННАЯ передача состоит из двух закрепленных на валах шкивов и охватывающего их ремня, надетого

Слайд 9Обязательным условием функционирования ременной передачи является ее натяжение путем перемещения одного

из шкивов натяжным роликом или пружиной, автоматическим устройством, регулирующим натяжение в зависимости от внешней нагрузки и т. п.
Достоинства:
- возможность передачи движения на большие расстояния (до 15…20 м);
- плавность и бесшумность работы;
- самопредохранение от перегрузок.
Недостатки:
- большие габариты;
- большое давление на подшипники;
- непостоянство передаточного отношения.
КПД – до 0,98.
Обязательным условием функционирования ременной передачи является ее натяжение путем перемещения одного из шкивов натяжным роликом или пружиной,

Слайд 10Передачи зацеплением
Передачи зацеплением включают:
1. цепные передачи;
2. червячные передачи;


3. зубчатые передачи.
Цепные передачи
ЦЕПНЫЕ передачи служат для передачи вращательного движения между двумя параллельными валами при значительном расстоянии между ними. Передача состоит из двух звездочек и охватывающей их цепи.
В строительных машинах в качестве приводных цепей чаще применяют втулочно-роликовые, реже зубчатые цепи.
Передачи зацеплением  Передачи зацеплением включают: 1. цепные передачи; 2. червячные передачи; 3. зубчатые передачи. Цепные передачи

Слайд 11Достоинства:
- возможность передачи движения на большие расстояния (до 8 м);


- высокая надёжность;
- отсутствие проскальзывания;
- меньшие габариты (по сравнению с ремёнными);
- меньший износ подшипников из-за меньшего натяжения.
Недостатки:
- вытягивание цепей вследствие износа шарниров (следствие – неравномерность хода);
чувствительность к перекосам валов;
- шум.
КПД – 0,96…0,98.
Достоинства: - возможность передачи движения на большие расстояния (до 8 м); - высокая надёжность; - отсутствие проскальзывания;

Слайд 12Зубчатые передачи
ЗУБЧАТАЯ передача состоит из двух посаженных на валы зубчатых

колес, меньшее из которых называют шестерней, а большее – колесом. Для передачи вращательного движения между двумя валами с параллельными осями применяют цилиндрические колеса с ПРЯМЫМИ, КОСЫМИ и ШЕВРОННЫМИ зубьями; между валами с пересекающимися осями – конические колеса с ПРЯМЫМИ или КРУГОВЫМИ зубьями, между валами с неперекрещивающимися осями – ВИНТОВЫМИ колесами.
Передаточное число зубчатых передач определяется:



где ZК и ZШ – число зубьев колеса и шестерни.
Зубчатые передачи  ЗУБЧАТАЯ передача состоит из двух посаженных на валы зубчатых колес, меньшее из которых называют

Слайд 13
Достоинства:
- сравнительно высокий КПД (до 0,97…0,99) при малых габаритах;
-

большая долговечность и надежность;
- постоянство передаточного числа вследствие отсутствия проскальзывания;
- возможности применения в широком диапазоне моментов, скоростей и передаточных
отношений .

Недостатки:
- шум при работе на значительных скоростях и в случае недостаточно качественного исполнения;
- нагрузка на подшипники валов в случае применения косозубых передач;
- сложность изготовления в случае шевронных колес .

Достоинства: - сравнительно высокий КПД (до 0,97…0,99) при малых габаритах; - большая долговечность и надежность; - постоянство

Слайд 14Червячные передачи
ЧЕРВЯЧНЫЕ передачи служат для передачи вращательного движения между перекрещивающимися

валами, чаще под прямым углом. Передача состоит из винта, называемого червяком, и червячного колеса с зубьями на своем ободе. Ведущим звеном в передаче является обычно червяк. Червяк представляет собой винт (стальной) с трапецеидальным профилем витков.
Стандартный угол профиля в осевом сечении составляет α = 20°. Червячное колесо комбинированное: внутренняя ступица из чугуна или стали; а венец – из бронзы.
Количество заходов – 1…4.
Червячные передачи  ЧЕРВЯЧНЫЕ передачи служат для передачи вращательного движения между перекрещивающимися валами, чаще под прямым углом.

Слайд 15Достоинства:
- возможность получения большого передаточного числа (80…100) при
сравнительно малых

габаритах;
- плавность хода и бесшумность работы;
- возможность выполнения передачи самотормозящей.
Недостатки:
- сравнительно низкий КПД (0,75…0,85);
- необходимость применения дорогостоящих материалов (бронзовые венцы
червячных колес), для уменьшения коэффициента трения контактирующих поверхностей ;
- нагрев в процессе непрерывной работы и повышенный износ витков червяка и
зубьев колеса.
Достоинства: - возможность получения большого передаточного числа (80…100) при сравнительно малых габаритах; - плавность хода и бесшумность

Слайд 16ОСНОВНЫЕ УЗЛЫ СТРОИТЕЛЬНЫХ МАШИН
Устройство основных узлов (частей) строительных машин:
1. Силового оборудования.
2.

Рабочего оборудования.
3.Трансмиссии.
4.Ходового оборудования.
5.Системы управления.
Для лучшего понимания принципа работы и взаимодействия отдельных частей машин выделяют пять основных разновидностей узлов (рисунок 1). Реальное же количество узлов машин достигает десятков, а иногда и сотен единиц.

ОСНОВНЫЕ УЗЛЫ СТРОИТЕЛЬНЫХ МАШИН Устройство основных узлов (частей) строительных машин:1. Силового оборудования.2. Рабочего оборудования.3.Трансмиссии.4.Ходового оборудования.5.Системы управления.Для лучшего

Слайд 17Рисунок 1 – Структурная схема подвижных
строительных машин

Рисунок 1 – Структурная схема подвижных строительных машин

Слайд 18Стационарные машины ходового оборудования не имеют, а транспортные – рабочего органа.

Объединяющей отдельные узлы машины в единое целое (машину) является трансмиссия.

Совокупность силового оборудования, трансмиссии и системы управления называют приводом машины. Наименование ему дают чаще по виду трансмиссии, но иногда и по типу двигателя.
Стационарные машины ходового оборудования не имеют, а транспортные – рабочего органа. Объединяющей отдельные узлы машины в единое

Слайд 191. Механический, в котором энергия передается механической трансмиссией (движущимися деталями).
2. Гидравлический,

в котором энергия передается гидравлической трансмиссией (потоком рабочей жидкости под давлением).

Применяют следующие виды приводов строительных машин, различающихся способом передачи механической энергии силового оборудования к исполнительным механизмам:

1. Механический, в котором энергия передается механической трансмиссией (движущимися деталями).2. Гидравлический, в котором энергия передается гидравлической трансмиссией

Слайд 203. Электрический, в котором энергия передается электрической трансмиссией (электрическим током в

системе электрооборудования). Применяют в основном только на крупных строительных машинах (краны стреловые самоходные большой грузоподъемности, шагающие экскаваторы и т.д.). Как правило, оборудование таких приводов имеет большую массу и стоимость.
4. Пневматический, в котором энергия передается пневматической трансмиссией (потоком сжатого воздуха).
5. Комбинированный, содержащий несколько разновидностей трансмиссии.
Например, электрогидравлический,дизель-электрический,дизель-гидравлическийи другие более сложные комбинации приводов.

3. Электрический, в котором энергия передается электрической трансмиссией (электрическим током в системе электрооборудования). Применяют в основном только

Слайд 21ТРАНСМИССИЯ
Трансмиссия представляет собой совокупность устройств между валом двигателя и механизмами машины.

Она предназначена для передачи механической энергии силового оборудования в виде усилий и движений, к механизмам машин.
Двигатели машин имеют, как правило, высокую частоту вращения вала, что обуславливает их малые размеры, массу и более высокий КПД. Однако, вращающий момент на выходном валу такого двигателя небольшой. По условиям эксплуатации машины требуемые скорости движения звеньев исполнительных механизмов должны быть в большинстве случаев значительно меньше скорости вращения вала двигателя.

ТРАНСМИССИЯТрансмиссия представляет собой совокупность устройств между валом двигателя и механизмами машины. Она предназначена для передачи механической энергии

Слайд 22ТРАНСМИССИЯ
Поэтому трансмиссии не только передают движение, но и изменяют его вид

(к примеру, вращательное в возвратно-поступательное),направление, вращающие моменты и частоты вращения ведомых звеньев механизмов.
В строительных машинах применяют трансмиссии механические, гидравлические, электрические и комбинированные.
В общем случае механическая трансмиссия включает одну или несколько передач, валы, оси, муфты, тормоза и т.д. (рисунок 1), в частном - лишь одну передачу. Наименование трансмиссии дают по типу имеющихся в ее составе передач.
В качестве примера ниже приведена схема трансмиссии автомобиля общего назначения (рисунок 3).

ТРАНСМИССИЯПоэтому трансмиссии не только передают движение, но и изменяют его вид (к примеру, вращательное в возвратно-поступательное),направление, вращающие

Слайд 23Рисунок 3 – Кинематическая схема автомобиля
Трансмиссия автомобиля включает: сцепление 2, коробку

перемены передач 3, карданный, телескопический вал с крестовыми муфтами (шарнирами) 4, главную понижающую передачу5, дифференциал 6, приводные валы (полуоси) 7, тормоза (на рисунке не показаны). Вращающий момент от двигателя 1 передается трансмиссией к ведущим колесам 8, а ведомые колеса 9 – управляемые.
Рисунок 3 – Кинематическая схема автомобиляТрансмиссия автомобиля включает: сцепление 2, коробку перемены передач 3, карданный, телескопический вал

Слайд 24К механическим трансмиссиям относятся:
канатные,
фрикционные,
ременные,
зубчатые,
червячные,
цепные.
Применяются они,

главным образом, в машинах с одномоторным приводом для приведения отдельных механизмов машины в поступательное, возвратно-поступательное и вращательное движения.

К механическим трансмиссиям относятся:канатные, фрикционные, ременные, зубчатые, червячные, цепные. Применяются они, главным образом, в машинах с одномоторным

Слайд 25Эти трансмиссии сравнительно просты по устройству, достаточно надежны и экономичны.
К

основным их недостаткам относятся ступенчатость изменения передаваемых параметров, трудность автоматизации управления.

Эти трансмиссии сравнительно просты по устройству, достаточно надежны и экономичны. К основным их недостаткам относятся ступенчатость изменения

Слайд 26Гидравлические трансмиссии бывают двух видов: гидрообъемные и гидродинамические.

Большее применение в

строительных машинах получили гидрообъемные трансмиссии.

Они представляют собой гидравлические устройства для передачи механической энергии двигателя к исполнительным механизмам напором потока рабочей жидкости (специальные масла с добавками).
Гидравлические трансмиссии бывают двух видов: гидрообъемные и гидродинамические. Большее применение в строительных машинах получили гидрообъемные трансмиссии. Они

Слайд 27Использование их взамен механических трансмиссий облегчает управление машиной, упрощает ее кинематическую

схему, повышает надежность работы, плавность и точность перемещения рабочего органа. Однако, они требуют сложной системы трубопроводов и высоконапорных рукавов, находящихся под высоким давлением рабочей жидкости, установки дополнительных устройств (бака для рабочей жидкости, гидронасоса и т.д.). Применяют в основном при многомоторном приводе для приведения в действие машины и отдельных ее частей в возвратнопоступательное или вращательное движение.
Использование их взамен механических трансмиссий облегчает управление машиной, упрощает ее кинематическую схему, повышает надежность работы, плавность и

Слайд 28Гидродинамическая трансмиссия представляет собой гидромуфту (применяется редко) или гидротрансформатор, устанавливаемые между

двигателем машины и механической трансмиссией.
Их применяют для передачи вращения от ведущего вала к ведомому.
Гидротрансформатор, обеспечивая плавное изменение вращающего момента на ведомом валу в зависимости от внешней нагрузки, предохраняет также двигатель и трансмиссию машины от перегрузок.
Гидродинамическая трансмиссия представляет собой гидромуфту (применяется редко) или гидротрансформатор, устанавливаемые между двигателем машины и механической трансмиссией. Их

Слайд 29Электрические трансмиссии применяют в системах электропривода и управления машин для включения,

выключения и реверсирования электродвигателей. Представляют собой систему токоведущих кабелей, генераторов тока и другого электрооборудования (предохранительные и распределительные устройства, рубильники, выключатели и т.д.). Пневматические трансмиссии состоят, в основном, из тех же составных частей, что и гидравлические, только в качестве рабочей среды используют сжатый воздух с давлением до 0,8 МПа, вырабатываемый компрессором.

Электрические трансмиссии применяют в системах электропривода и управления машин для включения, выключения и реверсирования электродвигателей. Представляют собой

Слайд 30Из-за их низкого КПД применяют, главным образом, в системах управления и

торможения, а также в ручных пневматических инструментах.
Комбинированные трансмиссии состоят, как правило, из двух передач и используются, в основном, в машинах с многомоторным приводом.
Например, гидромеханическая трансмиссия состоит из гидравлической и механической передач и других устройств. Это повышает эффективность механической передачи, за счет нейтрализации ее недостатков.

Из-за их низкого КПД применяют, главным образом, в системах управления и торможения, а также в ручных пневматических

Слайд 32ОБЩИЕ ПРАВИЛА ТЕХНИКИ БЕЗОПАСНОСТИ ПРИ РАБОТЕ СТРОИТЕЛЬНЫХ МАШИН
1. К управлению машиной

допускаются машинисты, имеющие удостоверение на право управления данным видом машин.
2. Каждая вновь установленная машина до ее эксплуатации должна быть осмотрена и испытана на холостом ходу и под нагрузкой; об этом должен быть составлен акт и сделаны соответствующие записи в журнале.
3. В нерабочее время должна быть исключена возможность случайного запуска машины; пусковые устройства должны быть выключены и заперты.
4. Стационарные машины должны быть установлены на прочное основание и надежно закреплены.
5. Перед работой машины должны быть установлены опасные зоны, выставлены предупредительные надписи и ограждения.

ОБЩИЕ ПРАВИЛА ТЕХНИКИ БЕЗОПАСНОСТИ  ПРИ РАБОТЕ СТРОИТЕЛЬНЫХ МАШИН 1. К управлению машиной допускаются машинисты, имеющие удостоверение

Слайд 33СПИСОК ИСПОЛЬЗОВАННЫХ ИСТОЧНИКОВ
http://www.studfiles.ru/preview/2855844/page:2/
Иванов М.Н. Детали машин: Учебник для студентов втузов /

М.Н. Иванов, В.А. Финогенов. – М. : Высш. шк., 2002. – 408 с.: ил.
Добронравов С.С. Строительные машины и основы автоматизации: Учебник для строит. вузов / С.С. Добронравов, В.Г. Дронов. – М. :
Высш. шк. 2001. – 575 с.: ил.
Волков Д.П. Строительные машины: Учебник для студенов вузов, обуч. по спец. ПГС/ Д.П. Водков, В.Я. Крикун. – 2-е изд. переработ. и дополн. – М. :Изд-воАСВ, 2002 – 373 с.: ил.

СПИСОК ИСПОЛЬЗОВАННЫХ ИСТОЧНИКОВhttp://www.studfiles.ru/preview/2855844/page:2/Иванов М.Н. Детали машин: Учебник для студентов втузов / М.Н. Иванов, В.А. Финогенов. – М.

Что такое shareslide.ru?

Это сайт презентаций, где можно хранить и обмениваться своими презентациями, докладами, проектами, шаблонами в формате PowerPoint с другими пользователями. Мы помогаем школьникам, студентам, учителям, преподавателям хранить и обмениваться учебными материалами.


Для правообладателей

Яндекс.Метрика

Обратная связь

Email: Нажмите что бы посмотреть