Презентация, доклад на тему Моделирование бизнес-процессов

Содержание

Бизнес-процессэто логичный, последовательный, взаимосвязанный набор мероприятий, который потребляет ресурсы производителя, создает ценность и выдает результат потребителю. причины оптимизации БП:необходимость снижения затрат или длительности производственного цикла, требования, предъявляемые потребителями и государством, внедрение программ управления качеством, слияние компаний,

Слайд 1Моделирование бизнес-процессов

Моделирование бизнес-процессов

Слайд 3Бизнес-процесс
это логичный, последовательный, взаимосвязанный набор мероприятий, который потребляет ресурсы производителя, создает

ценность и выдает результат потребителю.
причины оптимизации БП:
необходимость снижения затрат или длительности производственного цикла,
требования, предъявляемые потребителями и государством,
внедрение программ управления качеством,
слияние компаний,
внутриорганизационные противоречия и др. 
Бизнес-процессэто логичный, последовательный, взаимосвязанный набор мероприятий, который потребляет ресурсы производителя, создает ценность и выдает результат потребителю. причины

Слайд 4Бизнес-процесс 
это цепь логически связанных, повторяющихся действий, цель которых — производство продукции/

оказание услуг (конкретных измеримых результатов) для удовлетворения потребностей внутренних или внешних клиентов.
При этом предприятие использует как внешние (сырье, источники энергии, информация), так и внутренние ресурсы (труд работников, технологии, оборудование).
Совокупность всех бизнес-процессов представляет собой модель бизнеса.
Бизнес-процесс это цепь логически связанных, повторяющихся действий, цель которых — производство продукции/ оказание услуг (конкретных измеримых результатов) для

Слайд 5Компетенции БИ
описание (формализация) логики процесса
усовершенствование ключевых бизнес-процессов

Компетенции БИописание (формализация) логики процессаусовершенствование ключевых бизнес-процессов

Слайд 6Моделирование бизнес-процессов
– это эффективное средство поиска путей оптимизации деятельности компании,

средство прогнозирования и минимизации рисков, возникающих на различных этапах реорганизации предприятия.
Моделирование бизнес-процессов – это эффективное средство поиска путей оптимизации деятельности компании, средство прогнозирования и минимизации рисков, возникающих

Слайд 7Под методологией (нотацией) создания модели (описания) бизнес-процесса
понимается совокупность способов, при

помощи которых объекты реального мира и связи между ними представляются в виде модели. Любая методология (методика) включает три основные составляющие:  – теоретическая база;  – описание шагов, необходимых для получения заданного результата;  – рекомендации по использованию как отдельно, так и в составе группы методик.
Под методологией (нотацией) создания модели (описания) бизнес-процесса понимается совокупность способов, при помощи которых объекты реального мира и

Слайд 8Важнейшими понятиями любого метода моделирования бизнес-процессов являются понятия объекта и связи.


Каждый объект модели отражает некоторый реальный объект так называемой предметной области (организации): люди, документы, машины и оборудование, программное обеспечение и т. д.
Как правило, в рамках одного метода объекты модели, отражающие различные сущности реального мира, также являются разными.
Связи предназначены для описания взаимоотношений объектов друг с другом. К числу таких взаимоотношений могут относиться: последовательность выполнения во времени, связь при помощи потока информации, использование другим объектом и т. д.
Важнейшими понятиями любого метода моделирования бизнес-процессов являются понятия объекта и связи. Каждый объект модели отражает некоторый реальный

Слайд 9Для каждого объекта и связей характерны ряд параметров (атрибутов), отражающих определенные

характеристики реального объекта.
Состав атрибутов зависит от типа отображаемого при помощи модели реального объекта организации.
Атрибутами могут служить такие характеристики, как номер объекта, название, описание, длительность выполнения (для функций), стоимость и др. На практике при создании моделей организации описание атрибутов объектов модели осуществляется при помощи специальных инструментальных средств моделирования бизнес-процессов. Это позволяет сделать из простейшего «описания» бизнес-процесса более сложную «модель», на основе которой производят определенные вычисления, осуществляют анализ и оценку процесса. 
Для каждого объекта и связей характерны ряд параметров (атрибутов), отражающих определенные характеристики реального объекта. Состав атрибутов зависит

Слайд 10Основные типы методологий моделирования и анализа бизнес-процессов 
К числу наиболее распространенных типов

относятся следующие методологии:  – моделирования бизнес-процессов (Business Process Modeling);  – описания потоков работ (Work Flow Modeling);  – описания потоков данных (Data Flow Modeling). 
Основные типы методологий моделирования и анализа бизнес-процессов  К числу наиболее распространенных типов относятся следующие методологии:  – моделирования

Слайд 11Методологии моделирования бизнес-процессов (Business Process Modeling) 
Наиболее широко используемая методология описания бизнес-процессов

– стандарт США IDEF0.
Развитие методологии IDEF0 сопряжено с совершенствованием поддерживающих ее инструментов – программных продуктов для моделирования бизнес-процессов (например, BPWin 4.0, ProCap, IDEF0/EM Tool и др.).
Методологии моделирования бизнес-процессов (Business Process Modeling) Наиболее широко используемая методология описания бизнес-процессов – стандарт США IDEF0. Развитие методологии

Слайд 12Методологии описания потоков работ (Work Flow Modeling) 
Вторая важнейшая методология описания процессов

– IDEF3, предназначенная для описания рабочих процессов или, иными словами, потоков работ. Стандарт IDEF3 близок к алгоритмическим методам построения схем процессов и стандартным средствам создания блок-схем.
Методологии описания потоков работ (Work Flow Modeling) Вторая важнейшая методология описания процессов – IDEF3, предназначенная для описания рабочих

Слайд 13Методологии описания потоков данных (Data Flow Modeling) 
нотации DFD (Data Flow Diagramming),

предназначены для описания потоков данных. Они позволяют отразить последовательность работ, выполняемых по ходу процесса, и потоки информации, циркулирующие между этими работами.
Методологии описания потоков данных (Data Flow Modeling) нотации DFD (Data Flow Diagramming), предназначены для описания потоков данных. Они

Слайд 14Этапы моделирования

Этапы моделирования

Слайд 16Формализация стратегии
Стратегические карты,
Сбалансированная система показателей
Проектирование бизнес-процессов (нотации моделирования):
IDEF0, 
Процесс

(Basic Flowchart),
Процедура (Cross Functional Flowchart),
EPC (Event Driven Process Chain).
Формализация стратегииСтратегические карты, Сбалансированная система показателейПроектирование бизнес-процессов (нотации моделирования): IDEF0,  Процесс (Basic Flowchart), Процедура (Cross Functional Flowchart),

Слайд 17Проектирование организационной структуры
Проектирование организационной структуры управления, отражающей распределение полномочий и ответственности

за исполнение бизнес-процессов компании, назначение  исполнителей отдельных действий в рамках бизнес-процессов, а также проведение расчета необходимого количества сотрудников.  
Проектирование организационной структурыПроектирование организационной структуры управления, отражающей распределение полномочий и ответственности за исполнение бизнес-процессов компании, назначение  исполнителей

Слайд 18Имитационное моделирование
Моделирование деятельности компании в рамках спроектированных бизнес-процессов и организационной структуры.

Имитационное моделированиеМоделирование деятельности компании в рамках спроектированных бизнес-процессов и организационной структуры.

Слайд 19Формирование регламентирующей документации
Регламенты процессов и процедур,
Должностные инструкции,
Положения о подразделениях.
Возможность

разработки и использования фирменных стилей.  
Формирование регламентирующей документацииРегламенты процессов и процедур, Должностные инструкции, Положения о подразделениях.Возможность разработки и использования фирменных стилей.  

Слайд 20Графическая диаграмма "БИТЕК Диаграмма бизнес-процесса»

Графическая диаграмма

Слайд 21Программные продукты моделирования, анализа и оптимизации бизнес-процессов:
MS Visio,
ARIS,
Бизнес-инженер,


BPwin/AllFusion PM,
Бизнес-студио,
График-студио Лайт, и др.
Программные продукты моделирования, анализа и оптимизации бизнес-процессов: MS Visio, ARIS, Бизнес-инженер, BPwin/AllFusion PM, Бизнес-студио, График-студио Лайт, и

Слайд 22Классическая методология описания бизнес-процессов
Определение целей и разработка методики описания бизнес-процессов.
Описание

окружения бизнес-процесса. Выделение первичных и вторичных входов, выходов, поставщиков и клиентов бизнес-процесса.
Описание функциональной структуры бизнес-процесса.
Описание потоков бизнес-процесса.
Описание структуры и разработка карточек потоков.
Построение диаграмм потоков объектов (DFD - Data Flow Diagram) для процессов верхнего уровня. Построение диаграмм потоков работ (WFD - Work Flow Diagram) для процессов нижнего уровня.
Описание оргструктуры бизнес-процесса и распределения ответственности.
Классическая методология описания бизнес-процессовОпределение целей и разработка методики описания бизнес-процессов. Описание окружения бизнес-процесса. Выделение первичных и вторичных

Слайд 23Виды моделей методологии ARIS
Домик ARIS. Организационные, функциональные, информационные и процессные бизнес-модели.

Диаграмма целей. Дерево продуктов и услуг. Дерево функций. Диаграмма окружения процесса. Диаграмма цепочки добавленной стоимости. Расширенная цепочка процессов, управляемая событиями (eEPC). Модель оргструктуры. Диаграмма типов информационных систем. Модель документов. Разработка стратегических моделей BSC/KPI. Разработка интегрированной модели предприятия ARIS.
Виды моделей методологии ARISДомик ARIS. Организационные, функциональные, информационные и процессные бизнес-модели. Диаграмма целей. Дерево продуктов и услуг.

Слайд 24Виды моделей методологии Бизнес-инженер
«БИТЕК Карта стратегических целей», «БИТЕК Дерево продуктов и

услуг», «БИТЕК Диаграмма бизнес-процесса», «БИТЕК Организационная диаграмма», Модель «БИТЕК Архитектура информационной системы», «Диаграмма причин и следствий (Исикавы)», «БИТЕК Сетевая диаграмма проблем и решений». Разработка интегрированной бизнес-модели предприятия в формате Бизнес-инженер.
Виды моделей методологии Бизнес-инженер«БИТЕК Карта стратегических целей», «БИТЕК Дерево продуктов и услуг», «БИТЕК Диаграмма бизнес-процесса», «БИТЕК Организационная

Слайд 25Виды моделей методологии Бизнес-студио
Разработка стратегических моделей BSC/KPI. Модели бизнес-процессов в различных

нотациях. Моделирование оргструктуры компании. Разработка интегрированной бизнес-модели предприятия в формате Бизнес-студио.
Виды моделей методологии Бизнес-студиоРазработка стратегических моделей BSC/KPI. Модели бизнес-процессов в различных нотациях. Моделирование оргструктуры компании. Разработка интегрированной

Слайд 26Виды моделей методологии BPwin/AllFusion PM
Модели бизнес-процессов в различных нотациях. Моделирование оргструктуры

компании. Разработка интегрированной бизнес-модели предприятия.
Виды моделей методологии BPwin/AllFusion PMМодели бизнес-процессов в различных нотациях. Моделирование оргструктуры компании. Разработка интегрированной бизнес-модели предприятия.

Слайд 27Виды моделей методологии MS Visio, График-студио Лайт
Разработка стратегических моделей BSC/KPI. Модели

бизнес-процессов в различных нотациях. Моделирование оргструктуры компании. Разработка бизнес-модели предприятия.
Виды моделей методологии MS Visio, График-студио ЛайтРазработка стратегических моделей BSC/KPI. Модели бизнес-процессов в различных нотациях. Моделирование оргструктуры

Слайд 28http://www.betec.ru

http://www.betec.ru

Слайд 29Этапы описания БП
Общее описание о предприятии
Описание сферы деятельности (словесное)
Разработка организационной структуры

предприятия
Описание основных функций
Этапы описания БПОбщее описание о предприятииОписание сферы деятельности (словесное)Разработка организационной структуры предприятияОписание основных функций

Слайд 30Функциональная модель
Построение модели ИС начинается с описания функционирования предприятия (системы)

или отдельной ее части в целом в виде контекстной диаграммы.
Функциональная модель предназначена для описания существующих бизнес – процессов на предприятии (так называемая модель AS-IS «как есть») и идеального положения вещей – того, к чему нужно стремиться (модель ТО-ВЕ «как должно быть»).
Функциональная модель Построение модели ИС начинается с описания функционирования предприятия (системы) или отдельной ее части в целом

Слайд 33Функции бизнес-процесса «Обработка заказов и заявок»

Функции бизнес-процесса «Обработка заказов и заявок»

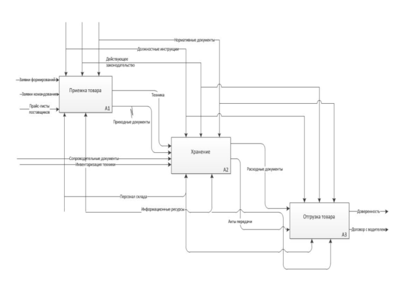
Слайд 34Визуализация бизнес-процессов с использованием методологии IDEF0.

Визуализация бизнес-процессов с использованием методологии IDEF0.

Что такое shareslide.ru?

Это сайт презентаций, где можно хранить и обмениваться своими презентациями, докладами, проектами, шаблонами в формате PowerPoint с другими пользователями. Мы помогаем школьникам, студентам, учителям, преподавателям хранить и обмениваться учебными материалами.


Для правообладателей

Яндекс.Метрика

Обратная связь

Email: Нажмите что бы посмотреть