Презентация, доклад на тему Тригонометриялық теңдеулерді шешу тақырыбына презентация

Содержание

Үй жұмысын тексеру118 а) 1-балл

Слайд 1Сабақтың тақырыбы:
Мақсаты:
Тригонометриялық теңдеулерді шешудің әртүрлі тәсілдерін үйрену, тригонометриялық формулаларды қолдана білу

.Өзін-өзі бағалай білу


Тригонометриялық теңдеулерді шешу

Сабақтың тақырыбы:Мақсаты:Тригонометриялық теңдеулерді шешудің әртүрлі тәсілдерін үйрену, тригонометриялық формулаларды қолдана білу .Өзін-өзі бағалай білуТригонометриялық теңдеулерді шешу

Слайд 2Үй жұмысын тексеру
118 а) 1-балл


Үй жұмысын тексеру118 а) 1-балл

Слайд 3 Үй жұмысын тексеру 2-балл
119 б)

119 в)



Үй жұмысын тексеру 2-балл    119 б)

Слайд 4Кесте толтыру: Шешімдердің дербес түрі.

Кесте толтыру: Шешімдердің дербес түрі.

Слайд 5Өз жауабыңды өзің тексеріп көр. 12балл




















Өз жауабыңды өзің тексеріп көр. 12балл

Слайд 6

математикалық домино

математикалық домино

Слайд 7Математикалық домино 5-балл

Математикалық домино   5-балл

Слайд 8Тест тапсырмалары:

2)






5. Функцияның анықталу облысын табыңыз:







Тест тапсырмалары:

Слайд 9ТЕСТ КІЛТІ:

5-балл
ТЕСТ КІЛТІ:

Слайд 10ОЙЫН Әрбір дұрыс жауап 1-балл

ЖАЛҒАСТЫРУ

ОЙЫН     Әрбір дұрыс жауап 1-баллЖАЛҒАСТЫРУ

Слайд 11Тригонометриялық функциялардың қосындысы мен айырымы формулалары

=Sinα+sinβ

=sinα-sin β

=cosα+cosβ

=cosα-cosβ

=tgα +tg β =tgα -tg β








Тригонометриялық функциялардың қосындысы мен айырымы формулалары

Слайд 12Екі еселенген бұрыштың формулалары
sin2α═
sin2α═2sinαcosα
cos2α=
cos2 α ═cos²α- sin²α=2cos²α-1=1-2 sin²α

=tg2 α



Екі еселенген бұрыштың формулаларыsin2α═sin2α═2sinαcosαcos2α=cos2 α ═cos²α- sin²α=2cos²α-1=1-2 sin²α

Слайд 13Аргументтерді қосу мен азайту формулалары
cos(α+β)═
cos(α+β)═cosαcosβ-sinαsinβ
cos(α-β)═
cos(α-β)═cosαcosβ+sinαsinβ
sin(α+β)═
sin(α+β)═sinαcosβ+cosαsinβ
sin(α-β)═
sin(α-β)═sinαcosβ-cosαsinβ



Аргументтерді қосу мен азайту формулаларыcos(α+β)═cos(α+β)═cosαcosβ-sinαsinβcos(α-β)═cos(α-β)═cosαcosβ+sinαsinβsin(α+β)═sin(α+β)═sinαcosβ+cosαsinβsin(α-β)═sin(α-β)═sinαcosβ-cosαsinβ

Слайд 14Алгоритм құрастыру: 2tgx-ctgx-1=0
1.Біртектес тригонометриялық
функцияға келтіріп аламыз
2.Белгілеу енгіземіз
3. Алгебралық теңдеуді шешеміз
4.Кері белгілейміз
5.Қарапайым

тригонометрия-
лық теңдеуді шешеміз


Алгоритм құрастыру: 2tgx-ctgx-1=0 1.Біртектес тригонометриялық функцияға келтіріп аламыз2.Белгілеу енгіземіз3. Алгебралық теңдеуді шешеміз4.Кері белгілейміз5.Қарапайым тригонометрия-лық теңдеуді шешеміз

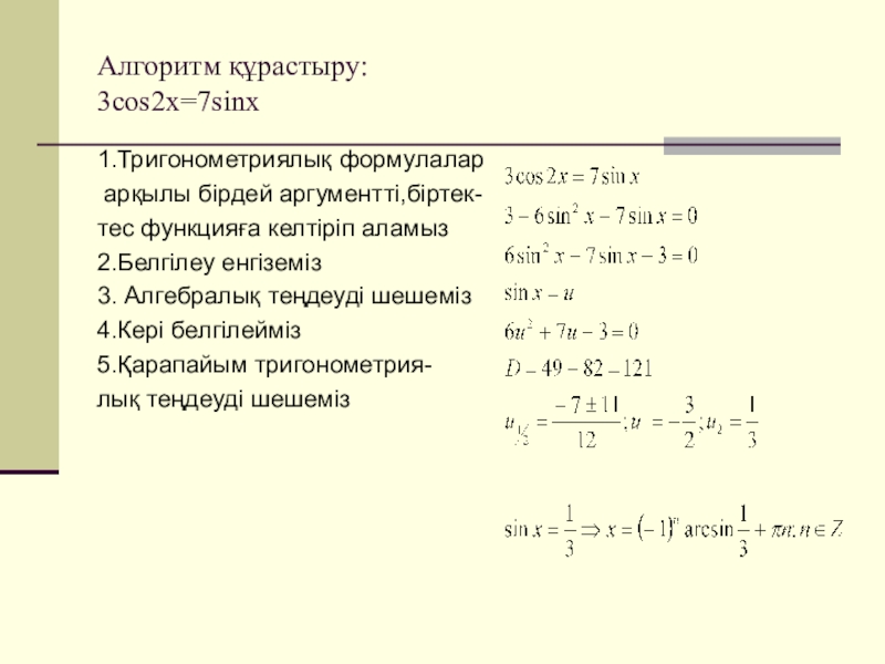
Слайд 15Алгоритм құрастыру: 3cos2x=7sinx
1.Тригонометриялық формулалар
арқылы бірдей аргументті,біртек-
тес функцияға келтіріп аламыз
2.Белгілеу енгіземіз
3. Алгебралық

теңдеуді шешеміз
4.Кері белгілейміз
5.Қарапайым тригонометрия-
лық теңдеуді шешеміз


Алгоритм құрастыру: 3cos2x=7sinx1.Тригонометриялық формулалар арқылы бірдей аргументті,біртек-тес функцияға келтіріп аламыз2.Белгілеу енгіземіз3. Алгебралық теңдеуді шешеміз4.Кері белгілейміз5.Қарапайым тригонометрия-лық теңдеуді

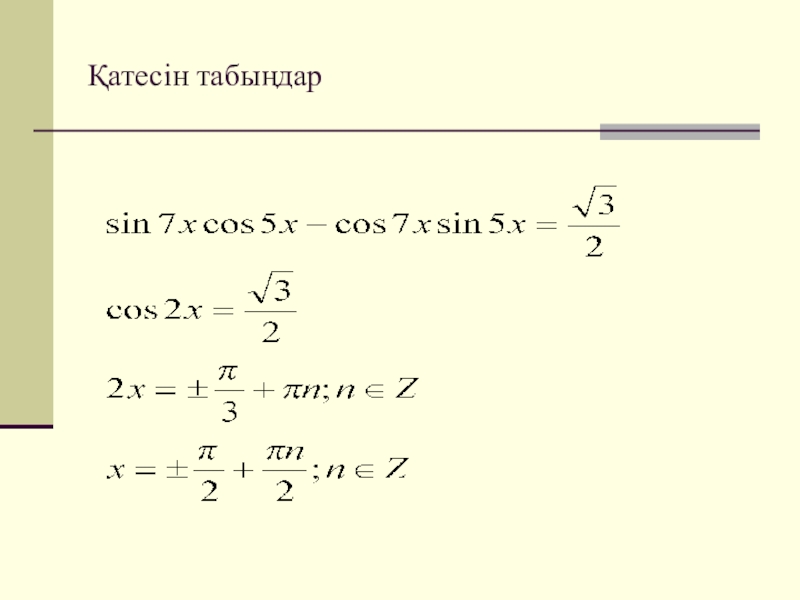
Слайд 16Қатесін табыңдар


Қатесін табыңдар

Слайд 17Қатесін табыңдар


Қатесін табыңдар

Слайд 18Қатесін табыңдар


Қатесін табыңдар

Слайд 19Тригонометриялық теңдеулерді шешіңдер 5-балл



cos²x-cosx=0

7sin²x-4sin2x+cos²x=0

cos²x-3sinxcosx=-1

cos4x+2cos²x-1=0

1+cosx-cosx/2=0







Тригонометриялық теңдеулерді шешіңдер    5-баллcos²x-cosx=07sin²x-4sin2x+cos²x=0cos²x-3sinxcosx=-1cos4x+2cos²x-1=01+cosx-cosx/2=0

Слайд 20Қорытынды:
“5”-бағасы,егер 36 балдан көп болса
“4”-бағасы, егер 29-35 балл
“3”- бағасы ,егер 21-28

балл

20 балдан төмен -“2” бағасы
Қорытынды:“5”-бағасы,егер 36 балдан көп болса“4”-бағасы, егер 29-35 балл“3”- бағасы ,егер 21-28 балл20 балдан төмен -“2” бағасы

Слайд 21Үй жұмысы
Тригонометриялық теңдеулерді шешу
125
126

Үй жұмысыТригонометриялық теңдеулерді шешу125126

Что такое shareslide.ru?

Это сайт презентаций, где можно хранить и обмениваться своими презентациями, докладами, проектами, шаблонами в формате PowerPoint с другими пользователями. Мы помогаем школьникам, студентам, учителям, преподавателям хранить и обмениваться учебными материалами.


Для правообладателей

Яндекс.Метрика

Обратная связь

Email: Нажмите что бы посмотреть