Презентация, доклад на тему Теорема косинусов. Учебная презентация.

Содержание

История возникновения теоремы косинусов.Теорему знали еще древние греки: ее доказательство содержится во II книге «Начал» Евклида ( IV век до н.э.), где излагается геометрическая алгебра, с помощью геометрических чертежей даются решения задач, сводящихся к квадратным уравнениям.

Слайд 1Теорема косинусов
Презентацию подготовили
ученицы 10 класса
МОУ «СОШ № 73»
Джейранова Малах и Львова

Ольга
Руководитель: Драгунова С.Н.
Теорема косинусовПрезентацию подготовилиученицы 10 классаМОУ «СОШ № 73»Джейранова Малах и Львова ОльгаРуководитель: Драгунова С.Н.

Слайд 2История возникновения теоремы косинусов.
Теорему знали еще древние греки: ее доказательство содержится

во II книге «Начал» Евклида ( IV век до н.э.), где излагается геометрическая алгебра, с помощью геометрических чертежей даются решения задач, сводящихся к квадратным уравнениям. Алгебраической символики тогда не существовало. Доказал теорему косинусов Евклид в 325 году до н.э.

История возникновения теоремы косинусов.Теорему знали еще древние греки: ее доказательство содержится во II книге «Начал» Евклида (

Слайд 3Теорема: квадрат любой стороны треугольника равен сумме квадратов двух других сторон

без удвоенного произведения этих сторон на косинус угла между ними.
Теорема: квадрат любой стороны треугольника равен сумме квадратов двух других сторон без удвоенного произведения этих сторон на

Слайд 4Доказательство:
Дано:
∆АВС.
Доказать, что ВС2 = АС2 + АВ2 – 2АС × АВ

× cosA
Доказательство:
Рассмотрим векторное равенство.
Т.к.
то
Возведём обе части в квадрат (скалярно), тогда получим:

Т.к. =│ a│ ×│ b│ × cos (a ; b ), то ВС2 = АС2 + АВ2 – 2АС × АВ × cosA , что и требовалось доказать.

Доказательство:Дано:∆АВС.Доказать, что ВС2 = АС2 + АВ2 – 2АС × АВ × cosAДоказательство: Рассмотрим векторное равенство. Т.к.

Слайд 5Следствие из теоремы косинусов
Но, доказав теорему, можно выявить следствие: квадрат любой

стороны треугольника равен сумме квадратов двух других сторон ± удвоенное произведение одной из них на проекцию другой. Знак «+» ставится, когда противолежащий угол тупой, а знак «-» ставится, когда этот угол острый.
Следствие из теоремы косинусовНо, доказав теорему, можно выявить следствие: квадрат любой стороны треугольника равен сумме квадратов двух

Слайд 6Рассмотрим треугольник АВС, где  А – острый
Проведем CDAB
Т.к. треугольник АСD

- прямоугольный, то:
b = c × cos α, следовательно, AD= AC × cos α, тогда ВС2 = АС2 + АВ2 – 2 АС × АВ
Рассмотрим треугольник АВС, где  А – острыйПроведем CDABТ.к. треугольник АСD - прямоугольный, то:b = c ×

Слайд 7Рассмотрим треугольник АВС, где  А – тупой ( А 

90).
Рассмотрим треугольник АDС – прямоугольный:

AD= AC × cos DAC = AC × cos(180 - α )= -AC × cos А или AC × cosА = -AD
Т.е. ВС2 = АС2 + АВ2 – 2 АС × АВ

Рассмотрим треугольник АВС, где  А – тупой ( А  90). Рассмотрим треугольник АDС – прямоугольный:AD=

Слайд 8Но это – доказательство одного частного случая теоремы, одной стороны треугольника.

Другие две стороны находятся аналогично и по соответствующим формулам:
По теореме:
а) АС2 = АВ2 + ВС2 – 2 АВ × ВС × cosВ
б) АВ2 = АС2 + ВС2 – 2 АС × ВС × cosС
в) если один из углов прямой, то имеем треугольник АВС – прямоугольный и стороны вычисляются по теореме Пифагора (a2 + b2 = c2)

Но это – доказательство одного частного случая теоремы, одной стороны треугольника. Другие две стороны находятся аналогично и

Слайд 92) a) По следствию острого угла:
а.1) АВ2 = АС2 + ВС2

– 2 АD × AС
а.2) АС2= АВ2 + ВС2 - 2 ВС × СD
б) По следствию тупого угла:
б.1) АВ2 = АС2 + ВС2 + 2 АD × ВС
б.2) АС2= АВ2 + ВС2 + 2 ВС × СD
2) a) По следствию острого угла:а.1) АВ2 = АС2 + ВС2 – 2 АD × AСа.2) АС2=

Слайд 10Две теоремы косинусов для четырехугольника.
В практике нередко возникают задачи, решение которых

опирается на метрические соотношения в четырехугольнике.
Так, в геодезии приходится иметь дело с выяснением взаимного расположения четырех пунктов, в технике – с расчетами четырёхзвёздных шарнирных механизмов и т.п.
Две теоремы косинусов для четырехугольника.В практике нередко возникают задачи, решение которых опирается на метрические соотношения в четырехугольнике.

Слайд 11Две теоремы косинусов для четырехугольника.

Из всего многообразия возникающих здесь вопросов нами

рассматриваются лишь две теоремы, которые по аналогии с соответствующими теоремами для треугольника естественно называются теоремами для четырехугольника. Эти теоремы интересны сами по себе, богаты вытекающими из них следствиями, и могут с успехом применяться при решении различных метрических задач.
Две теоремы косинусов для четырехугольника.Из всего многообразия возникающих здесь вопросов нами рассматриваются лишь две теоремы, которые по

Слайд 12Теорема 1.
Квадрат стороны выпуклого четырехугольника равен сумме квадратов трех других сторон

без удвоенных произведений пар этих сторон и косинусов углов между ними.
Теорема 1.Квадрат стороны выпуклого четырехугольника равен сумме квадратов трех других сторон без удвоенных произведений пар этих сторон

Слайд 13Доказательство №1:
Дано:
Треугольник AMD
Доказать, что x2 = a2 + b2 + c2

– 2ab × cosβ – 2bc × cos γ – 2ac × cos μ
Доказательство.
Построим ABCE – параллелограмм
Имеем: ECD =AMD =μ
Пусть CE=a, AE=b, ED=y, AD=x
ABC=β, BCD=γ, AED=φ
Доказательство №1:Дано:Треугольник AMDДоказать, что x2 = a2 + b2 + c2 – 2ab × cosβ – 2bc

Слайд 14Рассмотрим треугольник ECD:
по теореме косинусов имеем, что
y2 = a2 + c2

–2ac × cos μ
Рассмотрим треугольник AED:
x2 = b2 + y2 – 2by × cos φ
Составим систему:
y2 = a2 + c2 –2ac × cos μ
x2 = b2 + y2 – 2by × cos φ
0= a2 + c2 - y2 –2ac × cos μ
x2 = b2 + y2 – 2by × cos φ
x2 = a2 + b2 + c2 –2ac × cos μ – 2by × cos φ
Т.е. из двух равенств получим одно:
x2 = a2 + b2 + c2 –2ac × cos μ – 2by × cos φ

Рассмотрим треугольник ECD:по теореме косинусов имеем, чтоy2 = a2 + c2 –2ac × cos μРассмотрим треугольник AED:x2

Слайд 15Проведем отрезки ЕЕ1 и DD1. Получим, что
y= cos ( 180

– φ)= EE1=E1C + CD1 = a × cosBCE + c × cos (180 – γ)=> y× cos φ= a × cos β + c× cos γ
Подставим найденное значение y × cos φ в выражение для x2, получим окончательно:
x2 = a2 + b2 + c2 – 2ab × cosβ – 2bc × cos γ – 2ac × cos μ
Теорема доказана.
Проведем отрезки ЕЕ1 и DD1. Получим, что y= cos ( 180 – φ)= EE1=E1C + CD1 =

Слайд 16Внимание: приведенное выше доказательство существенным образом опирается на чертеж. Необходимо рассмотреть

другие выпуклые четырехугольники и убедиться в том, что эта теорема во всех случаях сохраняет свою силу, независимо от расположения точек E1 и D1 на стороне ВС.
Приведем второе доказательство, которое не нуждается в рассмотрении различных случаев расположения элементов четырехугольника.
Внимание: приведенное выше доказательство существенным образом опирается на чертеж. Необходимо рассмотреть другие выпуклые четырехугольники и убедиться в

Слайд 17Доказательство №2

Доказательство №2

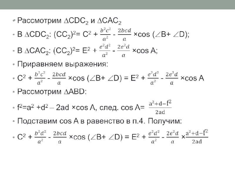
Слайд 18Подставим значения e2 и f2 в выражения для x2:
Получим:
x2=a2 + b2–2ab×

cosβ + b2 + c2– 2bc×cos γ– b2– 2ac×cosμ
x2= a2 + b2 + c2 – 2ab× cosβ– 2bc × cos γ– 2ac × cosμ
Теорема доказана.


Последнее доказательство указывает на то, что теорема косинусов может быть распространена также на вогнутые четырехугольники и треугольники с самопересечением сторон. Для определения углов в формуле 1 требуются стороны четырехугольника ориентировать по обходу его контура

Подставим значения e2 и f2 в выражения для x2:Получим:x2=a2 + b2–2ab× cosβ + b2 + c2– 2bc×cos

Слайд 19Вторая теорема косинусов для четырехугольника (теорема Бретшнейдера, 1843 г), насколько известно,

редко встречается в русской и иностранной учебной литературе по элементарной геометрии. Целесообразность знакомства с ней, этой забытой теоремой, вы уясните из ее содержания.
Вторая теорема косинусов для четырехугольника (теорема Бретшнейдера, 1843 г), насколько известно, редко встречается в русской и иностранной

Слайд 20Теорема 2
Квадрат произведения диагоналей простого четырехугольника равен сумме квадратов произведений его

противоположных сторон без удвоенного произведения всех четырех сторон четырехугольника и косинуса суммы двух его противоположных углов.
Эта теорема названа теоремой косинусов для четырехугольника потому, что она аналогична теореме косинусов для треугольника, стороны которого пропорциональны произведениям ef, aс, bd, где a, b, c, d – последовательные стороны данного четырехугольника, e и f – его диагонали. Существование такого треугольника легко может быть установлено.
Теорема 2Квадрат произведения диагоналей простого четырехугольника равен сумме квадратов произведений его противоположных сторон без удвоенного произведения всех

Слайд 21Дано:
φ – угол, φ = A + C или B +D
ABCD

– четырехугольник (рис. 3.4)
a, b, c, d – стороны, e и f –диагонали
Доказать, что e2f2=a2c2 +b2d2 – 2abcd× cos φ
Дано:φ – угол, φ = A + C или B +DABCD – четырехугольник (рис. 3.4)a, b, c,

Слайд 22Доказательство:

Доказательство:

Слайд 26Эта теорема по аналогии с теоремой косинусов для треугольника имеет свои

следствия.
Рассмотрим некоторые из них:


Если сумма какой-либо пары противоположных углов четырехугольника равна 90,

то квадрат произведения диагоналей равен сумме квадратов произведений квадратов сторон четырехугольника. Если А+ С = 90 (или же 270), то (ef)2=(ac)2+(bd)2 Это соотношение представляет собой аналог теоремы Пифагора и в известном смысле может быть названо теоремой Пифагора для четырехугольников

Эта теорема по аналогии с теоремой косинусов для треугольника имеет свои следствия.Рассмотрим некоторые из них:Если сумма какой-либо

Слайд 27u
В параллелограмме с острым углом, равным 45, квадрат произведения диагоналей равен

сумме четвертых степеней неравных сторон. Это следствие вытекает из предыдущего при a=c и b=d
uВ параллелограмме с острым углом, равным 45, квадрат произведения диагоналей равен сумме четвертых степеней неравных сторон. Это

Слайд 29Э
О
О
Во всяком выпуклом четырехугольнике, вписанном в окружность, произведение диагоналей равно сумме

произведений противоположных сторон
Во вписанном четырехугольнике в окружность, сумма углов А и С равна 180 (A+С= 180), значит, (ef)2=(ac)2+(bd)2 + 2abcd или (ef)2=(ac+bd)2 , т.е. ef=ac+bd

ЭООВо всяком выпуклом четырехугольнике, вписанном в окружность, произведение диагоналей равно сумме произведений противоположных сторонВо вписанном четырехугольнике в

Слайд 33Если имеет место знак равенства, то B + D=180 и данные

четыре точки лежат на одной окружности или же на одной прямой.
Если имеет место знак равенства, то B + D=180 и данные четыре точки лежат на одной окружности

Слайд 34Список используемой литературы:
З.А. Скопец «Геометрические миниатюры», Москва, 1990 г.
И.Ф. Шарынин «Геометрия.

Задачник 9-11», Москва, 1996
М.И. Сканави и др. «Сборник конкурсных задач по математике для поступающих во ВТУЗы» Москва, 1978
А.В. Погорелов. «Геометрия 7-11» Москва, 1996
«Энциклопедический словарь юного математика» Москва, 1989

Список используемой литературы:З.А. Скопец «Геометрические миниатюры», Москва, 1990 г.И.Ф. Шарынин «Геометрия. Задачник 9-11», Москва, 1996М.И. Сканави и

Что такое shareslide.ru?

Это сайт презентаций, где можно хранить и обмениваться своими презентациями, докладами, проектами, шаблонами в формате PowerPoint с другими пользователями. Мы помогаем школьникам, студентам, учителям, преподавателям хранить и обмениваться учебными материалами.


Для правообладателей

Яндекс.Метрика

Обратная связь

Email: Нажмите что бы посмотреть