Презентация, доклад на тему Презинтация по математику на тему Вычесление двойного и тройного интеграла (студентов ВУЗа)

Содержание

Замена переменных в двойном интеграле. Двойной интеграл в полярных координатах

Слайд 1КОШНАЗАРОВ РАСУЛ АТАБЕКОВИЧ

КОШНАЗАРОВ РАСУЛ АТАБЕКОВИЧ

Слайд 2Замена переменных в двойном интеграле. Двойной интеграл в полярных координатах

Замена переменных в двойном интеграле. Двойной интеграл в полярных координатах

Слайд 3Цель темы:
Ознакомить студентов с новой темой, объяснить как заменять двойные интегралы.


С помощью таких тем все больше заинтересовать студентов к математике. Стараться связывать предмет математики с жизненными примерами, что вызывает большой интерес у студентов.
Студенты должны хорошо усвоить данный материал.
Цель темы:Ознакомить студентов с новой темой, объяснить как заменять двойные интегралы. С помощью таких тем все больше

Слайд 4План:
Замена переменных в двойном интеграле
Двойной интеграл в полярных координатах
Применение

формулы Якобиан
Вопросы по пройденной теме
Примеры на самостоятельное решение
Список использованной литературы
План:Замена переменных в двойном интеграле Двойной интеграл в полярных координатах Применение формулы ЯкобианВопросы по пройденной темеПримеры на

Слайд 5Вопросы
Что называется двойным интегралом?
Какими свойствами обладает двойной интеграл?
Геометрический смысл двойного интеграла?
Напишите

интегральную сумму для функции f(x,y) в области D?
ВопросыЧто называется двойным интегралом?Какими свойствами обладает двойной интеграл?Геометрический смысл двойного интеграла?Напишите интегральную сумму для функции f(x,y) в

Слайд 6Замена двойного интеграла
Предположим, что в двойном интеграле
необходимо перейти к

новым переменным по формулам

В функции на , иными словами имеются обратные функции

Если область в плоскости на криволинейные параллелограммы. Обозначим на плоскости бесконечно малый прямоугольник
Замена двойного интегралаПредположим, что в двойном интеграле необходимо перейти к новым переменным

Слайд 8Поскольку параметрические уравнения кривой ABCE параллелограмм, который построен на векторах




 В

этом случае, рассматривая третью координату эквивалентной , прибегнем к формуле, которая определяет площадь параллелограмма через модуль векторного произведения:
 

Поскольку параметрические уравнения кривой ABCE параллелограмм, который построен на векторах  В этом случае, рассматривая третью координату эквивалентной

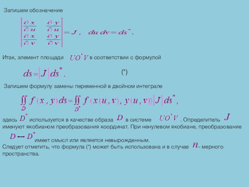
Слайд 9 Запишем обозначение



 

 
Итак, элемент площади

в соответствии с формулой

(*)

 Запишем формулу замены переменной в двойном интеграле

 

 
здесь используется в качестве образа в системе . Определитель именуют якобианом преобразования координат. При ненулевом якобиане, преобразование

имеет смысл или является невырожденным.
Следует отметить, что формула (*) может быть использована и в случае  - мерного пространства.
 Запишем обозначение   Итак, элемент площади         в соответствии с формулой(*)

Слайд 10Пример 1: Измерить порядок интегрирования в интеграле

Решение. В

рассматриваемом примере следует начинать с построения области интегрирования, поскольку интегралы заданы с указанием порядка интегрирования и пределов по соответствующим переменным. Напомним, что переменные пределы интегрирования внутреннего интеграла являются границами изменения x при фиксированном y. Поэтому область интегрирования G1 для первого интеграла можно задать неравенствами

Где

и

Представляют собой дуги параболы

Лежащие выше оси Ox

Лежащие ниже оси Ox

Область интегрирования во втором интеграле имеет вид:

Где кривые

и

Представляют собой дуги параболы

И дугу окружности

Пример 1:   Измерить порядок интегрирования в интеграле Решение. В рассматриваемом примере следует начинать с построения

Слайд 11Пусть G = G1UG2 (рис. 6). Тогда каждая прямая x = const, 
пересекает множество G

по отрезку с концами

и

Следовательно, область G можно представить в виде

А значит

Пусть G = G1UG2 (рис. 6). Тогда каждая прямая x = const, пересекает множество G по отрезку с концамииСледовательно, область G

Слайд 12Пример 2:  Вычислить интеграл
где область G ограничена линиями: 
и y=0 (Рис.7)
При каждом

фиксированном значении y,

значение x меняется от 

до x=(2-y)e. Поэтому

Интегрируя теперь функцию

по y в пределах от y = 0 до y = 1, получим

При вычислении интеграла

используем форму интегрирования по частям. Имеем

Пример 2:  Вычислить интегралгде область G ограничена линиями: и y=0 (Рис.7)При каждом фиксированном значении y,значение x меняется от до x=(2-y)e. Поэтому Интегрируя

Слайд 13Двойной интеграл в полярных координатах
Пусть на плоскости Оху одновременно введена и полярная система

координат Orφ (рис. a):  Оp  — полярная ось, которая совпадает с осью Ох;  φ    — полярный угол;  r     — полярный радиус точки М. 
Тогда, как известно: 

(2.12)

Рис. 2.9

Двойной интеграл в полярных координатахПусть на плоскости Оху одновременно введена и полярная система координат Orφ (рис. a):  Оp  — полярная ось,

Слайд 14Для полярной системы координатная сетка представляет собой пересечение окружностей увеличивающихся радиусов r с

лучами, выходящими из точки О под возрастающими углами φ к полярной оси (рис. 2.10).
 

Рис.2.10

Рис.2.11

Для полярной системы координатная сетка представляет собой пересечение окружностей увеличивающихся радиусов r с лучами, выходящими из точки О под возрастающими углами φ к

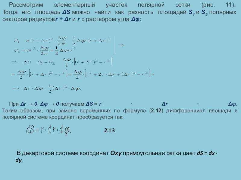
Слайд 15Рассмотрим элементарный участок полярной сетки (рис. 11).  Тогда его площадь ΔS можно найти как

разность площадей S1 и S2 полярных секторов радиусовr + Δr и r с раствором угла Δφ:












При Δr → 0, Δφ → 0 получаем ΔS ≈ r · Δr · Δφ.  Таким образом, при замене переменных по формуле (2.12) дифференциал площади в полярной системе координат преобразуется так:



2.13

В декартовой системе координат Оху прямоугольная сетка дает dS = dx · dy.

Рассмотрим элементарный участок полярной сетки (рис. 11).  Тогда его площадь ΔS можно найти как разность площадей S1 и S2 полярных секторов радиусовr +

Слайд 16Замечание.
Формулу (2.13) можно получить и по-другому, используя Якобиан J - "коэффициент искажения" площади

при переходе к другой системе координат. А именно

Что совпадает с (2.13)

Замечание.Формулу (2.13) можно получить и по-другому, используя Якобиан J -

Слайд 17Теорема: Если область D - является правильной в полярной системе координат Оrφ, то двойной

интеграл в этих координатах вычисляется так:

Теорема: Если область D - является правильной в полярной системе координат Оrφ, то двойной интеграл в этих координатах вычисляется так:

Слайд 18Пример 3: Вычислить двойной интеграл
где область D есть первая четверть круга
Решение. Построим область D в декартовой системе

координат . В двойном

интеграле перейдем к полярным координатам:

Полярный угол φ в области D изменяется от 0 до

а полярный радиус r – от 0 до R, следовательно:

Пример 3: Вычислить двойной интегралгде область D есть первая четверть кругаРешение. Построим область D в декартовой системе координат . В двойноминтеграле перейдем к

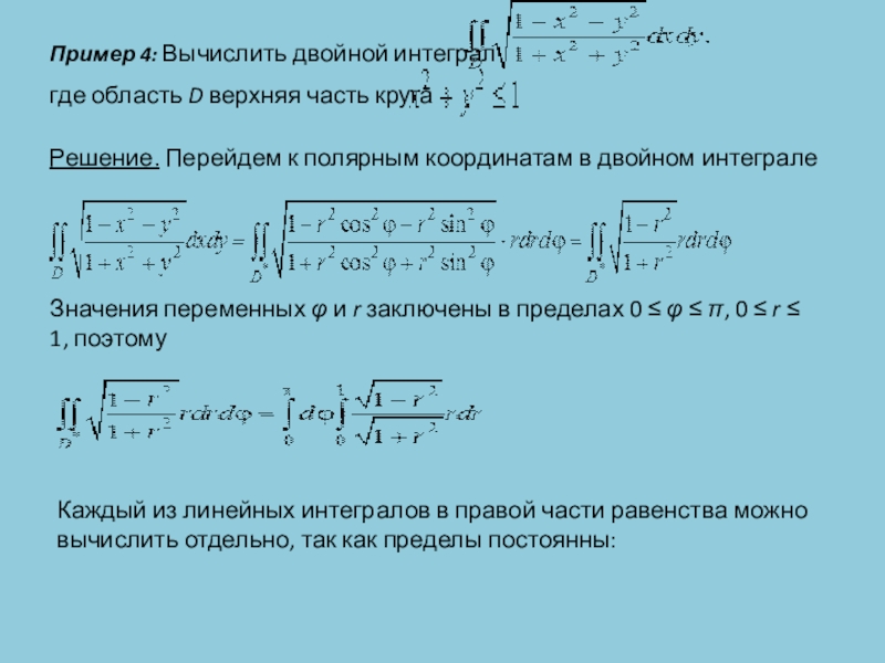
Слайд 19Пример 4: Вычислить двойной интеграл 
где область D верхняя часть круга
Решение. Перейдем к полярным координатам в

двойном интеграле

Значения переменных φ и r заключены в пределах 0 ≤ φ ≤ π, 0 ≤ r ≤ 1, поэтому

Каждый из линейных интегралов в правой части равенства можно вычислить отдельно, так как пределы постоянны:
 

Пример 4: Вычислить двойной интеграл где область D верхняя часть кругаРешение. Перейдем к полярным координатам в двойном интегралеЗначения переменных φ и r заключены в пределах 0

Слайд 20Находя первообразные и подставляя пределы окончательно получим:

Находя первообразные и подставляя пределы окончательно получим:

Слайд 21
Знаю
Хочу узнать
Узнал
З Х У

ЗнаюХочу узнатьУзнал З  Х  У

Слайд 22Заключение
В первой части темы рассмотрели замену переменных в

двойном интеграле.
Рассмотрели теоретические основы. Привели примеры на измерение порядка интегрирования в интеграле, а также вычисление и применение.
Вторая часть темы двойной интеграл в полярных координатах. Тут ознакомились формулой Якобиан, а так же были приведены примеры.
Заключение   В первой части темы рассмотрели замену переменных в двойном интеграле.Рассмотрели теоретические основы. Привели примеры

Слайд 23Задания по пройденной теме
1. Изменить порядок интегрирования (сделать чертеж области).
2.Вычислить двойной

интеграл по области D, ограниченной заданными линиями. Сделать чертеж.

где область D, ограничена линиями

y = x .

 где область D, ограничена линиями y = x,

y = 2x, x = 2, x = 3.

а)

б)

Задания по пройденной теме1. Изменить порядок интегрирования (сделать чертеж области).2.Вычислить двойной интеграл по области D, ограниченной заданными линиями.

Слайд 24Список используемой литературы
1. Фихтенгольц Г.М. Курс дифференциального и интегрального исчисления. М.:

Наука, 1999.
2. Кудрявцев Л.Д. Краткий курс математического анализа. М.: Наука, 2000.
3. Ильин В.А., Позняк Э.Г. Математический анализ. М.: Наука, 1999.
4. Смирнов В.И. Курс высшей математики.- Т.2. М.: Наука, 2005.
Список используемой литературы1. Фихтенгольц Г.М. Курс дифференциального и интегрального исчисления. М.: Наука, 1999.2. Кудрявцев Л.Д. Краткий курс

Что такое shareslide.ru?

Это сайт презентаций, где можно хранить и обмениваться своими презентациями, докладами, проектами, шаблонами в формате PowerPoint с другими пользователями. Мы помогаем школьникам, студентам, учителям, преподавателям хранить и обмениваться учебными материалами.


Для правообладателей

Яндекс.Метрика

Обратная связь

Email: Нажмите что бы посмотреть