Презентация, доклад на тему Презинтация по математику на тему Дифференциальная уравнения (студентов ВУЗа)

Содержание

План :Понятие о дифференциальном уравнении;Порядок дифференциального уравнения;Линейное дифференциальное уравнение;Однородное дифференциальное уравнение;Решение дифференциального уравнения;Общее и частное решение;Постановка задачи Коши.

Слайд 1Дифференциальные уравнения 1 порядка.
КОШНАЗАРОВ РАСУЛ АТАБЕКОВИЧ

Дифференциальные уравнения 1 порядка.КОШНАЗАРОВ РАСУЛ АТАБЕКОВИЧ

Слайд 2План :
Понятие о дифференциальном уравнении;
Порядок дифференциального уравнения;
Линейное дифференциальное уравнение;
Однородное дифференциальное уравнение;
Решение

дифференциального уравнения;
Общее и частное решение;
Постановка задачи Коши.





План :Понятие о дифференциальном уравнении;Порядок дифференциального уравнения;Линейное дифференциальное уравнение;Однородное дифференциальное уравнение;Решение дифференциального уравнения;Общее и частное решение;Постановка задачи

Слайд 3
Альсеитов А. Карин Н.

Альсеитов А. Карин Н.

Слайд 4 Простейшие дифференциальные уравнения первого порядка.
К ним относят:
1. Простейшие дифференциальные

уравнения первого порядка:

y’ =f(x) ;

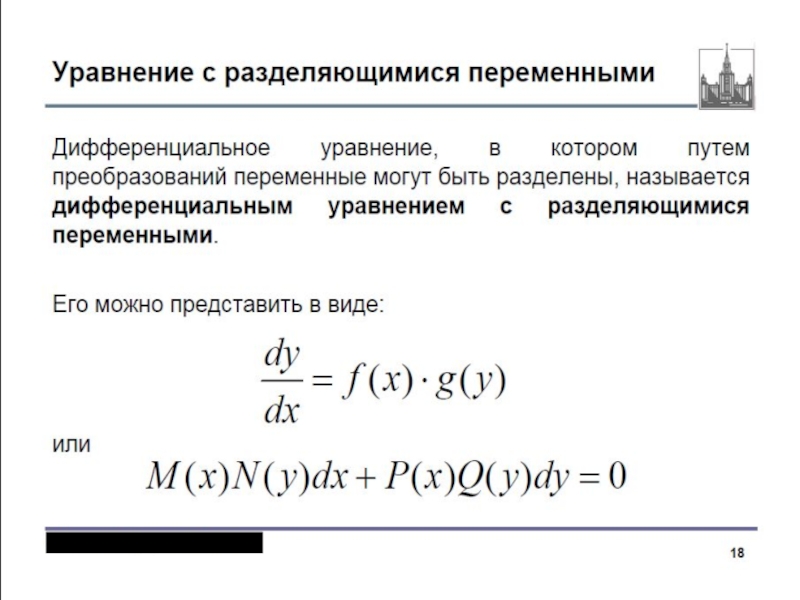
2.  Уравнения с разделяющимися переменными:

y’= f (y / x) ;

3. Однородные уравнения первого порядка:

4. Линейные дифференциальные уравнения первого порядка:

y’+a (x) y= f (x) ;

f(x, y)= p(x) h(y) ;

Простейшие дифференциальные уравнения первого порядка.К ним относят:1. Простейшие дифференциальные уравнения первого порядка:y’ =f(x) ;2.  Уравнения

Слайд 5Решаем дифференциальное уравнение:

Произведем нормировку уравнения. Разделим все уравнение на коэффициент при

y'. Получим:
Решаем дифференциальное уравнение:Произведем нормировку уравнения. Разделим все уравнение на коэффициент при y'. Получим:

Слайд 31
ТЕОРЕМА КОШИ
(о существовании и единственности решения ДУ)

Пусть дано ДУ



Если функция f(x,y) и ее частная производная f‘y(x,y) непрерывны в некоторой области D плоскости x,0,y, то в некоторой окрестности любой внутренней точки (х0,у0) этой области существует единственное решение этого уравнения, удовлетворяющего условию х=х0, у=у0.
ТЕОРЕМА КОШИ(о существовании и единственности решения ДУ)

Слайд 42Вопросы:
1. Основные понятия. Геометрический смысл уравнения 1-го порядка.

2. Уравнения с разделяющимися

переменными и приводящиеся к ним.

3. Линейные уравнения и приводящиеся к ним.

4. Уравнения в полных дифференциалах.

5. Системы дифференциальных уравнений в нормальной форме. Векторная запись. Задача Коши.
Вопросы:1. Основные понятия. Геометрический смысл уравнения 1-го порядка.2. Уравнения с разделяющимися переменными и приводящиеся к ним.3. Линейные

Что такое shareslide.ru?

Это сайт презентаций, где можно хранить и обмениваться своими презентациями, докладами, проектами, шаблонами в формате PowerPoint с другими пользователями. Мы помогаем школьникам, студентам, учителям, преподавателям хранить и обмениваться учебными материалами.


Для правообладателей

Яндекс.Метрика

Обратная связь

Email: Нажмите что бы посмотреть