Презентация, доклад Система подготовки ЕГЭ

Содержание

Решать основные задачи по курсам основной и средней школы; Овладеть рядом математических умений на уровне свободного их применения; Создать условия для успешной сдачи экзамена выпускниками школы, через оценку собственных возможностей в освоении математического материала на

Слайд 1Система подготовки

к ЕГЭ по математике
Система    подготовки       к ЕГЭ по математике

Слайд 2 Решать основные задачи по курсам основной и средней школы;
Овладеть

рядом математических умений на уровне свободного их применения;
Создать условия для успешной сдачи экзамена выпускниками школы, через оценку собственных возможностей в освоении математического материала на основе закрепления, углубления и расширения знаний, умений и навыков;

Цели:

Решать основные задачи по курсам основной и средней школы; Овладеть рядом математических умений на уровне свободного

Слайд 3Курс состоит из следующих блоков:

1. Выражения и преобразования;
2. Уравнения и

неравенства;
3. Функции.
4. Текстовые задачи (проценты, пропорции, прогрессии),
5. Геометрические задачи ( планиметрия, стереометрия).
Курс состоит из следующих блоков: 1. Выражения и преобразования;2. Уравнения и неравенства;3. Функции.4. Текстовые задачи (проценты, пропорции,

Слайд 4Иррациональные уравнения
Уравнения с параметрами
Функции
Планиметрия

Иррациональные уравненияУравнения с параметрамиФункцииПланиметрия

Слайд 5Решение иррациональных уравнений.

Основные вопросы:
1. Определение иррационального уравнения.
2. Два основных способа

решения иррациональных уравнений: а) возведение в степень обеих частей уравнения; б) замена переменной.
3. Если степень, в которую надо возвести уравнение – четная, то могут возникнуть посторонние корни. Следовательно, необходимо выполнить проверку.
4. Иногда удобнее решать иррациональное уравнение, определив ОДЗ неизвестного и используя равносильные переходы.
Решение иррациональных уравнений.Основные вопросы: 1. Определение иррационального уравнения.2. Два основных способа решения иррациональных уравнений: а) возведение в

Слайд 8Тренировочный тест

Тренировочный тест

Слайд 9Основные типы задач для уравнений с параметром.
I. Решить уравнение при

всех а:
а) найти все значения переменной а, при которых уравнение имеет решение;
б) найти эти решения при каждом таком а;
в) в ответе указать, что при остальных значениях а, задача не имеет решений.
II. Найти все значения а, при которых уравнение имеет разное количество корней.

Уравнения с параметрами

Основные типы задач для уравнений с параметром.I. Решить уравнение  при всех а:  а) найти все

Слайд 10
б) При b ( b – 1) = 0,

т. е. b = 0, b = 1.
b2 + b – 2 = 0 , т. е. b = - 2, b = 1 . Отсюда следует, что при b = 1 уравнение имеет множество корней.
в) При b ( b – 1) = 0, т. е. b = 0, b = 1 и b2 + b – 2 ≠ 0, т. е. b ≠ - 2, b ≠ 1. Значит, при b = 0 уравнение не имеет корней.
Ответ: при b ≠ 0; b ≠ 1 х = ;

Решение линейных уравнений с параметром.
Решить уравнение: b( b – 1)x = b2 + b – 2.
Решение: Придавая b различные значения, получим уравнения с числовыми коэффициентами. В зависимости от значений параметра мы можем получить три разных случая:
а) При b ( b – 1) ≠ 0, т. е. b ≠ 0, b ≠ 1 уравнение имеет единственный корень:

при b = 1 множество корней х – любое число;
при b = 0 корней нет.

б) При b ( b – 1) = 0, т. е. b = 0, b

Слайд 11Решение квадратных уравнений с параметром.

При решении таких уравнений необходимо использовать следующие

сведения:
1. Зависимость количества корней квадратного уравнения от его дискриминанта.
D > 0 ( 2 корня); D = 0 ( 1 корень); D < 0 ( нет корней).
2. Если D > 0, то ах2 + bx + c = a (x – x1) (x – x2).
3. Если D = 0, то левую часть можно представить в виде полного квадрата или выражения, ему противоположного ах2 + bx + c = a (x – x1)2.
4. Если уравнение приведенное, то х1 + х2 = - p, х1 · х2 = q.
5. Если а > 0, D > 0, то уравнение имеет два действительных различных корня
а) b < 0, с > 0 оба корня положительны;
б) b > 0, с > 0 оба корня отрицательны;
в) b < 0 , с < 0 корни противоположны по знаку. Положителен тот
корень, который имеет больший модуль;
г) b > 0, с < 0 корни противоположны по знаку. Отрицателен тот
корень, который имеет больший модуль.
Решение квадратных уравнений с параметром.При решении таких уравнений необходимо использовать следующие сведения:1. Зависимость количества корней квадратного уравнения

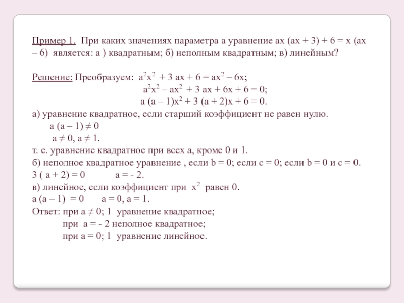
Слайд 12Пример 1. При каких значениях параметра а уравнение ах (ах +

3) + 6 = х (ах – 6) является: а ) квадратным; б) неполным квадратным; в) линейным?

Решение: Преобразуем: а2х2 + 3 ах + 6 = ах2 – 6х;
а2х2 – ах2 + 3 ах + 6х + 6 = 0;
а (а – 1)х2 + 3 (а + 2)х + 6 = 0.
а) уравнение квадратное, если старший коэффициент не равен нулю.
а (а – 1) ≠ 0
а ≠ 0, а ≠ 1.
т. е. уравнение квадратное при всех а, кроме 0 и 1.
б) неполное квадратное уравнение , если b = 0; если с = 0; если b = 0 и с = 0.
3 ( а + 2) = 0 а = - 2.
в) линейное, если коэффициент при х2 равен 0.
а (а – 1) = 0 а = 0, а = 1.
Ответ: при а ≠ 0; 1 уравнение квадратное;
при а = - 2 неполное квадратное;
при а = 0; 1 уравнение линейное.
Пример 1. При каких значениях параметра а уравнение ах (ах + 3) + 6 = х (ах

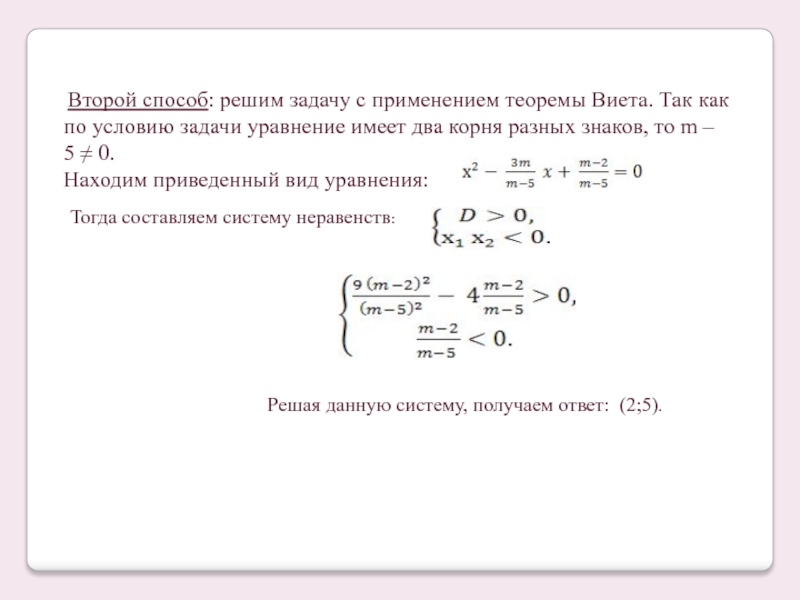
Слайд 13Пример 2: При каком значении параметра m корни уравнения
(m –

5)x2 - 3mx + m – 2 = 0 имеют разные знаки ?
Решение: сравним два способа решения данной задачи. По условию задачи уравнение имеет два корня разных знаков, поэтому имеем графики вида:

Первый способ:(графический) В случае а > 0 парабола направлена вверх и f (0) < 0.
Отсюда составляем систему:

В случае а < 0, парабола направлена вниз и f ( 0) > 0. Тогда система имеет вид:

Совокупность исходных двух систем равносильна неравенству а · f(0) < 0.
Так как а = m – 5 , f (0) = m – 2, имеем квадратное неравенство:
( m – 5)(m – 2) < 0. Решая данное неравенство получаем ответ: (2;5).



Пример 2: При каком значении параметра m корни уравнения (m – 5)x2 - 3mx + m –

Слайд 14 Второй способ: решим задачу с применением теоремы Виета. Так как

по условию задачи уравнение имеет два корня разных знаков, то m – 5 ≠ 0.
Находим приведенный вид уравнения:

Тогда составляем систему неравенств:



Решая данную систему, получаем ответ: (2;5).

Второй способ: решим задачу с применением теоремы Виета. Так как по условию задачи уравнение имеет два

Слайд 15Дробно-рациональные уравнения с параметром
Пример 1. Решить уравнение:
Решение: Преобразуем




(m – 2)х = 2m x =

Если m ≠ 2, то x =

Если m = 2, то уравнение корней не имеет.
Найдем значения m, при которых х = 0 и х = 2.

при m = 0.


= 2, 2m = 2m – 4. Данное равенство не выполняется при любом

значении m.
Ответ: если m ≠ 0, m ≠ 2 – единственный корень x =

Если m = 0, m = 2, то уравнение корней не имеет.

Х ≠0, х ≠2

Дробно-рациональные уравнения с параметромПример 1. Решить уравнение:  Решение: Преобразуем

Слайд 16Способы нахождения области значения функции:
I способ: Область значений может быть найдена

с помощью производной.
II способ: Решается с помощью рассуждений, основанных на анализе свойств функции;
III способ: Найти обратную функцию и её область определения, которая совпадает с областью значений данной функции – «Метод обратных функций».
Пример 1. Найти множество значений функции

Решение: Перейдем к обратной функции

,

,

,

,

х =

Найдем область определения данной функции.

У - 2.
Таким образом, искомое множество есть промежуток [- 2;

Ответ: [- 2;

Способы нахождения области значения функции:I способ: Область значений может быть найдена с помощью производной.II способ: Решается с

Слайд 17IV способ: Использование ограниченности функции.
Пример 2. Найти область значений функции

Решение:

Преобразуем данную функцию:

=

=

=

Мы знаем, что

.


Ответ:

IV способ: Использование ограниченности функции.Пример 2. Найти область значений функции Решение: Преобразуем данную функцию: = ==Мы знаем,

Слайд 18V способ: Введение параметра.
Пример 3: Найдите множество значений функции
Решение: Переформулируем

задачу: «найдите все значения параметра а, для каждого из которых уравнение

имеет хотя бы одно решение».
Перепишем это уравнение. Поскольку

получаем


При а = 1 это уравнение имеет решение х = - 1.

При а ≠ 1 условие существования решения : D

0 или а (4 – 3а)

, т. е. а (3а – 4) ≤ 0, 0 ≤ а ≤

Поскольку особое значение а = 1 входит в этот отрезок,

0

заключаем, что Е(у) =

Ответ:

V способ: Введение параметра.Пример 3: Найдите множество значений функции Решение: Переформулируем задачу: «найдите все значения параметра а,

Слайд 19Пример 4: найти область значений функции
Решение:

При а =

2 уравнение

имеет решение.

При а ≠ 2 уравнение принимает вид:

D = 36 – 4(2 – a)(10 – a) = - 4a2 + 48a – 44

D

0, значит, (а – 1)(а – 11)

, а

[1;2)

(2; 11].

Пример 4: найти область значений функции Решение: При а = 2 уравнение

Слайд 20Биссектриса треугольника
Пусть АВС – произвольный треугольник. Проведем биссектрису угла ВАС; она

пересекает сторону ВС в точке М. Отрезок биссектрисы внутреннего угла треугольника называют биссектрисой треугольника

Свойства биссектрисы угла треугольника:
1. Три биссектрисы треугольника пересекаются в одной точке , являющейся центром вписанной окружности.
2.Биссектриса делит противоположную сторону на части, пропорциональные прилежащим сторонам. Так, для треугольника АВС:

.

3.Биссектриса треугольника делит площадь треугольника в отношении, пропорциональном прилежащим сторонам:

.

Биссектриса треугольникаПусть АВС – произвольный треугольник. Проведем биссектрису угла ВАС; она пересекает сторону ВС в точке М.

Слайд 21Задача1: В треугольнике АВС АВ = 13, ВС = 21,

АС = 20. Найдите площадь треугольника, образованного стороной АС, медианой ВМ и биссектрисой СК данного треугольника
Решение: АМ = МС = 10.

СО – биссектриса

ВСМ. По свойству биссектрисы имеем:

S =

Так как ВМ – медиана, то SАВМ = SВМС =

SВМС = 63.

СО – биссектриса

ВСМ, то

К обеим частям равенства прибавляем 1.


,

а

SСОМ =

Ответ:

Задача1: В треугольнике АВС  АВ = 13, ВС = 21, АС = 20. Найдите площадь треугольника,

Что такое shareslide.ru?

Это сайт презентаций, где можно хранить и обмениваться своими презентациями, докладами, проектами, шаблонами в формате PowerPoint с другими пользователями. Мы помогаем школьникам, студентам, учителям, преподавателям хранить и обмениваться учебными материалами.


Для правообладателей

Яндекс.Метрика

Обратная связь

Email: Нажмите что бы посмотреть