Презентация, доклад Решение задач с помощью квадратных уравнений

Содержание

1) Назовите коэффициенты квадратного уравнения:а) 2х2-х+3=0; б) 4х+3х2-1=0; в) -7х+х2-0,5=0; г) 0,7-0,5х-х2=0; д) х2+18+3х=0; е) 5х2=7х+24; ж) 12х=х2- 4; з) 6х2+7х=0; и) х2+5=0; к) 7,2х2=4; л) 2х2=0; м)

Слайд 1Цели и задачи урока:

выработать умение применять квадратные уравнения для решения алгебраических и геометрических задач; продолжить формирование практических и теоретических умений и навыков по теме «Квадратные уравнения»

ТЕМА УРОКА: РЕШЕНИЕ ЗАДАЧ С ПОМОЩЬЮ КВАДРАТНОГО УРАВНЕНИЯ

Цели и задачи урока:

Слайд 21) Назовите коэффициенты квадратного уравнения:
а) 2х2-х+3=0; б) 4х+3х2-1=0;
в) -7х+х2-0,5=0;

г) 0,7-0,5х-х2=0;
д) х2+18+3х=0;
е) 5х2=7х+24; ж) 12х=х2- 4; з) 6х2+7х=0;
и) х2+5=0;
к) 7,2х2=4; л) 2х2=0; м) х(5-х)=0.
2) Укажите среди данных уравнений приведенные квадратные уравнения.

КВАДРАТНОЕ УРАВНЕНИЕ

1) Назовите коэффициенты квадратного уравнения:а) 2х2-х+3=0; б) 4х+3х2-1=0; в) -7х+х2-0,5=0;  г) 0,7-0,5х-х2=0;  д) х2+18+3х=0;

Слайд 3Многие задачи алгебры, геометрии, физики, техники приводят к необходимости решения квадратных

уравнений.
Мы с вами должны научиться проводить анализ задачи, вводить неизвестные величины, находить зависимость между данными задачи и неизвестными величинами.

РЕШЕНИЕ ЗАДАЧ

Многие задачи алгебры, геометрии, физики, техники приводят к необходимости решения квадратных уравнений. Мы с вами должны научиться

Слайд 4Составим схему решения задач
1.Анализ условия
2.Выделение главных ситуаций
3.Введение неизвестных величин
4.Установление зависимости между

данными задачи и неизвестными величинами
5.Составление уравнения
6.Решение уравнения
7.Запись ответа
Если в уравнении дискриминант положителен, решениями задачи могут быть оба корня уравнения. Иногда бывает, что по смыслу задачи ей удовлетворяет лишь один из корней квадратного уравнения.

РЕШЕНИЕ ЗАДАЧ

Составим схему решения задач	1.Анализ условия	2.Выделение главных ситуаций	3.Введение неизвестных величин	4.Установление зависимости между данными задачи и неизвестными величинами	5.Составление уравнения

Слайд 5Творческое задание
Составьте квадратное уравнение, используя следующие данные:
В дате образования Кунгурского района

сложите цифры, из полученной суммы вычтите 15. полученное число будет первым (старшим) коэффициентом.


Ответ: 1924, 1+9+2+4=16; 16-15=1; а=1.

Творческое заданиеСоставьте квадратное уравнение, используя следующие данные:	В дате образования Кунгурского района сложите цифры, из полученной суммы вычтите

Слайд 6Творческое задание
Герб Кунгурского района (с зеленым щитом): "В зеленом поле золотой

рог изобилия, наклоненный вниз, из него сыплются золотые колосья разного хлеба". В слове колосья посчитайте количество букв и из этого числа вычтите число -14. Полученное число будет вторым коэффициентом.


Ответ: 7-14=-7; b=-7.

Творческое заданиеГерб Кунгурского района (с зеленым щитом):

Слайд 7Творческое задание
Наш посёлок стоит на реке Бабка. Посчитайте количество букв в

названии реки и к полученному числу прибавьте 7.

Ответ: 5+7=12; с=12.

Творческое задание	Наш посёлок стоит на реке Бабка. Посчитайте количество букв в названии реки и к полученному числу

Слайд 8Творческое задание
Составьте квадратное уравнение, решите его, найдите сумму и произведение корней

этого уравнения.

Ответ: x2 -7x+12=0; D=1. x1 =4; x2 =3.
x1 *x2 =12; x1 +x2 =7.

Творческое заданиеСоставьте квадратное уравнение, решите его, найдите сумму и произведение корней этого уравнения.Ответ: x2 -7x+12=0; D=1. x1

Слайд 9Задача1. Произведение двух натуральных чисел равно 84. Одно из чисел на

5 больше другого. Найти эти числа.

РЕШЕНИЕ ЗАДАЧ

Задача1. Произведение двух натуральных чисел равно 84. Одно из чисел на 5 больше другого. Найти эти числа.РЕШЕНИЕ

Слайд 10Пусть меньшее из данных чисел равно х, тогда большее число равно

х+5. По условию произведение этих чисел равно 84.
Первое число Второе число Произведение
х х + 5 84
Составим уравнение

ЗАДАЧА1. ПРОИЗВЕДЕНИЕ ДВУХ НАТУРАЛЬНЫХ ЧИСЕЛ РАВНО 84. ОДНО ИЗ ЧИСЕЛ НА 5 БОЛЬШЕ ДРУГОГО. НАЙТИ ЭТИ ЧИСЛА.

Пусть меньшее из данных чисел равно х, тогда большее число равно х+5. По условию произведение этих чисел

Слайд 11х(х+5)=84.
. D=361=192, х1= 7; х2 = -12.
Второй корень по смыслу

задачи не подходит, т.к. даны натуральные числа. Значит, меньшее число равно 7, а большее число равно 7+5=12.
Ответ: 7 и 12.

ЗАДАЧА 1.

х(х+5)=84.. D=361=192, х1= 7; х2 = -12. Второй корень по смыслу задачи не подходит, т.к. даны натуральные

Слайд 12Рассмотрим задачу с геометрическим содержанием, для решения которой, применяется формула площади

треугольника.
Задача 2. Найдите катеты прямоугольного треугольника, если известно, что один из них на 7 см больше другого, а площадь этого треугольника равна 30 см2.

ЗАДАЧА 2.

Рассмотрим задачу с геометрическим содержанием, для решения которой, применяется формула площади треугольника.Задача 2. Найдите катеты прямоугольного треугольника,

Слайд 13Решение. Площадь прямоугольного треугольника равна половине произведения катетов. Длины катетов

неизвестны. Площадь равна 30 см2.
Пусть х см-длина одного катета, (х+7) см-длина второго катета . Используя формулу площади треугольника составим уравнение: х(х+7)/2=30 .

ЗАДАЧА 2.

Решение.  Площадь прямоугольного треугольника равна половине произведения катетов. Длины катетов неизвестны. Площадь равна 30 см2.Пусть х

Слайд 14Решим уравнение: х2+7х=60 , х2+7х-60=0, D=289, х1=-12; х2=5.

Так как длина отрезка величина положительная, то только х=5 удовлетворяет условию задачи. Найдем длину второго катета: 5+7=12 см.
Ответ: 5см и 12 см.

ЗАДАЧА 2.

Решим уравнение: х2+7х=60 , х2+7х-60=0, D=289, х1=-12;  х2=5.

Слайд 15Задача 3.

Мяч брошен вертикально вверх с начальной скоростью 40 м/с. Через

сколько секунд оно окажется на высоте 60 м?
Задача 3.		Мяч брошен вертикально вверх с начальной скоростью 40 м/с. Через сколько секунд оно окажется на высоте

Слайд 16Задача 3.
Решение. Из курса физики известно, что если не учитывать

сопротивление воздуха, то высота h(м), на которой брошенный вертикально вверх мяч окажется через t(c), может быть найдена по формуле h=V0* t-g*t*2/2, где V0(м/с)-начальная скорость, g-ускорение свободного падения, приближенно равно 10м/с2.
Задача 3.Решение.  Из курса физики известно, что если не учитывать сопротивление  воздуха, то высота h(м),

Слайд 17Задача 3.
Подставив значения h и V в формулу, получим 60=40t-5t2. Получили

квадратное уравнение, решим его. 5t2-40t+60=0, t2-8t+12=0, D=16, t1=2; t2=6. Рассмотрим график зависимости h от t, где h=40t-5t2.


0 2 6 t,с

60

h,м

Из графика видно, что мяч, брошенный вертикально вверх, в течении первых 4с поднимается вверх до высоты 80 м, а затем начинает падать. На высоте 60 м от земли оно оказывается дважды: через 2 с и через 6 с после бросания. Условию задачи удовлетворяют оба найденных корня. Ответ: на высоте 60 м тело окажется через 2 с и через 6 с.

Задача 3.Подставив значения h и V в формулу, получим 60=40t-5t2. Получили квадратное уравнение, решим его. 5t2-40t+60=0,

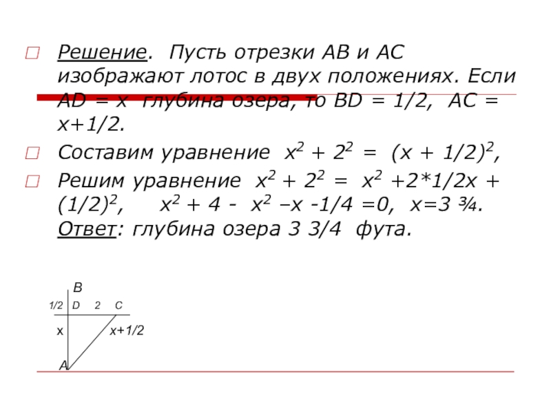
Слайд 18Задача 4. Задача Бхаскары, Индия, XIIв

Цветок лотоса возвышался над тихим

озером на полфута. Когда порыв ветра отклонил цветок от прежнего места на 2 фута, цветок скрылся под водой. Определите глубину озера.
Задача 4.  Задача Бхаскары, Индия, XIIв 		Цветок лотоса возвышался над тихим озером на полфута. Когда порыв

Слайд 19Решение. Пусть отрезки АВ и АС изображают лотос в двух положениях.

Если АD = х глубина озера, то ВD = 1/2, АС = х+1/2.
Составим уравнение х2 + 22 = (х + 1/2)2,
Решим уравнение х2 + 22 = х2 +2*1/2х + (1/2)2, х2 + 4 - х2 –х -1/4 =0, х=3 ¾. Ответ: глубина озера 3 3/4 фута.

1/2 D 2 С

x х+1/2

B

А

Решение. Пусть отрезки АВ и АС изображают лотос в двух положениях. Если АD = х глубина озера,

Слайд 20Составьте уравнения для решения задач (с дальнейшей проверкой)
1)Устно. У Сергея правильно

решенных заданий на шесть больше, чем у Николая. Они решили перемножить количество решенных заданий. Получилось 179. Сколько заданий верно выполнил Сергей ?


Ответ: х(х+6)=179, х2 + 6х - 179 = 0.

Составьте уравнения для решения задач (с дальнейшей проверкой)1)Устно. У Сергея правильно решенных заданий на шесть больше, чем

Слайд 21Составьте уравнения для решения задач (с дальнейшей проверкой)
2)Устно. Цветочную клумбу учащиеся

8 класса решили сделать в виде прямоугольного треугольника. Сторона, лежащая напротив прямого угла равна 5 м. Одна из двух других сторон на 1 м меньше. Найти неизвестные стороны клумбы.


Ответ: х2 + ( х – 1)2= 52.

Составьте уравнения для решения задач (с дальнейшей проверкой)2)Устно. Цветочную клумбу учащиеся 8 класса решили сделать в виде

Слайд 22Составьте уравнения для решения задач (с дальнейшей проверкой)
3) Письменно. Одна

из сторон прямоугольного участка земли, предназначенного для посадки садовых культур на 5 м больше другой, а площадь этого участка равна 100м2. Найдите длины сторон этого участка.


Ответ: х(х + 5) = 100, х2 + 5х – 100 = 0.

Составьте уравнения для решения задач (с дальнейшей проверкой)  3) Письменно. Одна из сторон прямоугольного участка земли,

Слайд 23Домашнее задание



п. 25; № 25.25; 25.30.

Домашнее задание п. 25; № 25.25; 25.30.

Слайд 24Итоги урока
Мы рассмотрели задачи, которые решаются с помощью квадратного уравнения, учились

видеть связь между математикой и окружающей жизнью, использовали в решении знания геометрии и физики.
Итоги урока	Мы рассмотрели задачи, которые решаются с помощью квадратного уравнения, учились видеть связь между математикой и окружающей

Слайд 25
Спасибо за урок

Спасибо за урок

Что такое shareslide.ru?

Это сайт презентаций, где можно хранить и обмениваться своими презентациями, докладами, проектами, шаблонами в формате PowerPoint с другими пользователями. Мы помогаем школьникам, студентам, учителям, преподавателям хранить и обмениваться учебными материалами.


Для правообладателей

Яндекс.Метрика

Обратная связь

Email: Нажмите что бы посмотреть