Презентация, доклад по теме Производная

Содержание

Содержание диктанта

Слайд 1Производная и ее применение
Скажи мне, и я забуду.
Покажи мне, и

я запомню.
Вовлеки меня, и я научусь.
Производная и ее применениеСкажи мне, и я забуду. Покажи мне, и я запомню. Вовлеки меня, и я

Слайд 2Содержание диктанта

Содержание диктанта

Слайд 3Задача №1.
Найти промежутки возрастания и убывания функции у = lnх +


Задача №2.

Найти наибольшее значение функции
у = 19 – 2 cos х - на отрезке [- ]
 


Задача №1.Найти промежутки возрастания и убывания функции у = lnх + Задача №2.Найти наибольшее значение функции у

Слайд 4Задача №3.
Составить уравнение касательной к графику функции f (х) = ln

(2е - х) в точке х0 = е

Задача №4.

Тело движется по прямой так, что расстояние S до него от некоторой точки А этой прямой изменяется по закону
S = 0,5 t2 +3 t + 2, где t – время движения. Через какое время после начала движения скорость тела окажется равной 15м/с?

Задача №3.Составить уравнение касательной к графику функции f (х) = ln (2е - х) в точке х0

Слайд 5Карточка 1
1. Расшифруйте, как И. Ньютон называл производную функцию.


Карточка 11. Расшифруйте, как И. Ньютон называл производную функцию.

Слайд 6Карточка 2
1. Решив эти примеры, вы расшифруете фамилию французского математика, который

ввел термин <производная>.
Карточка 21. Решив эти примеры, вы расшифруете фамилию французского математика, который ввел термин .

Слайд 7Карточка 3
1. Решив эти примеры, вы узнаете, как И. Ньютон называл

функцию
Карточка 31. Решив эти примеры, вы узнаете, как И. Ньютон называл функцию

Слайд 8Карточка 4
1. Решив эти примеры, вы узнаете фамилию ученого, который вывел

формулы, связывающие тригонометрические функции с показательной
Карточка 41. Решив эти примеры, вы узнаете фамилию ученого, который вывел формулы, связывающие тригонометрические функции с показательной

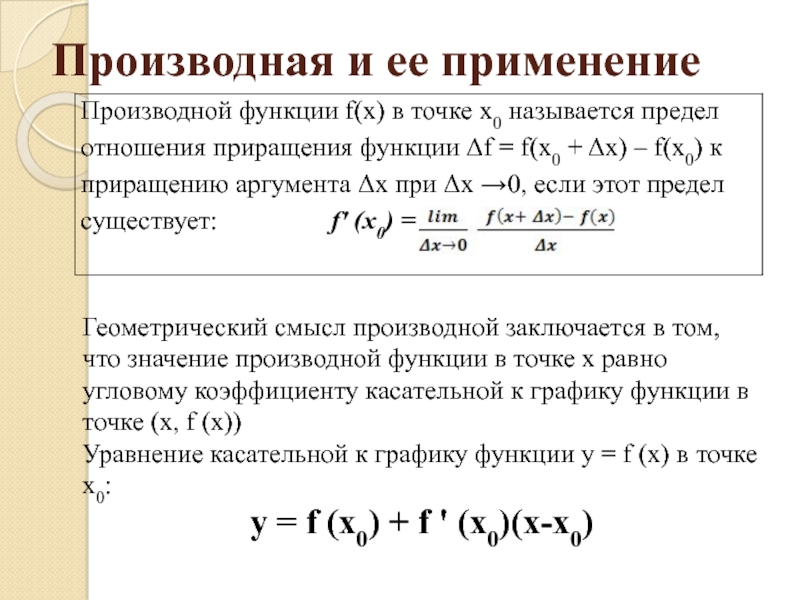
Слайд 9Производная и ее применение
Геометрический смысл производной заключается в том, что значение

производной функции в точке х равно угловому коэффициенту касательной к графику функции в точке (х, f (x))
Уравнение касательной к графику функции y = f (х) в точке х0:
у = f (х0) + f ' (х0)(х-х0)
Производная и ее применениеГеометрический смысл производной заключается в том, что значение производной функции в точке х равно

Слайд 10Алгоритм нахождения уравнения касательной к графику функции

Алгоритм нахождения уравнения касательной к графику функции

Слайд 11 Вторая производная
Физический смысл производной

 Вторая производная Физический смысл производной

Слайд 12 Исследование функции монотонность

 Исследование функции  монотонность

Слайд 13 Экстремумы Необходимое условие экстремума
Достаточное условие экстремума

 Экстремумы  Необходимое условие экстремума  Достаточное условие экстремума

Слайд 14 Алгоритм нахождения интервалов монотонности и экстремумов

 Алгоритм нахождения интервалов монотонности и экстремумов

Слайд 15Наибольшее и наименьшее значения функции
 
Алгоритм нахождения наибольшего и наименьшего значений функции,

непрерывной на отрезке

Наибольшее и наименьшее значения функции   Алгоритм нахождения наибольшего и наименьшего значений функции, непрерывной на отрезке

Слайд 16 Применение производной к исследованию функции
 
Схема исследования функции

При исследовании свойств

функции полезно найти:
- область ее определения;
- производную;
- критические точки;
- промежутки возрастания и убывания;
- точки экстремума и значения функции в этих точках.


 Применение производной  к исследованию функции    Схема исследования функции   При исследовании свойств функции

Слайд 18Спасибо за внимание !

Спасибо за внимание !

Что такое shareslide.ru?

Это сайт презентаций, где можно хранить и обмениваться своими презентациями, докладами, проектами, шаблонами в формате PowerPoint с другими пользователями. Мы помогаем школьникам, студентам, учителям, преподавателям хранить и обмениваться учебными материалами.


Для правообладателей

Яндекс.Метрика

Обратная связь

Email: Нажмите что бы посмотреть