Презентация, доклад по теме Элементы комбинаторики

Содержание

Историческая справкаТермин «комбинаторика» происходит от латинского слова «combinare», что в переводе на русский означает – «сочетать», «соединять».

Слайд 1Элементы комбинаторики
Учитель математики Матерухина Н.Н.

Элементы комбинаторикиУчитель математики Матерухина Н.Н.

Слайд 2 Историческая справка
Термин «комбинаторика» происходит от латинского слова

«combinare», что в переводе на русский означает – «сочетать», «соединять».
Историческая справкаТермин «комбинаторика» происходит от латинского слова «combinare», что в переводе на русский

Слайд 3КОМБИНАТОРИКА изучает
комбинации предметов
перестановки предметов



Перебор возможных вариантов

КОМБИНАТОРИКА  изучаеткомбинации предметовперестановки предметовПеребор возможных вариантов

Слайд 4


Сочетания
Перестановки
Размещения
КОМБИНАТОРНЫЕ ЗАДАЧИ

Сочетания ПерестановкиРазмещенияКОМБИНАТОРНЫЕ ЗАДАЧИ

Слайд 5ПЕРЕСТАНОВКИ
Перестановкой из n элементов называется каждое расположение этих элементов определенном порядке.

Р

n = n!=1∙2∙3∙…∙n
ПЕРЕСТАНОВКИПерестановкой из n элементов называется каждое расположение этих элементов определенном порядке.Р n = n!=1∙2∙3∙…∙n

Слайд 6Задача. К кассе зоопарка одновременно подошли 5 человек. Сколькими способами они

могут выстроиться в очередь?

Решение: у нас есть множество, состоящее из 5 элементов. Нам нужно подсчитать количество расположений этих элементов на 5 местах, то есть определить число перестановок 5 элементов. Это число равно 5!=1∙2∙3∙4∙5=120
Задача. К кассе зоопарка одновременно подошли 5 человек. Сколькими способами они могут выстроиться в очередь?Решение: у нас

Слайд 7СОЧЕТАНИЯ
Сочетанием из n элементов по k называется любое множество, составленное из

k элементов, выбранных из n элементов.

СОЧЕТАНИЯСочетанием из n элементов по k называется любое множество, составленное из k элементов, выбранных из n элементов.

Слайд 8❷ ❸ ❹ ❺
❷ ❸ ❹ ❺
Задача. Возвращаясь с прогулки, Петя

обнаружил, что он забыл код замка от двери подъезда. Он помнит, что замок открывается одновременным нажатием трех кнопок из десяти, которые расположены в два ряда по пять штук в каждом, причем две кнопки должны быть нажаты в верхнем ряду, а одна – в нижнем. Какое максимальное число комбинаций должен перебрать Петя, чтобы открыть дверь?
❷ ❸ ❹ ❺❷ ❸ ❹ ❺Задача. Возвращаясь с прогулки, Петя обнаружил, что он забыл код замка

Слайд 9Решение. Согласно условию задачи, две кнопки должны быть одновременно нажаты в

ряду, состоящем из пяти кнопок. Количество выборок из 5 элементов по два равно С52=5!/(2!(5-2)!) =1∙2∙3∙4∙5/1∙2∙1∙2∙3=10
Следовательно, количество комбинаций нажатия двух кнопок в первом ряду равно 10.
Количество способов, которыми можно нажать одну кнопку в нижнем ряду
С51=5!/(1!(5-1)!) =1∙2∙3∙4∙5/1∙1∙2∙3∙4=5
Значит, максимальное количество комбинаций, которые должен перебрать Петя, чтобы открыть замок, равно
10∙5=50

Решение. Согласно условию задачи, две кнопки должны быть одновременно нажаты в ряду, состоящем из пяти кнопок. Количество

Слайд 10РАЗМЕЩЕНИЯ
Размещением из n элементов по k называется любое множество, состоящее из

любых k элементов, взятых в определенном порядке из данных n элементов .

РАЗМЕЩЕНИЯРазмещением из n элементов по k называется любое множество, состоящее из любых k элементов, взятых в определенном

Слайд 11Задача. Ученики класса изучают 8 предметов. Сколькими способами можно составить расписание

на один день, чтобы в нем было 4 различных предмета?
Решение
Задача. Ученики класса изучают 8 предметов. Сколькими способами можно составить расписание на один день, чтобы в нем

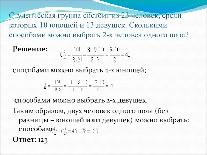
Слайд 13 Студенческая группа состоит из 23 человек, среди которых 10 юношей и

13 девушек. Сколькими способами можно выбрать 2-х человек одного пола?

Решение:
 
способами можно выбрать 2-х юношей;

 способами можно выбрать 2-х девушек.
Таким образом, двух человек одного пола (без разницы – юношей или девушек) можно выбрать:    способами.
Ответ: 123

Студенческая группа состоит из 23 человек, среди которых 10 юношей и 13 девушек.

Слайд 14Студенческая группа состоит из 23 человек, среди которых 10 юношей и

13 девушек. Сколькими способами можно составить пару из юноши и девушки?

Решение:   способами можно выбрать 1 юношу;   способами можно выбрать 1 девушку.
Таким образом, 1-го юношу и 1 девушку можно выбрать:   способами.

Ответ: 130 способов




Студенческая группа состоит из 23 человек, среди которых 10 юношей и 13 девушек. Сколькими способами можно составить

Слайд 15 Какие трехзначные числа можно составить из цифр 0, 2, 4?
Решение. Построим

дерево возможных вариантов, учитывая, что 0 не может быть первой цифрой в числе.





Ответ: 200, 202, 204, 220, 222, 224, 240, 242, 244, 400, 402, 404, 420, 422, 424, 440, 442, 444.

Какие трехзначные числа можно составить из цифр 0, 2, 4? Решение. Построим дерево

Слайд 16 Маша, Оля, Вера, Ира, Андрей, Миша и Игорь готовились стать ведущими

на Новогоднем празднике. Назовите возможные варианты, если ведущими могут быть только одна девочка и один мальчик.

Решение. Составим таблицу: слева первый столбец - имена девочек, вверху первая строка - имена мальчиков.




Ответ: Все возможные варианты перечисляются в строках и столбцах таблицы.


Маша, Оля, Вера, Ира, Андрей, Миша и Игорь готовились стать ведущими на Новогоднем празднике. Назовите возможные

Слайд 17
Спасибо за внимание!

Спасибо за внимание!

Что такое shareslide.ru?

Это сайт презентаций, где можно хранить и обмениваться своими презентациями, докладами, проектами, шаблонами в формате PowerPoint с другими пользователями. Мы помогаем школьникам, студентам, учителям, преподавателям хранить и обмениваться учебными материалами.


Для правообладателей

Яндекс.Метрика

Обратная связь

Email: Нажмите что бы посмотреть