Презентация, доклад по математике Способы решения уравнений

Содержание

Почему именно эта тема?Существует великое множество уравнений, а если уравнений много, значит и способы их решений очень разнообразны. Вот я и решила рассмотреть хотя бы некоторые из них.

Слайд 1Способы решения уравнений
X
X
Y
A
X
A
Y
S
B
Y

Способы решения  уравненийXXYAXAYSBY

Слайд 2Почему именно эта тема?
Существует великое множество уравнений, а если уравнений много,

значит и способы их решений очень разнообразны. Вот я и решила рассмотреть хотя бы некоторые из них.
Почему именно эта тема?Существует великое множество уравнений, а если уравнений много, значит и способы их решений очень

Слайд 3Содержание.
Основные определения.
Рациональные уравнения.
Пример 1.
Пример 2.
Пример 3.
Пример 4.
Пример 5.
Теоремы.
Заключение.

Содержание.Основные определения.Рациональные уравнения.Пример 1.Пример 2.Пример 3.Пример 4.Пример 5.Теоремы.Заключение.

Слайд 4Основные определения.
В алгебре рассматриваются два вида равенств – тождества и уравнения.
Тождество

– это равенство, которое выполняется при всех (допустимых) значениях входящих в него букв.
Уравнение – это равенство, которое выполняется лишь при некоторых значениях входящих в него букв.
Основные определения.В алгебре рассматриваются два вида равенств – тождества и уравнения.Тождество – это равенство, которое выполняется при

Слайд 5Алгебраические уравнения бывают разных видов:
Линейные уравнения
Квадратные уравнения
Двучленные уравнения
Кубические уравнения
Биквадратные уравнения
Возвратные

уравнения
Рациональные уравнения                       
Иррациональные уравнения
Трансцендентные уравнения
Показательные уравнения
Логарифмические уравнения
Алгебраические уравнения бывают разных видов:Линейные уравненияКвадратные уравненияДвучленные уравнения Кубические уравненияБиквадратные уравненияВозвратные уравненияРациональные уравнения                        Иррациональные уравнения Трансцендентные уравненияПоказательные

Слайд 6Рациональные уравнения.
Под рациональным равнением принято понимать уравнение, которое может быть записано

в виде


где

,

,...,

- заданные числа,

а

x- неизвестное

Рациональные уравнения.Под рациональным равнением принято понимать уравнение, которое может быть записано в виде где ,,..., - заданные

Слайд 7Пример 1
Решается путём обычных упрощений – приведение к общему знаменателю, приведение

подобных членов и.т.д.
Квадратные уравнения
решаются по готовой формуле




Пример 1Решается путём обычных упрощений – приведение к общему знаменателю, приведение подобных членов и.т.д. Квадратные уравнения решаются

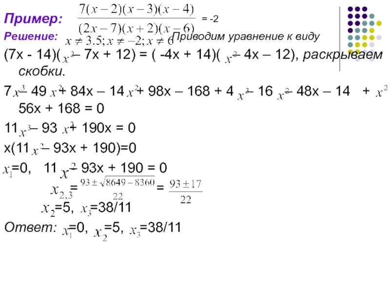
Слайд 8Пример:
Решение:

Приводим уравнение к виду
(7x - 14)( – 7x + 12) = ( -4x + 14)( – 4x – 12), раскрываем скобки.
7 – 49 + 84x – 14 + 98x – 168 + 4 – 16 – 48x – 14 + 56x + 168 = 0
11 – 93 + 190x = 0
x(11 – 93x + 190)=0
=0, 11 – 93x + 190 = 0
= =
=5, =38/11
Ответ: =0, =5, =38/11



= -2























Пример:Решение:

Слайд 9Пример 2
Путем группировки слагаемых, применения формул сокращенного умножения приводим уравнение к

виду, когда слева записано произведение нескольких сомножителей, а справа – ноль. Затем приравниваем к нулю каждый из сомножителей.
Пример 2Путем группировки слагаемых, применения формул сокращенного умножения приводим уравнение к виду, когда слева записано произведение нескольких

Слайд 10
Пример: – 3x + 2 = 0.
Решение. Перепишем уравнение

записав -3x = -x – 2x, – x – 2x + 2 = 0, а теперь группируем
x( – 1) – 2(x – 1) = 0
(x - 1)(x(x + 1) - 2) = 0
x -1 = 0 + x – 2 = 0
= 1 = -2, = 1.
Ответ: = 1, = 1, = -2











Пример:  – 3x + 2 = 0. Решение. Перепишем уравнение записав

Слайд 11Пример 3
Ищем в уравнении некоторые повторяющиеся выражения, которое обозначим новой

переменной, тем самым упрощая вид уравнения.
Пример 3 Ищем в уравнении некоторые повторяющиеся выражения, которое обозначим новой переменной, тем самым упрощая вид уравнения.

Слайд 12Пример:
Решение. Легко решается с помощью подстановки

, получаем t + + 4 = 0. Или
. Здесь можно сделать подстановку – 4x = t. Тогда дальше решаем как обычное уравнение.







Пример:Решение. Легко решается с помощью подстановки        , получаем t +

Слайд 13Пример 4
При решении уравнений высших степеней рациональные корни уравнения

ищем в виде

, где
p – делитель , q – делитель . Р и q взаимно просты. р , q .






Пример 4При решении уравнений высших степеней рациональные корни уравненияищем в виде   , гдеp – делитель

Слайд 14Пример: - – 8x + 6 = 0.


Решение. Здесь =1, =6. Поэтому, если данное уравнение имеет рациональные корни то их следует искать среди делителей числа 6; Проверкой убеждаемся, что x = 3. т.к.
27 – 9 – 24 + 6 = 0
Делим - – 8x + 6 = 0. на x – 3.
Получаем + 2x – 2.
Тогда - – 8x + 6 = (x – 3)( + 2x – 2).
Т.е. данное уравнение можно представить в виде (x– 3)( + 2x – 2) = 0. Отсюда находим, что = 3
(решение, найденное подбором). x2, = -1 - из уравнения + 2x – 2=0
Ответ: = 3, x2, = -1






























Пример:  -   – 8x + 6 = 0. Решение. Здесь  =1,  =6.

Слайд 15Пример 5
Т.е. решать пример не стандартно, придумать "свой метод", догадаться что-

то прибавить и отнять, выделить полный квадрат, на что-то разделить и умножить и. т. д.
Пример 5Т.е. решать пример не стандартно, придумать

Слайд 16
Пример:
Решение: разделим числитель и знаменатель дробей на x 0


обозначим 2x + = t.
Получаем т.е. 13t – 65 + 2t + 2 = 6 – 24t – 30,
6 – 39t + 33 =0, т.е. 2 – 13t + 11 = 0
=1, = 5
Следовательно,
2x + 3/x =1 2x + 3/x = 11/2
2 – x + 3 =0 4 – 11x + 6 = 0
Корней нет. = 2, = 3/4
Ответ: = 2, = 3/4
















Пример:Решение: разделим числитель и знаменатель дробей на x  0

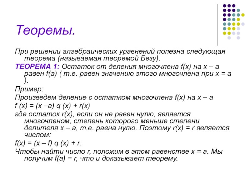
Слайд 17Теоремы.
При решении алгебраических уравнений полезна следующая теорема (называемая теоремой Безу).
ТЕОРЕМА 1:

Остаток от деления многочлена f(x) на x – a равен f(a) ( т.е. равен значению этого многочлена при x = a ).
Пример:
Произведем деление с остатком многочлена f(x) на x – a
f (x) = (x –a) q (x) + r(x)
где остаток r(x), если он не равен нулю, является многочленом, степень которого меньше степени делителя x – a, т.е. равна нулю. Поэтому r(x) = r является числом:
f(x) = (x – f) q (x) + r.
Чтобы найти число r, положим в этом равенстве x = a. Мы получим f(a) = r, что и доказывает теорему.
Теоремы.При решении алгебраических уравнений полезна следующая теорема (называемая теоремой Безу).ТЕОРЕМА 1: Остаток от деления многочлена f(x) на

Слайд 18ТЕОРЕМА 2: Если а – корень многочлена f(x), то этот многочлен

делится на x – a.
Заметим, что в теоремах 1 и 2 число а и коэффициенты рассматриваемого многочлена могут быть как действительными, так и комплексными.
Мы знаем, что произведение двух чисел в том и только в том случае обращается в нуль, если равно нулю хотя бы одно из этих чисел. Отсюда вытекает следующая теорема.
ТЕОРЕМА 3: Пусть f(x) и g(x) - произвольные многочлены. Число в том и только в том случае является корнем уравнения f(x)g(x) = 0, если оно является корнем хотя бы одного из уравнений f(x) = 0, g(x) = 0.
Если нам известен один корень уравнения f(x) = 0, то f(x) = (x – a)g(x) и нахождение остальных корней этого уравнения сводится к решению уравнения g(x) = 0, имеющего на единицу меньшую степень, чем исходное уравнение. Короче, знание одного корня позволяет снизить степень уравнения на единицу.
ТЕОРЕМА 2: Если а – корень многочлена f(x), то этот многочлен делится на x – a.Заметим, что

Слайд 19ТЕОРЕМА 4: Если все коэффициенты многочлена
F (x)=
являются целыми числами, то всякий

целый корень этого многочлена является делителем свободного члена



ТЕОРЕМА 4: Если все коэффициенты многочленаF (x)=являются целыми числами, то всякий целый корень этого многочлена является делителем

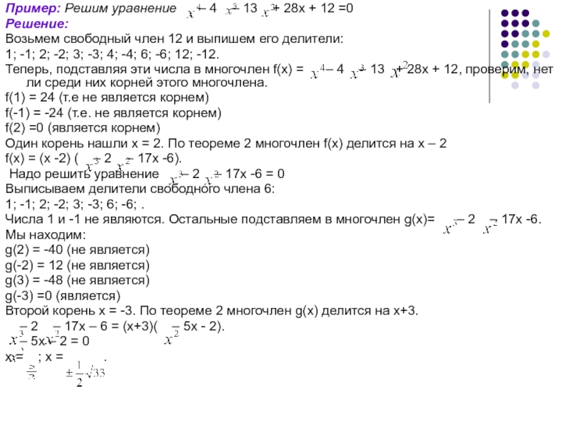
Слайд 20Пример: Решим уравнение – 4 – 13

+ 28x + 12 =0
Решение:
Возьмем свободный член 12 и выпишем его делители:
1; -1; 2; -2; 3; -3; 4; -4; 6; -6; 12; -12.
Теперь, подставляя эти числа в многочлен f(x) = – 4 – 13 + 28x + 12, проверим, нет ли среди них корней этого многочлена.
f(1) = 24 (т.е не является корнем)
f(-1) = -24 (т.е. не является корнем)
f(2) =0 (является корнем)
Один корень нашли x = 2. По теореме 2 многочлен f(x) делится на x – 2
f(x) = (x -2) ( – 2 – 17x -6).
Надо решить уравнение – 2 – 17x -6 = 0
Выписываем делители свободного члена 6:
1; -1; 2; -2; 3; -3; 6; -6; .
Числа 1 и -1 не являются. Остальные подставляем в многочлен g(x)= – 2 – 17x -6.
Мы находим:
g(2) = -40 (не является)
g(-2) = 12 (не является)
g(3) = -48 (не является)
g(-3) =0 (является)
Второй корень x = -3. По теореме 2 многочлен g(x) делится на x+3.
– 2 – 17x – 6 = (x+3)( – 5x - 2).
– 5x – 2 = 0
x = ; x = .



















Пример: Решим уравнение   – 4  – 13  + 28x + 12 =0 Решение:

Слайд 21Заключение.
Представленные мною способы решения уравнений, лишь часть от всех возможных способов.

Я надеюсь, что мой доклад заинтересовал вас. Ведь эти способы значительно облегчают решение уравнений разной сложности.
Заключение.Представленные мною способы решения уравнений, лишь часть от всех возможных способов. Я надеюсь, что мой доклад заинтересовал

Что такое shareslide.ru?

Это сайт презентаций, где можно хранить и обмениваться своими презентациями, докладами, проектами, шаблонами в формате PowerPoint с другими пользователями. Мы помогаем школьникам, студентам, учителям, преподавателям хранить и обмениваться учебными материалами.


Для правообладателей

Яндекс.Метрика

Обратная связь

Email: Нажмите что бы посмотреть