Презентация, доклад по математике на темуРешение иррациональных уравнений с параметром

Содержание

Условия задач1 группа 3 группа2 группа Республиканская

Слайд 1Урок подготовлен учителем высшей категории Омаровой Раузой Буркатовной
Республиканская специализированная физико-математическая средняя

школа-интернат имени О.Жаутыкова для одаренных детей

Иррациональные уравнения. Иррациональные уравнения
с параметром.

Урок подготовлен учителем высшей категории Омаровой Раузой БуркатовнойРеспубликанская специализированная физико-математическая средняя школа-интернат имени О.Жаутыкова для одаренных детейИррациональные

Слайд 2Условия задач
1 группа







3 группа





2 группа






Республиканская специализированная физико-математическая средняя школа-интернат имени О.Жаутыкова для одаренных детей

Условия задач1 группа

Слайд 31 группа. Задача №1.

1 группа. Задача №1.

Слайд 41 группа. Задача №2.

1 группа. Задача №2.

Слайд 5 1 группа. Задача №3.

1 группа. Задача №3.

Слайд 6 Группа 1. Задача №1.

Группа 1. Задача №1.

Слайд 7 2 группа. Задача №2.

2 группа. Задача №2.

Слайд 8 Группа 2. Задача №2.

Группа 2. Задача №2.

Слайд 9 Группа 2. Задача №3.

Группа 2. Задача №3.

Слайд 10 Группа 2. Задача №4.

Группа 2. Задача №4.

Слайд 11 Группа 3. Задача №1.

Группа 3. Задача №1.

Слайд 12 Группа 3. Задача №2.

Группа 3. Задача №2.

Слайд 13 Группа 3. Задача №3.

Группа 3. Задача №3.

Слайд 14 Группа 3. Задача №4.

Группа 3. Задача №4.

Слайд 15Решить уравнение (устно):
Решение:
Решение иррациональных уравнений с параметром

Решить уравнение (устно):Решение:  Решение иррациональных уравнений с параметром

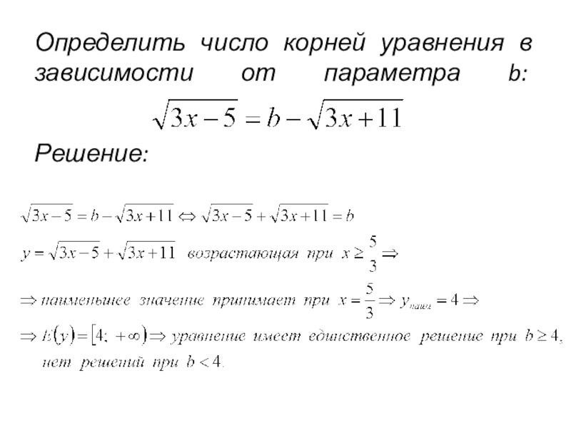
Слайд 16Определить число корней уравнения в зависимости от параметра b:

Решение:

Определить число корней уравнения в зависимости от параметра b:   Решение:

Слайд 17При каких значениях параметра a уравнение

имеет решения?

Решение:

При каких значениях параметра a уравнение           имеет

Слайд 18y
x
0
1
-1
1
y = a-x
-1

yx01-11y = a-x-1

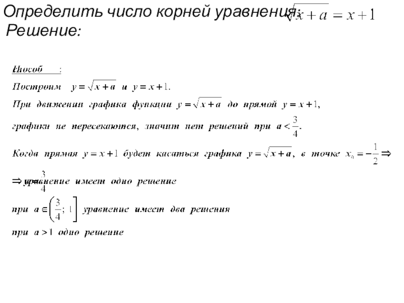
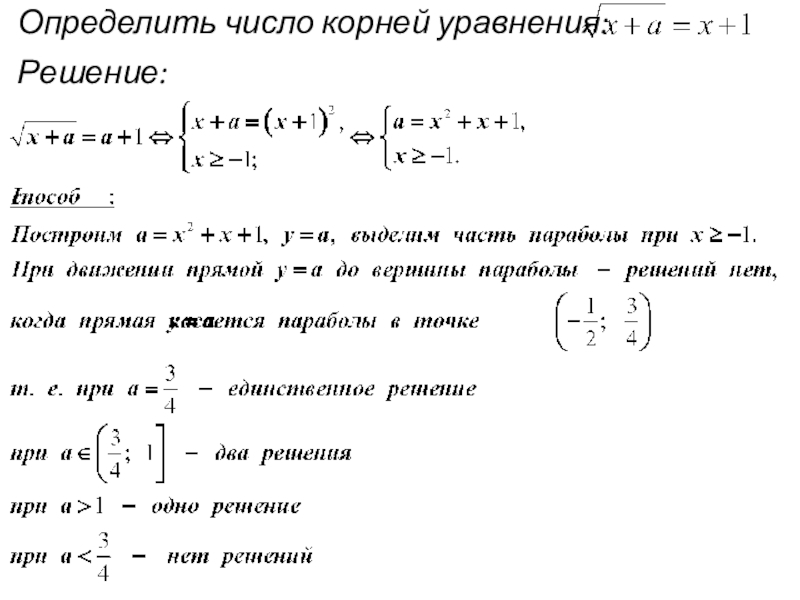
Слайд 19Определить число корней уравнения:
Решение:

Определить число корней уравнения:Решение:

Слайд 20y
x
0
-1
1
a=1
a= 3/4

yx0-11a=1a= 3/4

Слайд 21Определить число корней уравнения:
Решение:

Определить число корней уравнения:Решение:

Слайд 22y = x +1
y
x
0
-1
-1/2
1

y = x +1 yx0-1-1/21

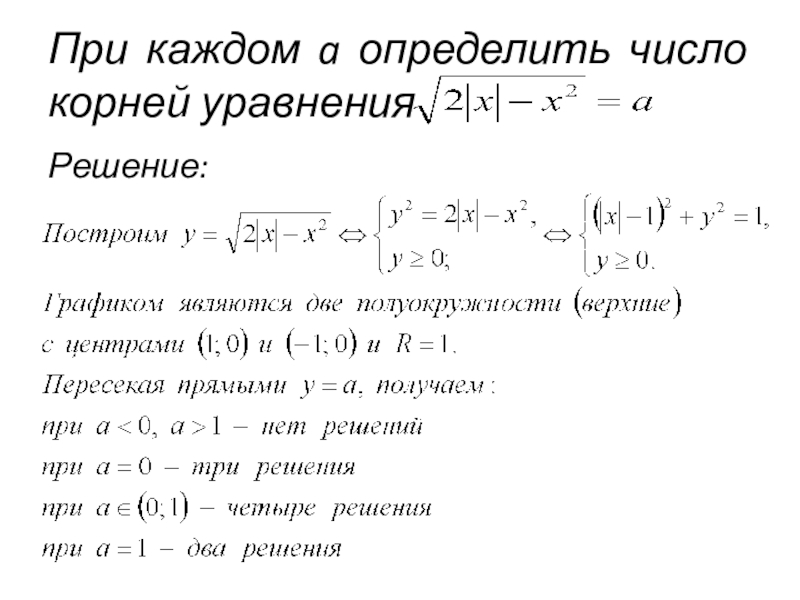
Слайд 23При каждом a определить число корней уравнения
Решение:

При каждом a определить число корней уравненияРешение:

Слайд 24y
x
1
1
2
0
-1
-2

yx1120-1-2

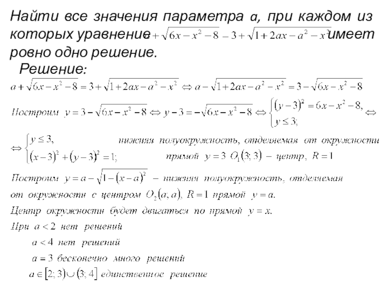
Слайд 25Найти все значения параметра a, при каждом из которых уравнение

имеет ровно одно решение.

Решение:

Найти все значения параметра a, при каждом из которых уравнение

Слайд 263
y
x
y = 3
a
2
3
4
y = x
y = a

3yxy = 3a234y = xy = a

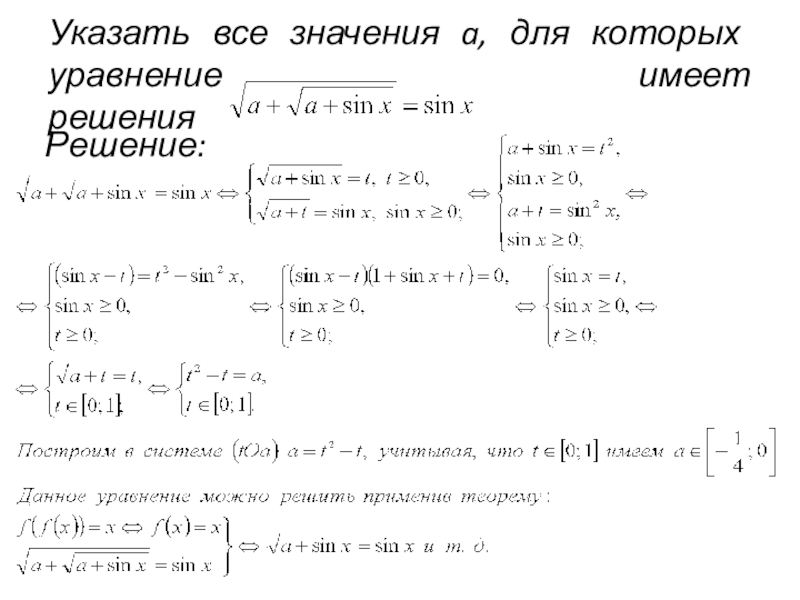
Слайд 27Указать все значения a, для которых уравнение

имеет решения

Решение:

Указать все значения a, для которых уравнение

Слайд 280
1
-1/4
t
a

01-1/4ta

Слайд 29При каких значениях параметра a уравнение

имеет решения?

Решение:

При каких значениях параметра a уравнение

Слайд 30Найдите все значения параметра a, при каждом из которых уравнение

имеет единственный корень

Решение:

Найдите все значения параметра a, при каждом из которых уравнение

Слайд 330
-1
1
3
1
-2
-1

0-1131-2-1

Что такое shareslide.ru?

Это сайт презентаций, где можно хранить и обмениваться своими презентациями, докладами, проектами, шаблонами в формате PowerPoint с другими пользователями. Мы помогаем школьникам, студентам, учителям, преподавателям хранить и обмениваться учебными материалами.


Для правообладателей

Яндекс.Метрика

Обратная связь

Email: Нажмите что бы посмотреть