Презентация, доклад по математике на тему:Практические задачи с применением тригонометрии

Содержание

Практические задачи с применением тригонометрии

Слайд 1Подготовила: ученица 10 «Б» Бут Ирина
Руководитель: Корсунова Татьяна Алексеевна учитель

математики Бектауской средней школы
Подготовила: ученица 10 «Б» Бут Ирина Руководитель: Корсунова Татьяна Алексеевна учитель математики Бектауской средней школы

Слайд 2Практические задачи с применением тригонометрии

Практические задачи  с применением тригонометрии

Слайд 3Знание тригонометрических функций позволяет нам решать задачи с большей точностью.
Рассмотрим несколько

таких задач.
1.Определить высоту предмета, к основанию которого подойти нельзя.
Например, нужно определить высоту телевизионной антенны, которая отделена от нас рекой.

Рассмотрим прямоугольный треугольник ACD.В этом треугольнике мы
можем с помощью астролябии измерить угол А. Положим, он равен 42°.

Знание тригонометрических функций позволяет нам решать задачи с большей точностью.Рассмотрим несколько таких задач.1.Определить высоту предмета, к основанию

Слайд 4Астролябия

Астролябия

Слайд 5Астролябия – инструмент используется для измерения
небесной высоты. Небесная высота относительная

«высота»
звезды, планеты или другого небесного объекта над горизонтом.
Астролябия – инструмент используется для измерения небесной высоты. Небесная высота относительная «высота»звезды, планеты или другого небесного объекта

Слайд 6История

Астролябия впервые появилась в Древней Греции. Принцип стереографической проекции, переводящей окружности на сфере

в окружности на плоскости, открыл в III в. до н. э. Аполлоний Пергский Витрувий в своём сочинении «Десять книг об архитектуре», описывая астрономический инструмент, называемый «пауком», сообщает, что его «изобрёл астроном Евдокс, а иные говорят — Аполлоний». Одной из составных частей этого инструмента служил барабан, на котором, по словам Витрувия, «нарисовано небо с зодиакальным кругом».
Стереографическую проекцию описал во II веке н. э. Клавдий Птолемей в сочинении «Планисферий». Впрочем, «астролабоном» сам Птолемей называл другой инструмент — армиллярную сферу. Окончательный вид астролябии был разработан в IV в. н. э. Теоном Александрийским, который называл это устройство «малый астролабон». Первые дошедшие до нас трактаты об астролябии принадлежат философам и богословам Синезию (III—IV века н. э.), Иоанну Филопону (VI век н. э.),Северу Себохту (VII век н. э.)
ИсторияАстролябия впервые появилась в Древней Греции. Принцип стереографической проекции, переводящей окружности на сфере в окружности на плоскости, открыл в

Слайд 7Учёные исламского Востока усовершенствовали астролябию и стали применять её не только

для определения времени и продолжительности дня и ночи, но также для осуществления некоторых математических вычислений и для астрологических предсказаний. Известно немало сочинений средневековых исламских авторов о различных конструкциях и применении астролябии. Таковы книги ал-Хорезми, ал-Аструлаби, аз-Заркали, ас-Сиджизи, ал-Фаргани, ас-Суфи, ал-Бируни, Насир ад-Дина ат-Туси и др.
С XII века астролябии становятся известны в Западной Европе, где вначале использовали арабские инструменты, а позднее стали изготовлять свои по арабским образцам. В XIV в. широкой популярностью пользовались трактаты по устройству астролябии, написанные знаменитым писателем Джеффри Чосером и византийским учёным Никифором Григорой.
Учёные исламского Востока усовершенствовали астролябию и стали применять её не только для определения времени и продолжительности дня

Слайд 8Пика своей популярности в Европе астролябия достигла в эпоху Возрождения, в

XV—XVI столетиях, она наряду с армиллярной сферой была одним из основных инструментальных средств астрономического образования. Знание астрономии считалось основой образования, а умение пользоваться астролябией было делом престижа и знаком соответствующей образованности. Европейские мастера, подобно своим предшественникам арабам, уделяли большое внимание художественному оформлению, так что астролябии стали предметом моды и коллекционирования при королевских дворах. В XVI веке их стали делать на основе собственных расчётов, чтобы применять в европейских широтах.
Пика своей популярности в Европе астролябия достигла в эпоху Возрождения, в XV—XVI столетиях, она наряду с армиллярной сферой была

Слайд 9Одним из лучших инструментальщиков XVI века был фламандский мастер Гуалтерус Арсениус. Его

астролябии отличались точностью и изяществом форм, поэтому разные знатные особы заказывали ему их изготовление. Одна из них, изготовленная Арсениусом в 1568 году и принадлежавшая в своё время австрийскому полководцуАльбрехту фон Валленштейну, хранится ныне в Музее М. В. Ломоносова.
Современным потомком астролябии является планисфера — подвижная карта звёздного неба, используемая в учебных целях.
Одним из лучших инструментальщиков XVI века был фламандский мастер Гуалтерус Арсениус. Его астролябии отличались точностью и изяществом форм,

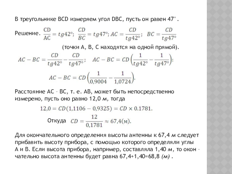
Слайд 10В треугольнике BCD измеряем угол DBC, пусть он равен 47°.

Решение.

(точки A, B, C находятся на одной прямой).

Расстояние AC – BC, т. е. АВ, может быть непосредственно измерено, пусть оно равно 12,0 м, тогда

Откуда

Для окончательного определения высоты антенны к 67,4 м следует
прибавить высоту прибора, с помощью которого определяли углы А и В. Если высота прибора, например, составляла 1,40 м, то окон – чательно высота антенны будет равна 67,4+1,40=68,8 (м) .

В треугольнике BCD измеряем угол DBC, пусть он равен 47°.Решение.

Слайд 112.Определить расстояние между пунктами А и В, разделенными
препятствиями.
а) Пусть требуется

найти расстояние от пункта А до пункта В,
Находящегося за рекой.

Строим при помощи астролябии при точке А прямой угол ВАС.
Взяв на прямой АС произвольную точку D, с помощью астролябии
Измеряем угол АDВ; пусть он равен 44°. Измеряем расстояние АD;
Пусть оно составит 120 м.

Тогда

или

2.Определить расстояние между пунктами А и В, разделенными препятствиями.а) Пусть требуется найти расстояние от пункта А до

Слайд 12б) Пусть нужно определить расстояние от пункта А до пункта В,

между
Которыми находится водное пространство.

Принимая точку А за вершину угла, строим прямой угол ВАМ.
На прямой АМ фиксируем какую - нибудь точку С, находящуюся
от точки А на расстоянии, например, 200 м. С помощью астролябии
Определяем угол АСВ. Пусть он равен 48°.

Тогда

или

Откуда

б) Пусть нужно определить расстояние от пункта А до пункта В, междуКоторыми находится водное пространство.Принимая точку А

Слайд 13Съёмка плана земельного участка с помощью астролябии путём обхода по контуру

Съёмка плана земельного участка  с помощью астролябии  путём обхода  по контуру

Слайд 14 Съёмка плана в это случае производится так: измеряются
последовательно

все углы многоугольника и все его стороны.
Затем в принятом масштабе (в зависимости от размеров участка
и листа бумаги, на который наносится план) строится
многоугольник с сохранением величины углов. Стороны
многоугольника уменьшаются соответственно
принятому масштабу.
Полученный многоугольник на плане будет подобен
многоугольнику в натуре, так как углы этих многоугольников
будут соответственно равны, а сходственные стороны
пропорциональны.
Умение точно вычислять сумму внутренних углов
любого выпуклого
многоугольника даёт нам возможность делать
проверку правильности
измерения углов при съёмке плана.

Съёмка плана в это случае производится так: измеряются последовательно все углы многоугольника и все его

Слайд 15 Пусть мы имеем план земельного участка, имеющего форму
выпуклого многоугольника,

например шестиугольника.
По выведенной формуле сумма внутренних углов шестиугольника
равна 2d×(6-2), т.е. 8d, или 720°. У нас же в результате измерений
получилось не 720°,а, например, 718°. Таким образом, мы допустили
ошибку на 2°. Такая ошибка вполне допустима. Она может быть
объяснена недостаточным совершенством измерительных приборов,
неточной их установкой, нашей неопытностью, неточностью
измерений и т.д.
Если эту ошибку разложить поровну на все 6 углов, то она составит
менее 0,5° на каждый угол. В таких случаях так и поступают:
допущенную ошибку распределяют поровну между всеми углами
Многоугольника.
Если же расхождение будет более значительным, например
в 10°- 20°, то необходимо вторично и возможно тщательнее
выполнить необходимые измерения.
Ошибки при съёмке плана могут быть и при измерении и нанесении
на план длин отрезков, поэтому они также должны подвергаться
тщательной проверке.
Пусть мы имеем план земельного участка, имеющего форму выпуклого многоугольника, например шестиугольника.  По выведенной формуле

Слайд 16Спасибо за внимание!

Спасибо за внимание!

Что такое shareslide.ru?

Это сайт презентаций, где можно хранить и обмениваться своими презентациями, докладами, проектами, шаблонами в формате PowerPoint с другими пользователями. Мы помогаем школьникам, студентам, учителям, преподавателям хранить и обмениваться учебными материалами.


Для правообладателей

Яндекс.Метрика

Обратная связь

Email: Нажмите что бы посмотреть