Презентация, доклад по математике на тему:Декартова система координат

Содержание

Цели урока:Образовательные: рассмотреть понятие системы координат и координаты точки в пространстве, вывести формулу расстояния в координатах, вывести формулу координат середины отрезка.

Слайд 1Тема: «Декартова система координат в пространстве»

Тема: «Декартова система координат в пространстве»

Слайд 2Цели урока:
Образовательные: рассмотреть понятие системы координат и координаты точки в пространстве,

вывести формулу расстояния в координатах, вывести формулу координат середины отрезка.

Цели урока:Образовательные: рассмотреть понятие системы координат и координаты точки в пространстве, вывести формулу расстояния в координатах, вывести

Слайд 3Развивающие: способствовать развитию пространственного воображения учащихся, способствовать выработке решения задач и

развития логического мышления учащихся.
Развивающие: способствовать развитию пространственного воображения учащихся, способствовать выработке решения задач и развития логического мышления учащихся.

Слайд 4Воспитательные: воспитание познавательной активности, чувства ответственности, культуры общения, культуры диалога.

Воспитательные: воспитание познавательной активности, чувства ответственности, культуры общения, культуры диалога.

Слайд 5План урока:
1. Организационный момент;
2. Введение;
3. Сообщение целей урока;
4. Актуализация;
5. Изучение нового

материала;
6. Закрепление: решение задач.


План урока:1. Организационный момент;2. Введение;3. Сообщение целей урока;4. Актуализация;5. Изучение нового материала;6. Закрепление: решение задач.

Слайд 6Декарт был крупнейшим философом и математиком своего времени. В основе его

философии лежал материализм. Самым известным трудом Декарта является его “Геометрия”. Декарт ввел систему координат, которой пользуются все и в настоящее время. Он установил соответствие между числами и отрезками прямой и таким образом ввел алгебраический метод в геометрию.

Р. Декарт — французский ученый (1596— 1650)

Декарт был крупнейшим философом и математиком своего времени. В основе его философии лежал материализм. Самым известным трудом

Слайд 7ОПРЕДЕЛЕНИЕ
Прямоугольная система координат на плоскости образуется двумя взаимно перпендикулярными осями координат

OX и OY. Оси координат пересекаются в точке O, которая называется началом координат, на каждой оси выбрано положительное направление, указанное стрелками, и единица измерения отрезков на осях. Единицы измерения одинаковы для обеих осей.
ОПРЕДЕЛЕНИЕПрямоугольная система координат на плоскости образуется двумя взаимно перпендикулярными осями координат OX и OY. Оси координат пересекаются

Слайд 8 Если в качестве координатных осей берутся прямые, перпендикулярные друг другу,

то система координат называется Прямоугольной (ортогональльной)

Прямоугольная система координат, в которой единицы измерения по всем осям равны друг другу, называется


ортонормированной (декартовой)

Если в качестве координатных осей берутся прямые, перпендикулярные друг другу, то система координат называется

Слайд 9В элементарной математике чаще всего рассматривается двухмерная или трехмерная декартова система

координат

Координаты обычно обозначаются латинскими буквами x, y, z и называются, соответственно, абсциссой, ординатой и аппликатой. Координатная ось OX называется осью абсцисс, ось OY – осью ординат, ось OZ – осью аппликат. Положительные направления отсчета по каждой из осей обозначаются стрелками.

В элементарной математике чаще всего рассматривается двухмерная или трехмерная декартова система координатКоординаты обычно обозначаются латинскими буквами x,

Слайд 11 Три плоскости, проходящие через оси координат Ох и

Оу, Оу и Оz, Оz и Ох, называются координатными плоскостями: Оху, Оуz, Оzх.
Три плоскости, проходящие через оси координат Ох и Оу, Оу и Оz, Оz и

Слайд 12 В прямоугольной системе координат каждой точке М пространства сопоставляется

тройка чисел – её координаты.
М (х,у,z), где х – абсцисса,
у – ордината, z - аппликата.
В прямоугольной системе координат каждой точке М пространства сопоставляется тройка чисел – её координаты.

Слайд 13Координатные оси делят координатную плоскость на четыре квадранта (четверти). Точки, лежащие

на осях координат, не принадлежат ни одному квадранту.

В двухмерной системе координат все точки, лежащие над (под) осью OX, образуют верхнюю (нижнюю) координатную полуплоскость. Все точки, лежащие правее (левее) оси OY образуют правую (левую) координатную полуплоскость.

Координатные оси делят координатную плоскость на четыре квадранта (четверти). Точки, лежащие на осях координат, не принадлежат ни

Слайд 14Формулы
Расстояние между двумя точками:


Координаты середины отрезка BC:

ФормулыРасстояние между двумя точками:  Координаты середины отрезка BC:

Слайд 15Формула для нахождения координаты середины отрезка AB с концами

имеет вид :
Формула для нахождения координаты середины отрезка AB с концами

Слайд 16Решение задач
Задача 1: На плоскости заданы координаты двух точек

A(-7;3) и B(2;4). Найдите координаты середины отрезка AB.
Решение:
Пусть точка C-середина отрезка AB. Её координаты равны полусуммам соответствующих координат точек A и B

Решение задачЗадача 1: На плоскости заданы координаты двух точек    A(-7;3) и B(2;4). Найдите координаты

Слайд 17Таким образом, середина отрезка AB имеет координаты:

Таким образом, середина отрезка AB имеет координаты:

Слайд 18Задача 2: Найдите длину медианы АМ в треугольнике АВС, если известны

координаты его вершин A(-1;0), B(3;2), C(9;-8).
Решение: Так как АМ – медиана, то точка М является серединой стороны ВС. Найдем координаты середины этого отрезка по известным координатам его концов:





Таким образом M(6;-3)
Задача 2: Найдите длину медианы АМ в треугольнике АВС, если известны координаты его вершин A(-1;0), B(3;2), C(9;-8).Решение:

Слайд 19Теперь воспользуемся формулой для вычисления расстояния между точками A и M:



Ответ:


Теперь воспользуемся формулой для вычисления расстояния между точками A и M:Ответ:

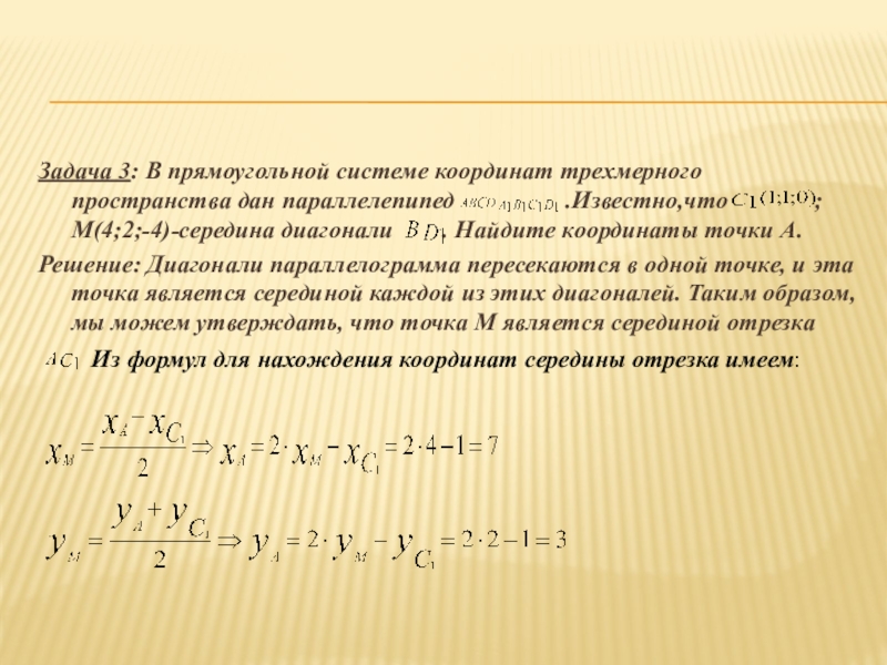
Слайд 20Задача 3: В прямоугольной системе координат трехмерного пространства дан параллелепипед

.Известно,что ; M(4;2;-4)-середина диагонали . Найдите координаты точки А.
Решение: Диагонали параллелограмма пересекаются в одной точке, и эта точка является серединой каждой из этих диагоналей. Таким образом, мы можем утверждать, что точка М является серединой отрезка

Из формул для нахождения координат середины отрезка имеем:

Задача 3: В прямоугольной системе координат трехмерного пространства дан параллелепипед

Слайд 21Итак, точка А имеет координаты (7;3;-8)

Итак, точка А имеет координаты (7;3;-8)

Что такое shareslide.ru?

Это сайт презентаций, где можно хранить и обмениваться своими презентациями, докладами, проектами, шаблонами в формате PowerPoint с другими пользователями. Мы помогаем школьникам, студентам, учителям, преподавателям хранить и обмениваться учебными материалами.


Для правообладателей

Яндекс.Метрика

Обратная связь

Email: Нажмите что бы посмотреть