Презентация, доклад по математике на тему Выражения содержащие радикалы

Определение РадикалаРадикал (буквально: «коренной» от лат. radix — «корень») - знак извлечения арифметического корня.Действие, посредством которого отыскивается корень n-й степени из данного числа a, называется извлечением корня n-й степени из числа a, а результат извлечения корня

Слайд 1Выражения содержащие радикалы

Презентацию подготовила: Седых Светлана Вениаминовна
Учительница математики МКОУ Бобровская средняя
общеобразовательная школа № 1
Выражения содержащие радикалы         Презентацию подготовила: Седых Светлана ВениаминовнаУчительница математики

Слайд 2Определение Радикала
Радикал (буквально: «коренной» от лат. radix — «корень») - знак

извлечения арифметического корня.
Действие, посредством которого отыскивается корень n-й степени из данного числа a, называется извлечением корня n-й степени из числа a, а результат извлечения корня в виде называют радикалом.
Определение РадикалаРадикал (буквально: «коренной» от лат. radix — «корень») - знак извлечения арифметического корня.Действие, посредством которого отыскивается

Слайд 3Историческая справка

Историческая справка

Слайд 4Он есть у дерева, цветка, Он есть у уравнений, И знак особый –

радикал – С ним связан, вне сомнений. Заданий многих он итог,  И с этим мы не спорим, Надеемся, что каждый смог  Ответить: это КОРЕНЬ!!!

Он есть у дерева, цветка, Он есть у уравнений, И знак особый – радикал – С ним

Слайд 5Свойства радикалов
Основные свойства корня:

Если корни рассматривать в множестве действительных чисел, то:

а) корень четной степени из положительного числа имеет два значения, равные по абсолютной величине и противоположные по знаку;
б) корень четной степени из отрицательного числа в множестве действительных чисел не существует;
в) корень нечетной степени из положительного числа имеет только одно действительное значение, которое положительно;
г) корень нечетной степени из отрицательного числа имеет только одно действительное значение, которое отрицательно;
д) корень любой натуральной степени из нуля равен нулю.
Свойства радикаловОсновные свойства корня:Если корни рассматривать в множестве действительных чисел, то:   а) корень четной степени

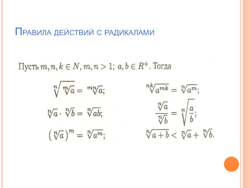
Слайд 6Правила действий с радикалами

Правила действий с радикалами

Слайд 7Способы преобразования иррациональных выражений (выражений с радикалами)
Вынесение множителя за знак корня

радикала
Внесение множителя под знак радикала
Способы преобразования иррациональных выражений  (выражений с радикалами)Вынесение множителя за знак корня радикалаВнесение множителя под знак радикала

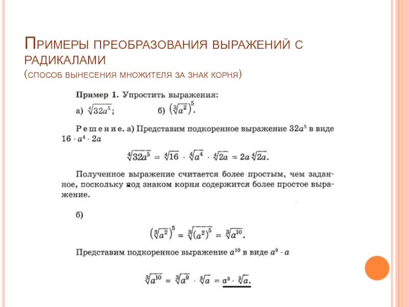
Слайд 8Примеры преобразования выражений с радикалами (способ вынесения множителя за знак корня)

Примеры преобразования выражений с радикалами (способ вынесения множителя за знак корня)

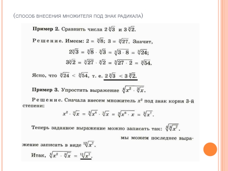
Слайд 9(способ внесения множителя под знак радикала)

(способ внесения множителя под знак радикала)

Что такое shareslide.ru?

Это сайт презентаций, где можно хранить и обмениваться своими презентациями, докладами, проектами, шаблонами в формате PowerPoint с другими пользователями. Мы помогаем школьникам, студентам, учителям, преподавателям хранить и обмениваться учебными материалами.


Для правообладателей

Яндекс.Метрика

Обратная связь

Email: Нажмите что бы посмотреть