Презентация, доклад по математике на тему: Сложные проценты

Содержание

Как сказал известный мыслитель Д.Пойа, “Чтобы научиться решать задачи, надо их решать”.

Слайд 1Сложные проценты

Сложные проценты

Слайд 2

Как сказал известный мыслитель Д.Пойа, “Чтобы научиться решать

задачи, надо их решать”

.
Как сказал известный мыслитель Д.Пойа, “Чтобы научиться решать задачи, надо их решать”.

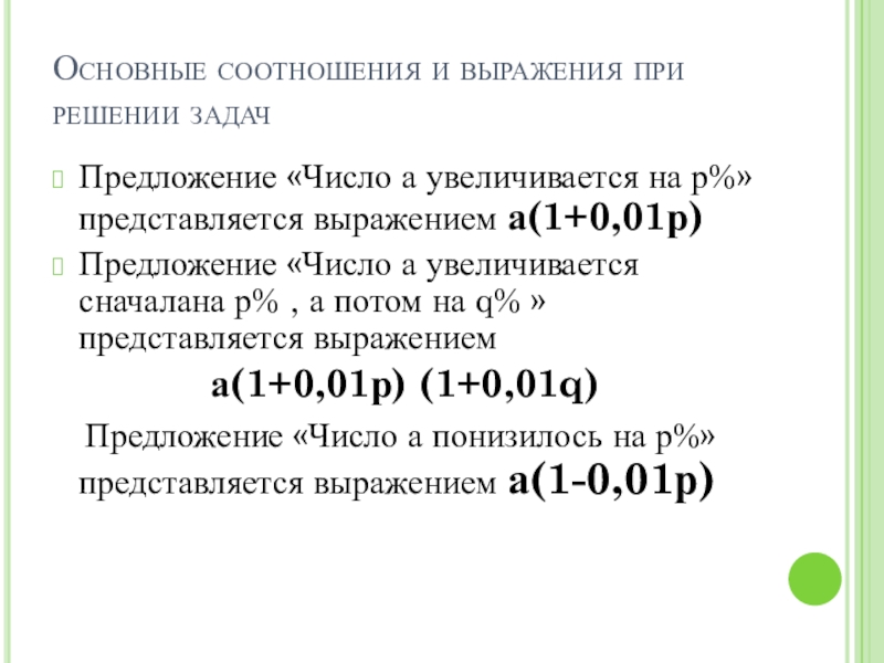
Слайд 3Основные соотношения и выражения при решении задач
Предложение «Число а увеличивается на

р%» представляется выражением а(1+0,01р)
Предложение «Число а увеличивается сначалана р% , а потом на q% » представляется выражением
а(1+0,01р) (1+0,01q)
Предложение «Число а понизилось на р%» представляется выражением а(1-0,01р)



Основные соотношения и выражения при решении задачПредложение «Число а увеличивается на р%» представляется выражением а(1+0,01р)Предложение «Число а

Слайд 4Что такое простые и сложные проценты
На практике применяются два подхода к

оценке процентного дохода – простые и сложные проценты.
При применении простых процентов доход рассчитывается от первоначальной суммы вложенных средств не зависимо от срока вложения. В финансовых операциях простые проценты используются преимущественно при краткосрочных финансовых сделках.
Пусть некоторая величина подвержена поэтапному изменению. При этом каждый раз ее изменение составляет определенное число процентов от значения, которое эта величина имела на начальном этапе. Так вычисляются простые проценты.
При применении сложных процентов накопленная сумма процентов добавляется во вклад по окончании очередного периода начислений. При этом каждый раз ее изменение составляет определенное число процентов от значения, которое эта величина имела на предыдущем этапе. В этом случае имеем дело со “сложными процентами” (т.е. используются начисления “процентов на проценты”)
Первоначальная сумма и полученные проценты в совокупности называются накопленной (наращенной) суммой.

Что такое простые и сложные процентыНа практике применяются два подхода к оценке процентного дохода – простые и

Слайд 5Так, если банковская ставка равна 10%, а первоначальная сумма 100 руб.,

то накопленная сумма за пять лет при применении простых и сложных процентов будет иметь вид:
Так, если банковская ставка равна 10%, а первоначальная сумма 100 руб., то накопленная сумма за пять лет

Слайд 6Формулы простых и сложных процентов.
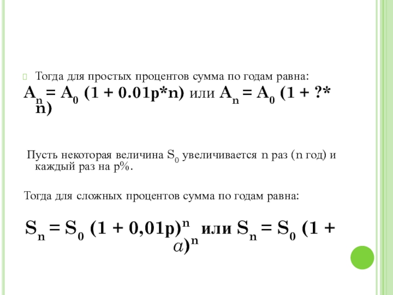
I. Пусть некоторая величина A увеличивается n

раз (n год) и каждый раз на р%.
Вводим обозначения: A0 – первоначальное значение величины A;
р – постоянное количество процентов;
a процентная ставка; a=р/100 = 0,01*р
An – накопленная сумма за n раз (к концу n-го года) - по формуле простых процентов;
Sn - накопленная сумма за n раз (к концу n-го года) - по формуле сложных процентов
Формулы простых и сложных процентов.I. Пусть некоторая величина A увеличивается n раз (n год) и каждый раз

Слайд 7Тогда для простых процентов сумма по годам равна:
An = A0

(1 + 0.01р*n) или An = A0 (1 + ?* n)


Пусть некоторая величина S0 увеличивается n раз (n год) и каждый раз на р%.

Тогда для сложных процентов сумма по годам равна:

Sn = S0 (1 + 0,01р)n  или Sn = S0 (1 + a)n





Тогда для простых процентов сумма по годам равна: An = A0 (1 + 0.01р*n) или An =

Слайд 8Задача 1.
В банке открыт срочный депозит на сумму 50 тыс. руб.

по 12% на 3 года. Рассчитать накопленную сумму если проценты:
а) простые; б) сложные.
Решение
По формуле простых процентов
Sn=(1+3*0.12)*50 000 = 68000 руб. (отв. 68000 руб.)
По формуле сложных процентов процентов
Sn=(1+0.12)3*50 000 = 70246 руб. (отв. 70246 руб.)

Задача 1. В банке открыт срочный депозит на сумму 50 тыс. руб. по 12% на 3 года.

Слайд 9Задача 2
Какая сумма будет на счете через 4 года, если на

него положены 2000 рублей по 30 % годовых? Решение:
Данный пример на сложный процентный рост. Ответ: 5712,2 рублей


Задача 2Какая сумма будет на счете через 4 года, если на него положены 2000 рублей по 30

Слайд 10Задача 3
Владелец автозаправки повысил цену на бензин на 10%. Заметив, что

количество клиентов резко сократилось, он понизил цену на 10 %. Как после этого изменилась начальная цена на бензин? (повысилась или понизилась и на сколько % -ов?)
Задача 3Владелец автозаправки повысил цену на бензин на 10%. Заметив, что количество клиентов резко сократилось, он понизил

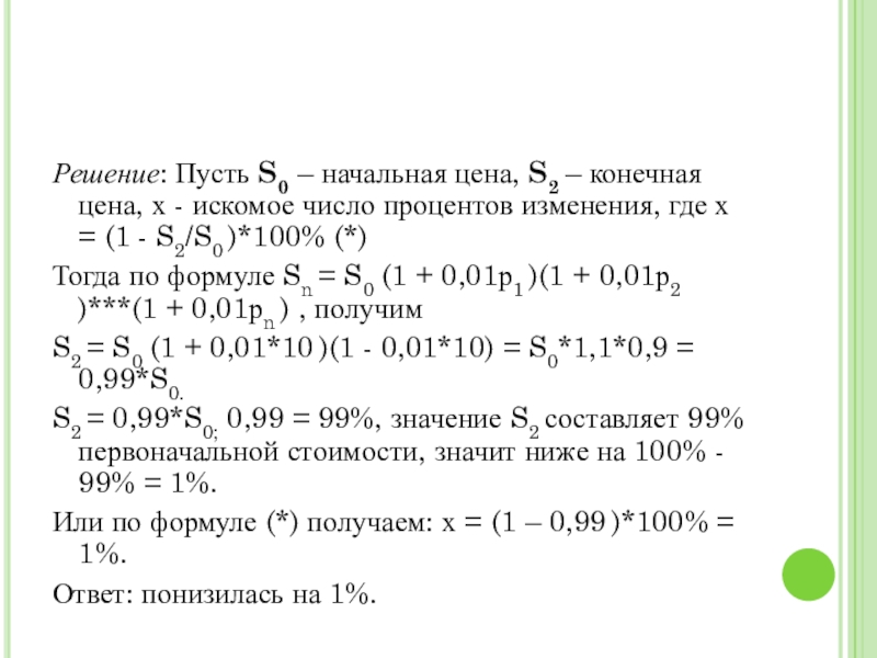
Слайд 11Решение: Пусть S0 – начальная цена, S2 – конечная цена, х

- искомое число процентов изменения, где х = (1 - S2/S0 )*100% (*)
Тогда по формуле Sn = S0 (1 + 0,01р1 )(1 + 0,01р2 )***(1 + 0,01рn ) , получим
S2 = S0 (1 + 0,01*10 )(1 - 0,01*10) = S0*1,1*0,9 = 0,99*S0.
S2 = 0,99*S0; 0,99 = 99%, значение S2 составляет 99% первоначальной стоимости, значит ниже на 100% - 99% = 1%.
Или по формуле (*) получаем: х = (1 – 0,99 )*100% = 1%.
Ответ: понизилась на 1%.

Решение: Пусть S0 – начальная цена, S2 – конечная цена, х - искомое число процентов изменения, где

Слайд 12Задача 4
Вклад, положенный в банк 2 года назад, достиг 11449 рублей.

Каков был первоначальный вклад при 7% годовых? Какова прибыль?
Решение: n=2; р=7%; S2= 11449; S0= ?
В формулу (2.) S0 = Sn * (1 + 0,01р) -n подставляем данные значения, получаем:
S0 = 11449* (1 + 0,01*7) -2 = 11449/ (1,07)2=11449/ 1,1449 = 10000.
11449 – 10000 = 1449
Ответ: 10000 руб.; 1449 руб.

Задача 4Вклад, положенный в банк 2 года назад, достиг 11449 рублей. Каков был первоначальный вклад при 7%

Слайд 13Задача 5
31 декабря 2014 года Борис взял в банке 1 млн

рублей в кредит. Схема выплаты кредита следующая: 31 декабря каждого следующего года банк начисляет проценты на оставшуюся сумму долга (то есть увеличивает долг на определённое количество процентов), затем Борис переводит очередной транш. Борис выплатил кредит за два транша, переведя в первый раз 560 тыс. рублей, во второй - 644,1 тыс. рублей. Под какой процент банк выдал кредит Борису?
Задача 531 декабря 2014 года Борис взял в банке 1 млн рублей в кредит. Схема выплаты кредита

Слайд 14Решение:
S0 ---- S1= S0 (1 + 0,01р), где

(1 + 0,01р) повышающий коэффициент
S0 -- S1--- S2---S3-----
х- процент банка
Получаем уравнение:
(1оооооо(1+0,01х)-560ооо) (1+0,01х)-64410=0

Ответ: 13%


Решение: S0 ---- S1= S0 (1 + 0,01р),   где (1 + 0,01р) повышающий коэффициент S0

Слайд 15Задача 6
Банк предлагает два варианта депозита
1) под 120% с

начислением процентов в конце года;
2) под 100% с начислением процентов в конце каждого квартала.
Определить более выгодный вариант размещения депозитов на один год.


Задача 6 Банк предлагает два варианта депозита 1) под 120% с начислением процентов в конце года;2) под

Слайд 16Решение.
Более выгодным считается тот вариант, при котором наращенная за год сумма

будет больше. Для оценки вариантов начальную сумму примем равную 100 руб.
По первому варианту накопленная сумма будет равна (1+1,2)*100 руб. = 220 руб.
По второму варианту проценты начисляются ежеквартально. По окончании первого квартала накопленная сумма равна (1+1,0/4)*100 руб. = 125 руб.
По окончании 2-го квартала (1+1,0/4)2*100 руб. = 156 руб.
За год накопленная сумма равна (1+1,0/4)4*100 руб. = 244 руб.
Второй вариант значительно выгоднее.

Решение.Более выгодным считается тот вариант, при котором наращенная за год сумма будет больше. Для оценки вариантов начальную

Слайд 17 «Главная сила математики состоит в том, что вместе с решением

одной конкретной задачи она создаёт общие приёмы и способы, применимые во многих ситуациях, которые даже не всегда можно предвидеть. » (М. Башмаков)
«Главная сила математики состоит в том, что вместе с решением одной конкретной задачи она создаёт общие

Что такое shareslide.ru?

Это сайт презентаций, где можно хранить и обмениваться своими презентациями, докладами, проектами, шаблонами в формате PowerPoint с другими пользователями. Мы помогаем школьникам, студентам, учителям, преподавателям хранить и обмениваться учебными материалами.


Для правообладателей

Яндекс.Метрика

Обратная связь

Email: Нажмите что бы посмотреть