Презентация, доклад по математике на тему О паркетных гранях выпуклых правильногранников (6 класс)

Содержание

Цель Получить практическим путем паркетные многоугольники, составленные из правильных треугольников и квадратов с единичными ребрами, так, что стороны самого паркетного многоугольника имеют длины, не превосходящие два. Внести свой вклад в решение фундаментальной научной проблемы: «Каковы

Слайд 1КАКОВЫ ВСЕ ВЫПУКЛЫЕ МНОГОУГОЛЬНИКИ, СОСТАВЛЕННЫЕ ИЗ ПРАВИЛЬНЫХ ТРЕУГОЛЬНИКОВ И КВАДРАТОВ С

ЕДИНИЧНЫМИ РЕБРАМИ

Воробьева Екатерина Сергеевна, 6 класс
Ефимович Мария Сергеевна, 6 класс
МБОУ СШ №72

КАКОВЫ ВСЕ ВЫПУКЛЫЕ МНОГОУГОЛЬНИКИ, СОСТАВЛЕННЫЕ ИЗ ПРАВИЛЬНЫХ ТРЕУГОЛЬНИКОВ И КВАДРАТОВ С ЕДИНИЧНЫМИ РЕБРАМИ Воробьева Екатерина Сергеевна, 6

Слайд 2Цель
Получить практическим путем паркетные многоугольники, составленные из правильных треугольников и

квадратов с единичными ребрами, так, что стороны самого паркетного многоугольника имеют длины, не превосходящие два.
Внести свой вклад в решение фундаментальной научной проблемы:
«Каковы все выпуклые многогранники, каждая грань которых, составлена из одного или нескольких правильных многоугольников?»
Цель Получить практическим путем паркетные многоугольники, составленные из правильных треугольников и квадратов с единичными ребрами, так, что

Слайд 3Задачи:

- Какие паркетные многоугольники со сторонами длины один или два, можно

получить путём соединения по рёбрам правильных многоугольников с единичными сторонами:
1) треугольников;
2) квадратов;
3) треугольников и квадратов?
- Найти способ соединения многоугольников;
- Составить таблицу соединений.

Задачи:- Какие паркетные многоугольники со сторонами длины один или два, можно получить путём соединения по рёбрам правильных

Слайд 4Евклид и Архимед
Евклид – древнегреческий учёный. Он прославился тем, что написал

«Начала», в которых из постулатов и аксиом вывел теоремы. Логически «Начала» ведут к построению пяти правильных тел: тетраэдра, икосаэдра, октаэдра, куба и додекаэдра.

Архиме́д –древнегреческий учёный и изобретатель. Сделал множество открытий в области геометрии. Он открыл 13 равноугольно-полуправильных тел, называемых сегодня архимедовыми.

Евклид и АрхимедЕвклид – древнегреческий учёный. Он прославился тем, что написал «Начала», в которых из постулатов и

Слайд 5Платоновы и Архимедовы тела
P1 – P5 – это «Платоновы тела», а

A1 – A13 – это тела Архимеда.
Платоновы и Архимедовы телаP1 – P5 – это «Платоновы тела», а A1 – A13 – это тела

Слайд 63
(3, 6, 3, 6)
6
6
6
6
(6, 6, 6, 6, 6, 6)
Тип многоугольника —

упорядоченный согласно обходу вершин многоугольника набор чисел, каждое из которых, например, число n, приписано вершине и означает, что угол многоугольника в этой вершине такой как у правильного n-угольника.
3(3, 6, 3, 6)6666(6, 6, 6, 6, 6, 6)Тип многоугольника — упорядоченный согласно обходу вершин многоугольника набор

Слайд 7М21
М33
Моделирование многоугольников из правильных треугольников и квадратов с единичными ребрами (типы

многоугольников)
М21М33Моделирование многоугольников  из правильных треугольников и квадратов  с единичными ребрами (типы многоугольников)

Слайд 9Моделирование многоугольников из правильных треугольников и квадратов с единичными ребрами
фундаментальное ребро

Моделирование многоугольников  из правильных треугольников и квадратов  с единичными ребрамифундаментальное ребро

Слайд 10Моделирование многоугольников из правильных треугольников и квадратов с единичными ребрами








Треугольник –

Т; М11

Квадрат – К; М12

Односоставные многоугольники

Моделирование многоугольников из правильных треугольников и квадратов с единичными ребрами									Треугольник – Т; М11Квадрат – К; М12Односоставные многоугольники

Слайд 11Моделирование многоугольников из правильных треугольников и квадратов с единичными ребрами
Двусоставные многоугольники
М

Моделирование многоугольников  из правильных треугольников и квадратов  с единичными ребрамиДвусоставные многоугольникиМ

Слайд 12Моделирование многоугольников из правильных треугольников и квадратов с единичными ребрами
Трехсоставныесоставные многоугольники

Моделирование многоугольников  из правильных треугольников и квадратов  с единичными ребрамиТрехсоставныесоставные многоугольники

Слайд 13Моделирование многоугольников из правильных треугольников и квадратов с единичными ребрами
Трехсоставныесоставные многоугольники

Моделирование многоугольников  из правильных треугольников и квадратов  с единичными ребрамиТрехсоставныесоставные многоугольники

Слайд 14Моделирование многоугольников из правильных треугольников и квадратов с единичными ребрами
Четырехсоставные многоугольники

Моделирование многоугольников  из правильных треугольников и квадратов  с единичными ребрамиЧетырехсоставные многоугольники

Слайд 15Моделирование многоугольников из правильных треугольников и квадратов с единичными ребрами
Пятисоставные многоугольники

Моделирование многоугольников  из правильных треугольников и квадратов  с единичными ребрамиПятисоставные многоугольники

Слайд 16Моделирование многоугольников из правильных треугольников и квадратов с единичными ребрами
Шестисоставные многоугольники

Моделирование многоугольников  из правильных треугольников и квадратов  с единичными ребрамиШестисоставные многоугольники

Слайд 17Моделирование многоугольников из правильных треугольников и квадратов с единичными ребрами
Примеры семисоставного

и девятисоставного многоугольников
Моделирование многоугольников  из правильных треугольников и квадратов  с единичными ребрамиПримеры семисоставного и девятисоставного многоугольников

Слайд 18Моделирование многоугольников из правильных треугольников и квадратов с единичными ребрами
Восьмисоставные многоугольники

Моделирование многоугольников  из правильных треугольников и квадратов  с единичными ребрамиВосьмисоставные многоугольники

Слайд 19Моделирование многоугольников из правильных треугольников и квадратов с единичными ребрами
Примеры десятисоставных

многоугольников
Моделирование многоугольников  из правильных треугольников и квадратов  с единичными ребрамиПримеры десятисоставных многоугольников

Слайд 20Публикация моделей паркетных многоугольников
в издании КГПУ им. Астафьева «ВЕСТНИК»
статья
А.В.

Тимофеенко,
Е.С. Отмаховой «Комплекс решений, необходимых для организации работы над научной проблемой коллективом сотрудников и студентов»
Публикация моделей паркетных многоугольников в издании КГПУ им. Астафьева «ВЕСТНИК»статья А.В. Тимофеенко, Е.С. Отмаховой «Комплекс решений, необходимых

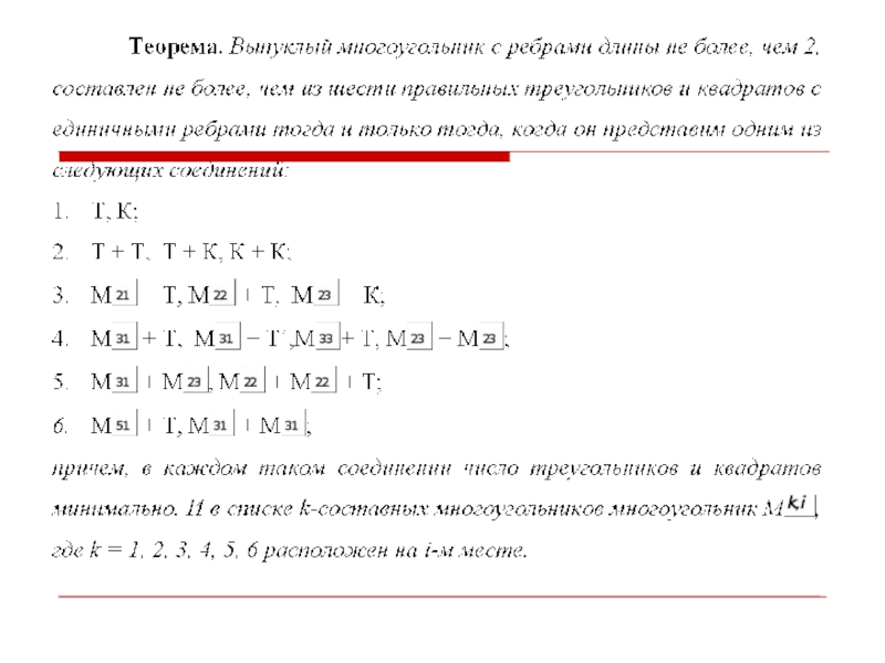
Слайд 21Вывод:

Существует ровно 16 выпуклых соединений, составленных не более,

чем из шести правильных треугольников и квадратов с единичными рёбрами, причём длины рёбер каждого соединения не больше, чем два.
Каждое из этих соединений найдено в явном виде.
Вывод:   Существует ровно 16 выпуклых соединений, составленных не более, чем из шести правильных треугольников и

Что такое shareslide.ru?

Это сайт презентаций, где можно хранить и обмениваться своими презентациями, докладами, проектами, шаблонами в формате PowerPoint с другими пользователями. Мы помогаем школьникам, студентам, учителям, преподавателям хранить и обмениваться учебными материалами.


Для правообладателей

Яндекс.Метрика

Обратная связь

Email: Нажмите что бы посмотреть